政策导向
多地医保局发文禁止定点药店摆放、销售非药品
★★★★
药店经理人:近日,山西省原平市市医保局在局会议室召开定点零售药店整顿工作专题会,要求所有定点药店下架非药品,且在6月22日后,不得促销、赠送非药。此前已有多地医保局针对非药销售,下达禁令,如江西赣州、河北石家庄、安徽霍邱县等。
财秘解读:之所以接二连三的有地方政府限制定点药店销售非药,其主要原因还是目前还未有较好手段管理医保卡的资金,容易被不法人士“专空子”,只能选择一刀切。
医药市场
梳理药品招标省级价格联动四种模式
★★★★
医药经济报:从4月开始,药品价格动态调整成为近期各省招标办的工作重点,安徽、广西、宁夏、青海、山西、辽宁、北京等省份纷纷发布全国省级价格动态调整申报等相关通知。价格联动可分为省际联动和省内联动。省际联动又可分为联动全国最低价、联动全国数省最低价均值。
财秘解读:价格联动一方面可以有效快速实现全国价格“一盘棋”,达到快速降价的目的。但无论是对生产企业还是各省招标办来说,不根据自身实际情况要求全国最低价联动,将是一场没有胜者的比赛。
安徽省生物医药产业发展现状分析
★★★★
火石创造:2018年,安徽省经济总量突破3万亿元。规模以上工业增加值比上年增长9.3%,其中规上医药制造业增加值增长17%,增速位列第二位。截至2018年底,安徽省医健企业总数达79051家,上市公司共计30家,营业收入突破100亿元。
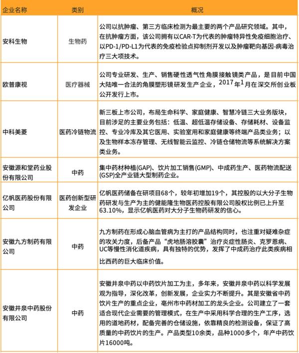
图表1:安徽省部分主要医药企业及其概况

财秘科普:目前,安徽省正着力推进以亳州现代中药、阜阳太和现代医药、合肥生物医药等为代表的产业基地建设。
中国CRO行业面临着“小、散、乱”的局面
★★★★
亿欧:CRO企业投融资案例在2015~2017年达到高潮,每年投融资案例超过100个,约60%的企业仅有过一次融资纪录。营收规模超10亿元的头部企业仅占0.38%,65%的企业营收规模在500万元以下。随着BE费用降低和CRO向规模化、一体化服务发展,近几年以BE为主要利润来源涌现的CRO企业则即将面临被洗牌的命运。
相关公司:康华龙成、泰格医药、药明康德、博济医药、昭衍新药等。
学术前沿
联合放化疗无法提高子宫内膜癌患者无复发生存率
★★★
New England Journal of Medicine:近日,美国西北大学医学科学家牵头的妇科肿瘤研究指出,联合放化疗并没有提高III期/IVA期子宫内膜癌患者的无复发生存率。本次研究是首个将联合疗法与单独化疗进行比较的研究。
草药制剂摩罗丹可降低异型增生评分
★★★
内镜:欧洲《胃上皮癌前疾病及病变的管理》版指南在治疗部分引用了中医药循证研究成果。该指南指出:摩罗丹是一种草药制剂,一项纳入196例慢性萎缩性胃炎伴异型增生患者的随机对照试验显示该药可降低异型增生评分,异型增生消失率达24.6%。
合肥工业大学科研团队研制出可降解新型肿瘤诊疗制剂
★★★
Cancer Cell:合肥工业大学科研团队成功研发一种新型超小纳米铼制剂,具有优良的可降解性和生物相容性,实现了肿瘤的安全有效诊断和治疗。研究发现,因高度稳定性而广泛应用于航空航天材料中的铼合金,在制备为纳米材料时具有较好的可降解性。该纳米铼具有显著的X射线衰减和近红外吸收特性,可分别用于肿瘤的CT诊断和光热治疗。
财秘解读:该纳米铼具有显著的X射线衰减和近红外吸收特性,可分别用于肿瘤的CT诊断和光热治疗。
中医中药
青蒿素抗药性获新突破 使用屠呦呦团队新方案后 疗效立竿见影
★★★★
央视网:世卫组织报告,疟原虫对青蒿素类抗疟药物产生抗药性是当前抗疟的最大技术挑战。经3年多科研攻坚,屠呦呦团队提出新治疗方案:一是适当延长用药时间;二是更换青蒿素联合疗法中已产生抗药性的辅助药物,立竿见影。
青蒿素概念股昆药集团涨停 7千万买屠呦呦专利一年盈利
★★★★
新京报:6月17日,诺贝尔奖获得者屠呦呦及其团队宣布关于青蒿素的最新研究成果。根据屠呦呦团队前期临床观察,青蒿素对盘状红斑狼疮、系统性红斑狼疮的治疗有效率分别超90%、80%。与之合作已久的昆药集团表示双氢青蒿素将在2026年前后上市。
相关公司:青蒿素板块开盘大涨,昆药集团开盘一字涨停,封单超200万手,昆药集团作为负责单位开展“青蒿素治疗红斑狼疮”临床试验,此外,誉衡药业涨停,华润双鹤、新和成、浙江医药集体高开,此前“青蒿素抗药性”等研究获新突破。
资本市场
医药行业股市行情
6月17日,医药板块领涨,报收19387.30点,涨跌幅1.29%,总市值2.81万亿元。6成股票上涨,陇神戎发、誉衡药业、北大医药、四环生物、润都股份、神奇制药、昆药集团等多家公司涨停。跌幅前三公司分别为润达医疗-10.01%、我武生物-10.01%、国农科技-5.32%。沃森生物获4770万元资金流入,排名第一。消息面上,屠呦呦团队放“大招”,“青蒿素抗药性”等研究获新突破,引得中药板块领涨。

机构说医药
上证报:机构调研热度减退 兴趣点转向防御板块
上周,A股虽然收出阳线,但机构调研的热情却有所减退。据Wind数据统计,上周(6月10日至16日),沪深两市共计71家上市公司获机构调研,其数量环比较前周下降30%。在行业选择上,机构将注意力更多地投向具有防御属性的服装纺织、医药生物和食品饮料等板块。
投融资速递
1)福泰10亿美元收购Exonics,增强基因编辑能力,治疗遗传性神经肌肉疾病
近日,福泰制药与Exonics Therapeutics签订了最终收购协议。这笔交易预计将于2019年第三季度完成。根据协议,福泰将以10亿美元的价格收购Exonics。这笔收购的目的是加强福泰制药的基因编辑能力,以开发治疗杜氏肌营养不良症(DMD)和1型强直性肌营养不良症(DM1)的基因编辑疗法。
公司动态
1)中国生物制药(01177)附属开发的抗真菌药“注射用醋酸卡泊芬净”获药品注册批件
2)步长制药(603858)截至6月14日累计回购3553.797万股 涉资9.34亿元
3)健友股份(603707)药品瑞加德松注射液获得临床试验通知书
该药适用于因为各种原因不能接受运动负荷试验而需进行药物负荷试验的患者。
4)灵康药业(603669)获得药品奥扎格雷钠注射液注册批件
该药用于治疗急性血栓性脑梗塞和脑梗塞所伴随的运动障碍。
5)润达医疗(603108)发行A股可转换公司债申请获中证监受理
6)恒瑞医药(600276)引进美国Mycovia公司产品
公司与美国Mycovia达成协议,引进美国Mycovia公司用于治疗和预防多种真菌感染,包括复发性外阴阴道念珠菌病、侵袭性真菌感染和甲真菌病等疾病的专利先导化合物VT-1161,恒瑞将获得该化合物在中国的临床开发、注册、生产和市场销售的独家权利。
7)复星医药(600196)乳腺癌新药获快速通道资格
8)人福医药(600079)公开发行A股可转换公司债券申请获受理
9)信邦制药(002390)全资子公司通过欧盟GMP认证
每日专题
安信证券:济川药业:核心产品持续增长,OTC渠道拓展改善利润(一)
公司经营情况:公司2018年报及2019一季报披露,2018年公司实现营业收入72.08亿元,同比增长27.76%;归母净利润16.88亿元,同比增长37.96%;归母扣非净利润15.93亿元,同比增长37.98%。2019Q1公司实现营业收入20.79亿元,同比下降2.26%;归母净利润5.10亿元,同比增长9.28%;归母扣非净利润4.72亿元,同比增长6.06%。
核心产品销售持续增长,带动公司业绩表现亮眼。公司药品产品线主要围绕儿科、呼吸、消化等领域,主要产品包括蒲地蓝消炎口服液、雷贝拉唑钠肠溶胶囊、小儿豉翘清热颗粒等。根据南方所2017年公立医院临床用药监测报告,公司蒲地蓝消炎口服液在清热解毒中成药市场占有率为10.58%,排名上升至第二;雷贝拉唑钠肠溶胶囊在雷贝拉唑市场占有率为21.77%,排名第一;小儿豉翘清热颗粒在儿科感冒用中成药市场占有率为45.84%,排名第一。受益于国家对儿科药的政策倾斜,公司核心产品未来有望继续维持快速增长。