我又要讲很多人不感兴趣的基本面了,这次要讲的是个股基本面。
大家注意,基本面并不像一些人认为的那样读读财报就可以,基本面包括我前几天讲的行业分析、政策分析、经济分析、大股东分析等等。
(我认为我讲的东西是没有脱离“群众”的,我不讲那种“官话”,所以我认为是比较容易理解的)
今天要讲的是基本面里的个股分析,比较偏科普 ,讲的不会很深,不过尽管只是科普级的,很多人依旧是不会的。
为什么要讲个股基本面分析?因为很多人只会用技术分析去看股价,从来不关注公司情况,也不懂怎么样去看懂一家公司。
我讲技术、讲行业、讲股东、讲政策等等,讲这么多的目的就是希望让极少数的一小撮人知道怎么样从行业、股东、公司、技术、政策等多个维度去看待一只股票,看到大部分人看不到的东西,找到大部分人找不到的机会和风险,真正能变成少数人。
我最不希望的就是看到大家只会拿着k线画来画去,整天陷在这背驰那支撑里走不出来,大家要知道,我们做交易,不单单是做股价,股价背后的公司,公司背后的行业,行业背后的供需,供需背后的政策都是和股价息息相关的。
当然,文章都是公开的,不过根据二八法则,1万个人看文章,只有2000个人会看完,2000个看完的人只有400个人会认真看,400个认真看的人可能只有80个学得会,80个学会的可能只有16个人才能用得好,所以我不敢期望大家看了文章就对大家有帮助,但我知道,看文章的人越多,能帮助到的人就越多。
个股基本面分析可以从哪些角度去看呢?为了方便大家理解,我先做一个模板,然后根据模板做一个案例示范。
个股基本面分析模板
个股基本面分析,我们主要可以分为两大块,第一个是公司基本情况分析,第二个是公司潜力分析。这两大块连起来就是根据公司的基本情况分析公司未来的潜力,所以我们只需要分析这两大块就可以了。
一,公司基本情况分析。
公司基本情况主要分为公司核心题材、主营业务、公司在行业内所处的地位、业绩、大股东持股、公告、季报年报分析等。
二,公司潜力分析。
公司潜力分析就是根据公司的基本情况,判断公司未来的发展潜力,最好结合着行业情况、政策情况去分析。
一,公司基本情况分析简介。
1,题材概念分析。
题材就是公司业务涉及到的领域,一旦市场开始炒作该领域,那这个股票就有希望被炒作到。比如A公司是做锂矿的,那只要市场开始炒作新能源车,那这家公司就有希望被炒作,因为新能源车的动力电池原材料需要用到锂。
2,经营分析。
经营分析就是分析公司主营业务,目的是为了确定相关题材概念的有效性。大家注意,市场炒作一个题材的时候,需要这家公司实实在在经营相关领域,才能真正受到利好,不能是沾一点点边的,沾一点点边是不行的。比如B公司是做中药的,这个时候发生了新冠肺炎事件,市场就开始炒作这个事情,开始炒作新冠疫苗、口罩,那你要选的公司必须是真正研究疫苗的,不能是B公司这种做中药的,虽然中药能治病,但是和新冠没有直接关系,这种情况下B公司就不属于新冠概念的。
3,分析公司在行业内所处的地位。
这个环节分析的是公司在行业内的地位,比如是龙头股还是中庸股又或者垃圾股等等,从地位判断公司潜力和价值。
4,个股业绩分析。
业绩分析主要是判断公司属于什么类型的公司,从而定位出相应的操作思路。比如属于垃圾股?白马股?成长股?
5,大股东持股。
通过大股东定位适合该股票的方法,长线?波段?短线?
6,公告和财务报表解读方法。
通过公司公告、报表,了解公司发生的大事件,并从中寻找机会和风险。
案例:中国重汽(000951)。
注:案例只是为了讲解方法使用,不做推荐,不得买入,否则造成的亏损本人概不负责。
当我们用技术分析或者其他方法选到这个股票以后,想要进一步了解一下这家公司的基本情况,我们就可以按照前面讲的模板去看了。
1,我们打开公司F10资料,找到核心题材,如下图所示。

我们发现,公司涉及的题材有汽车整车、标普、氢能源、MSCI、深股通、无人驾驶、新能源汽车、机构重仓、中字头、深成500等概念。
涉及这些概念有什么好处呢?好处就是如果相关概念出现政策利好或者被炒作,那公司也会受到这个利好影响,股价也容易上涨。
给大家简单讲一下这些概念。
该公司在汽车整车领域有涉及,那如果汽车整车这个板块上涨了或者出政策利好了,该公司股价大概率也会上涨。
深股通、MSCI说的是外资可以买这个股票, 外资能买的一般都是优质股(中国很多好股票都被外资买了,唉······。既然讲到这里,就再多牢骚一句,外资想的是怎么样买到A股的优质公司长期持有,而中国大部分股民想的是怎么样通过各种战法抓到涨停板,结果就是外资抄了A股的大底,长期持有优质公司,赚的盆满钵满,而股民整天在各种战法里乐此不疲,亏得一塌糊涂) 。
深成500、标普、富时罗素,这是指数,说明公司是成分股,那只要相关指数上涨,对公司股价又有积极的影响。 (成分股在行业内有一定的分量)
氢能源、新能源车都是新能源,这块国家出政策都会受到利好。 (新能源是最近几年的长期热点)
机构重仓,说明各种投资机构买的多。 (机构重仓的股票一般基本面不错)
中字头,说明背景十分强大。 (背景强大的公司,遇到一些负面事件影响的时候很容易解决)
结论:从公司涉及到的题材概念中可知,该公司背景十分强大,被机构重仓,还是成分股,说明不仅背景强大,基本面也不错,同时公司还涉及最近几年很火的新能源,说明题材也很好,综合说明,该公司是一家很不错的公司。
2,经营分析。
这个环节我们要去验证一下前面涉及到的题材是不是真实有效的,只有真实有效的题材,公司才会受到这个题材的利好,否则题材再怎么好,都和公司没关系。
比如前段时间很火的元宇宙,很多人在元宇宙里随便找一个股票就买了,买了又不涨,半天都想不通是什么原因。其实最大的原因很有可能就是他买的公司都没有真正涉及到元宇宙这个领域,很可能只能公司讲了一个故事,说要进军元宇宙,所以软件就把这家公司归为元宇宙概念。
所以说, 我们看一家公司题材的时候,要非常注意去验证一下该公司是不是真的涉及到这些题材。
下面我们来验证一下中国重汽涉及到的题材的有效性。
a,中字头概念,我们切到股东研究。

我们发现,公司实际控制人是中国重型汽车集团有限公司,确实是中字头,确实背景很强。
b,机构重仓,我们切到股东研究的机构持仓。

我们发现,机构持仓占比公司总股本的64.58%,机构确实重仓。
c,外资持仓。


我们发现现在没有外资持仓,但是之前有,所以该股票外资是可以买的,所以这个概念也是真的,但要在外资持有的情况下才有意义。
d,汽车整车,我们切到经营分析和操盘必读。


我们发现, 公司确实是做汽车整车的,确确实实有这个概念,不过公司主要做的是重型载重汽车。
e,新能源汽车。
其他题材都很好验证,唯独新能源汽车这个题材我们要重点研究验证一下,因为公司是做重型载重汽车为主,在我们的印象中,重型载重汽车主要以柴油车为主,新能源在汽车领域主要是氢能源和锂电池,我们平时很少会看见甚至基本看不见新能源重型载重汽车。那中国重汽真的涉及新能源车吗?新能源车的占比有多少?

从主营业务中我们可以看出来,公司全部的收入都是来源于汽车制造业,从这里可以看出来,公司不可能做新能源的其他领域,比如电池、充电桩、矿产等。
那如果公司涉及新能源,几乎可以肯定做的就是新能源汽车,同时根据公司主营重型载重汽车看,做的可能是新能源重型载重汽车。
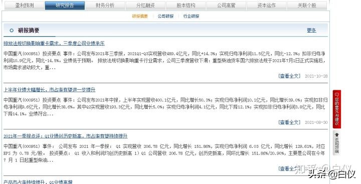
我们再打开公司研究报告看看。

四月份以后,公司研究报告有3篇,大家注意,讲到研究报告,如果大家看股票的时候发现该股没有研究报告,说明机构都不关注他,那他就不是大资金关注的焦点,可能基本面不太好,那就没有成长性机会,只能等待炒作类的机会了。

我们在公司研究报告里没有找到和新能源有关的信息,我们再切到公司资讯公告里看看。

我们发现,已经看到一些电车、氢燃料之类和新能源有关系的字眼了,我们点进去看看。



很明显,公司确实是有做新能源的,有电池车,也有氢燃料车,说明新能源这个题材是确确实实存在的。
不过虽然公司涉及新能源,那涉及的范围多大呢?新能源车占比公司业务量多少呢?我们也要弄清楚,因为如果新能源车占比公司业务量很小,那这个题材对公司的影响也不大,就算炒作新能源,也很难抄到这家公司上。

从上图信息可知,公司销售车辆均为燃油车,也就是说,公司收入来源主要是传统动力汽车,而不是新能源车,当然,上面的信息只是公司的说法,我们还需要更准确的数据来证明。

2021年1-7月全国新能源重卡销售量

2021年1-10月中国重汽重卡销售量
20211月-7月份,中国新能源重卡销售量为2385台,这2千多台不单单是中国重汽的,还有其他公司的,而中国重汽重卡销量却有25万量还多,全国新能源重卡的销售量还没有中国重汽的重卡销售量的零头多。
这里我们就可以得出来一个结论,那就是中国重汽虽然布局新能源汽车行业,也交付了少许新能源重卡,但是目前的主营收入主要还是来自于燃油重卡。
那么,新能源车这个概念对于中国重汽的影响就很小了,也就是说,当市场炒作新能源车概念的时候,中国重汽不是主流公司,不是最佳选择,因为中国重汽目前的主营收入主要来自于燃油车。
大家注意,中国重汽新能源这个概念我们讲了这么多,就是为了得出来炒作新能源车的时候,中国重汽不是最佳选择的这个结论。
然后我们就可以做一个小结了。
小结:中国重汽是做重型卡车为主的公司,目前有涉及新能源车领域,但新能源占比不大,经济发展、传统重卡行业变化对中国重汽的影响大于新能源车对中国重汽的影响。不过该公司是成分股、机构重仓股、中字头,说明背景和其他基本面都是不错的。
3,行业低地位分析。
这个环节我们要确定一下该公司在行业内的地位,从而确定交易思路。一般公司在行业内的地位可以分为如下几点。
a,龙头、一线公司。也就是说要么是龙头,要么和龙头相差不多,这是我们主要寻找的股票。
b,中庸公司,意思比上不足比下有余,和龙头不能相比,但在行业内也不算特别差。这种公司只有在整个行业出现机会或者整个市场环境走好的时候才会出现跟涨机会,其余大部分时候都没机会。
c,垃圾公司,这种公司业绩不稳定,市场占有率几乎没有,在行业内靠吃点剩菜剩饭苟延残喘,这种公司只有被炒作或者被*家庄**操纵才会有机会,其余时候尽量避开为主。
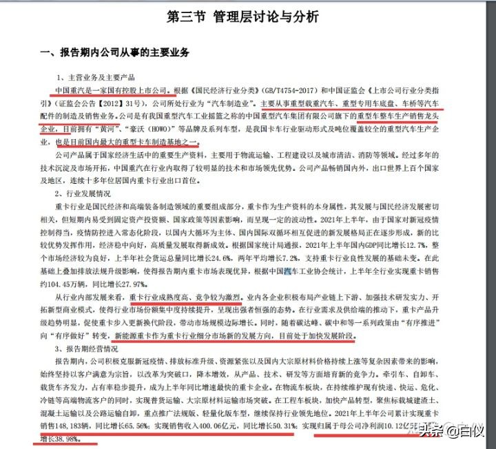
那中国重汽行业地位如何呢?我们可以去公司报表中看一下是怎么样介绍公司的。

从上图可知,在今年半年报公司介绍中讲了,中国重汽是我国重型车整车生产销售龙头企业,是国内最大的重型卡车制造基地之一。
大家注意,一般龙头企业在公司介绍中都会讲自己是龙头企业,因为这是很光荣的事情,如果不是龙头企业,在年报里就会讲“知名企业、重要企业”之类的,或者不讲公司而去讲行业、政策等等乱七八糟的。所以报告里的介绍是有一定的可信度的,当然,我们不能只看他的自我介绍,我们还需要看一下数据,验证一下是不是真的是龙头企业。
那看什么数据呢?我们看公司的主营业务。中国重汽的主营业务是重卡,那我们查一下公司在中国市场的份额就可以了。

根据上图信息可知,2021年1月-11月,中国重卡市场份额中,中国重汽排名第二,比第一的一汽解放少4%,可以说中国重汽的市场份额是在第一梯队的,虽然不是龙头,但也是龙二,只要行业出现机会,那中国重汽属于首选公司的。
4,业绩分析。
a,利润。

我们发现该公司利润逐年增长,说明盈利能力是比较稳定的。
b,收入。


我们发现公司的主营收入前几年是逐年增长的,但从去年开始,主营收入开始降低,说明公司成长性一般,这是什么原因呢?原因在于重卡其实属于成熟行业,成熟行业发展成熟,大家已经把份额占完了,增长空间自然就很小了。
c,毛利率和净利率。
毛利率和净利率我们需要和行业内的公司对比一下。

中国重汽毛利率和净利率

一汽解放毛利率和净利率
根据上图信息我们发现,中国重汽的毛利率和净利率和行业龙头一汽解放相比,是有优势的,所以中国重汽在行业内是有竞争力的。
d,净资产收益率。

我们发现该公司净资产收益率连续4年大于15%,说明盈利能力很强。
结论,该公司市场份额大,盈利能力强,但是成长性不大,因为行业趋于成熟。
5,大股东分析。


我们发现,公司大股东以机构为主,机构持仓占比总股本的64.59%,这些机构属于大机构,属于长期持有,所以该股票适合做中长线交易。
6,公司公告和年报解读方法。
a,公告。
利好公告我们主要关注大额定增,资产收购,股东增持,股权激励,股份回购等
利空公告我们主要关注大股东减持,解禁,质押,财报更正等。
利好公告要围绕着钱,比如定增是“圈钱”,资产收购是、股东增持之类的是“花钱”,股权激励是“送钱”。用到的钱越多,影响就越大,对公司股价的影响也越大。
大额定增:关注价值在定增额度达到公司总市值的20%以上,30%以上最好。
资产收购:收购的方式很多,有溢价收购,也有折价收购,收购金额最好大于公司市场的20%,这种大额收购对于转型或者发展遇到瓶颈的公司来说影响比较大,比如一家做传媒的公司,行业发展已经成熟,没有向上的空间,但这个时候他收购了一家锂矿公司,那受益于新能源,公司发展很容易迎来春天。
股东增持:额度越大越好,最好市值超过一亿或者超过总股本的1%,这样才能真正体现出该股东看好公司未来的发展,才有实际意义。像那些增持百分之零点几或者几十万几百万的,象征意义大于实际意义。
股权激励、股份回购:额度也是越大越好。
大股东减持:我们要着重注意是原始股东、高管减持还是流通股东减持,原始股东和高管减持的影响大于流通股东减持。因为原始股东和高管基本是公司的创始人,这些人减持那我们有足够的理由怀疑是不是公司出现问题,又或者是有利益输送、内幕交易、上市圈钱等。如果是流通股东减持,那很正常,流通股东都是炒股,基本都是为了赚钱,那减持甚至清仓都很正常。
解禁:我们要注意看解禁股成本,解禁对象,具体我专门写过文章。股票解禁(宁德解禁分析)---交易那些事儿 - <em>白仪</em>的文章 - 知乎 https://zhuanlan.zhihu.com/p/379094740
财报更正:财务造假的公司最多,具体需要看更正多少,如果更正很多,比如从赚10亿变成亏10亿,那这家公司有问题,远离就是。如果更正比较少,比如赚10亿1千万,变成赚10亿那可以接受。
公告类的信息,我们需要着重去看力度。
b,季报年报。
季报和年报解读方法是一样的,就拿中国重汽半年报为例子。
年报的寻找方式如下,点击F10资料,选择资讯公告,选择相关公告,点击更多,找到半年度报告。


大家注意,半年报内容非常多,我们并不需要全部都看,我们只需要大概看一下就好了,我来演示一遍。
开头是目录,从目录里,我们直接找重点,重点看一下管li层讨论与分析和财务报告,如下图所示。

第三节中第一部分介绍了公司是国有控股上市公司,从事重卡行业,是国内的龙头企业。重卡行业成熟度高,发展空间受限,所以可以从新能源车去突破。上半年公司营收和利润都在大幅增长,如下图所示。

其他的内容大家要看也行,不看也行,如果不想看,直接滑到财务报告中。

大家注意,财务报表主要看合并资产负债表,资产负债表有分为资产和负债,资产又分为流动资产和非流动资产。流动资产是理论上一年以内可以变现的资产,有货币资金、应收账款、存货等等,在报表中可以详细查看的。


从上图可知,公司流动资产有380多亿,这些都是理论上短期可以变现的资产,比去年增长了6亿,其中,货币资金有97亿(货币资金可以理解成现金)。
突然发现,已经写了6千多字了,内容有点多,有点杂了,我写的也有点累了,一些朋友看了肯定头晕,而且前面的内容够很多朋友消化一下了,所以就不写了,而且资产负债表这块内容比较多,后期再补充吧。这家公司还涉及到新能源重卡,在半年报里也是可以看到的,所以还有新能源重卡这个环节需要继续去分析,因为这是突破行业发展的一个领域,现在刚刚开始发展,哪家公司在这方面占有率高,那这家公司未来就有比较大的发展空间。

根据上面的流程,足够把一家公司了解的比较透彻了。
大家注意,公司最好结合着行业去分析。比如中国重汽,现在的主营收入主要是传统动力的重卡,那我们还需要从市场需求去分析一下,这涉及到行业分析和政策分析,之前讲过。
稍微总结一下,个股基本面分析我们可以从F10里的个股题材、经营分析、个股研报、财务情况、资讯公告、股东研究、百度等角度和渠道去分析。
编辑于 2021-12-04 16:18