来源:投资家网
作者:风暴
作为一代人传承梦想的暴风影音,曾经风靡了80后、90后,如今却遭到了创始人冯鑫被抓,主业遭到停顿,员工仅余下十余人,而面对如今的局面,暴风集团如何*局破**才是关键。

如今的暴风接近一年的时间处于接近崩溃状态,公司也难以维持下去,而在2月7日的时候,暴风还在对外宣称没有与任何对外合作。

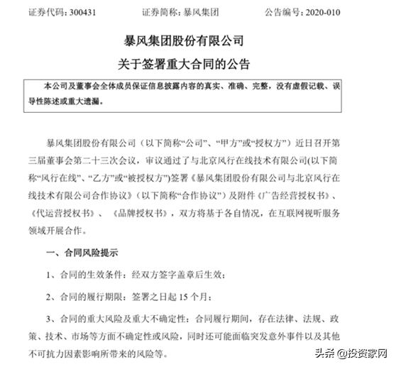
今日,2月12日暴风突然发布“关于签署重大合同的公告”,而这个公告则显示,暴风集团已经于2月10日与风行在线签署了关于《暴风集团股份有限公司与北京风行在线技术有限公司合作协议》、《广告经营授权书》、《代运营授权书》、《品牌授权书》等合作协议等,双方将在互联网视听领域展开新的合作,而此次合作期限为15个月。
而签署协议后,风行在线将开始代运营暴风集团旗下的暴风影音APP以及暴风影音PC客户端,而代运营时间将到2021年5月9日到期,如果合作期到达后,如果还想继续以代运营方式运营旗下产品,那么风行在线将拥有独家续约的权限。
而运营旗下产品所得到的收益,扣除运营成本后,双方将按照甲乙双方3:7的比例开始分成,收益不限于内容运营收入、付费会员收入、广告收入等,而签署协议后,风行在线将需一次性支付给暴风集团100万人民币为产品代理费用,而风行也表示后续每个月分成不低于20万元的收益分成,如果少于此数目,将由风行支付分成费时来将其填补。

此次协议的出现,再次引起了深交所的注目,其实早在去年的12月19日,深交所就对媒体报道的“关于风行网收购暴风TV,将接管暴风TV平台和系统”,一事曾经对暴风集团下达过关注函,而暴风集团一直未曾回复,此次合作事宜后,深交所再次要求暴风集团补充说明未回复关注函的原因,以及上述事宜是否和公司这次合作是否存在关系,而公司能否及时将与风行在线合作的事项及时履行信息披露义务。
作为曾经与暴风影音在视听行业互相掐架的对手来说,如今的双方都成为了整个行业最边缘的位置,而如今的俩个难兄难弟携手走到了一起去,开始走向了新的合作方式。

2019年暴风集团因为其发生的一系列事情,公司实控人冯鑫被捕后,高管纷纷出走,员工流失,而背负的巨额债务更是让暴风集团命悬一线,实控人冯鑫看到这种状况也会哭晕在牢房的。
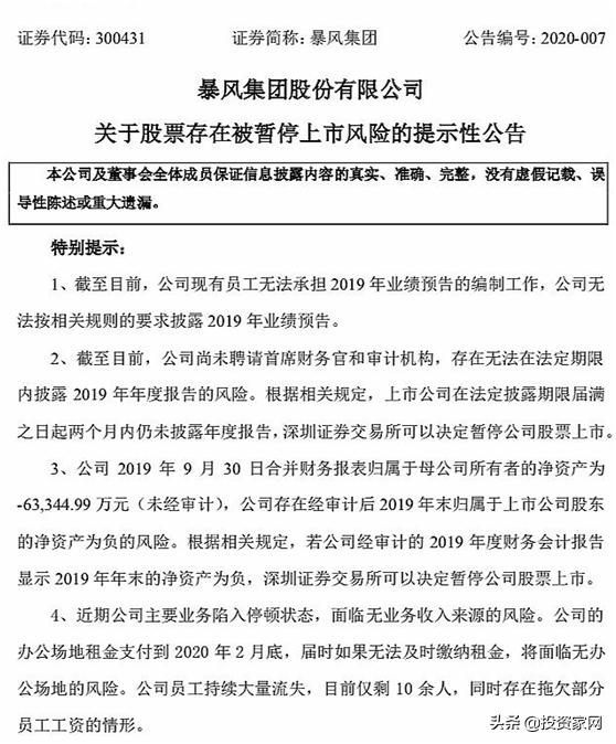
在2月7日的时候,暴风就发布了一条关于公司股票被暂停上市的风险,表示主要业务陷入停顿,没业务收入来源,而员工只剩下10余人,并且存在拖欠员工工资的情形。

而在2月7日晚间,暴风集团又公布了因为拖欠合作方机房服务器的托管费用,对方已经终止提供合作服务,导致网站和手机端都已经不能正常提供服务了,如今公司面临无收入来源的风险。
在同日,而另一份风险提示公告表示,如今的暴风因为公司目前无法提供在限定期限内披露2019年的年度报告、公司业务停顿、正在被中国证监会立案调查等7项风险提示。
而在2019年的三季度报中显示,暴风实现营收9360.05万元,同比下滑了90.95%,而实现上市公司股东净利润则为-6.5亿元,同比下滑了184.50%。这让我们看到了暴风在这一年中是如何的在艰难中度过。
虽然在双方合作之前,市场已经传出了很多次暴风要卖给风行的报道,但是终究只是传闻,如今双方开始了携手前进,而如今的风行因为处于行业的边缘状态,其净资产也为负,公司盈利其实并不稳定。

根据公开信息,风行在线的成立于2005年9月,其前两大股东均为A股上市公司,第一大股东为深圳市兆驰股份有限公司,公司持股59.5%,而第二大股东为东方明珠新媒体股份有限公司,持有其股份19.79%。根据兆驰股份在2019年的半年报中表示,当时风行在线的总资产为21.21亿元,而净资产则是-1.54亿元,净利润为5959万元,这也看出了如今的风行在线也不很稳定。
在视听界PK的双兄弟,如今却成为了整个行业的边缘产品,为了能更好的运营下去,双方开始牵手前进,可以看出,暴风还是有一线希望站起来的,如果风行代理运营够好,那么很快暴风的产品又可以在市场上抛头露面了。
暴风影音,这一代人心中的产品,如何可以站起来,继续向前发展,要看风行能否有新的方向来打响这一炮了。