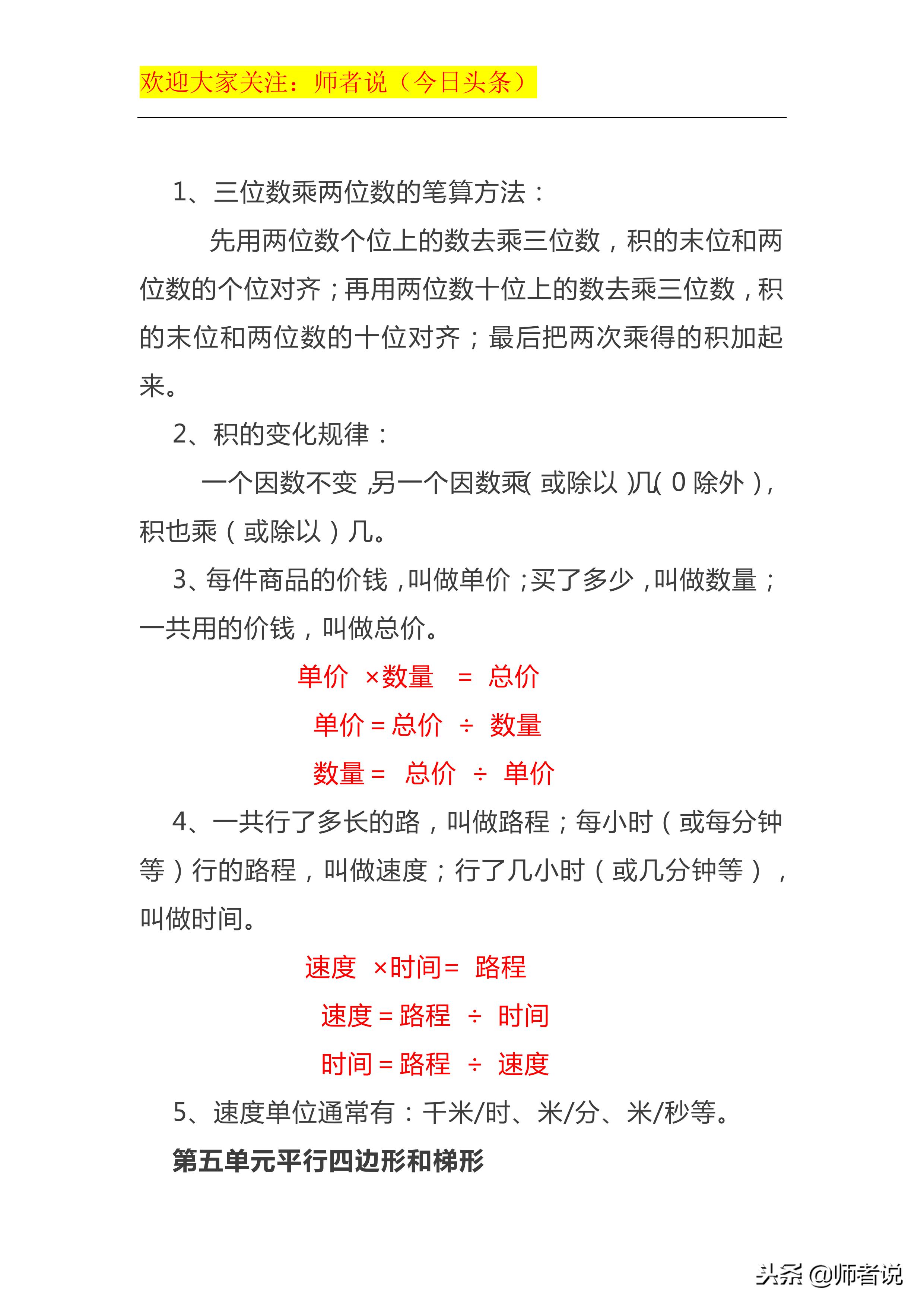
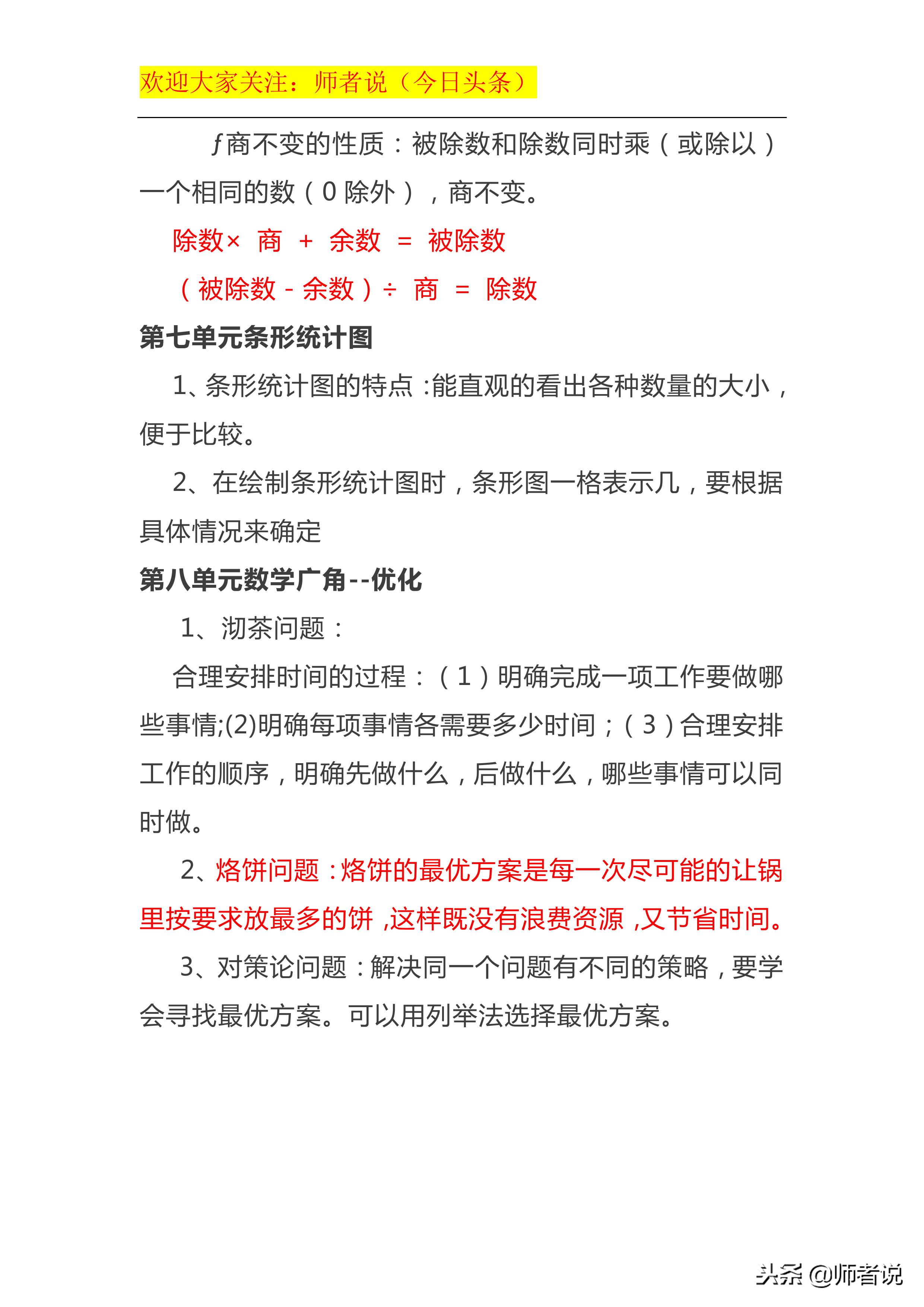
四年级数学期末复习重点汇总,非常重要,家长们打印一下,自己就能在家辅导孩子,再配合我们的《每日一练》,及时把握重难点知识,期末考出好成绩
常收到家长留言说,老师,那个资料,我看到你之前发过,现在找不到了,能帮我找一下吗?所有如果觉得对自己有用的,就请看下面的提示:
一定要转发收藏,免得下次找不到
一定要转发收藏,免得下次找不到
一定要转发收藏,免得下次找不到

马上就要期末考试了,为了更好地帮助家长辅导孩子学习,我们这里开设了1、2、3年级数学专业辅导专栏
除了有每天的计算和解决问题之外,还有重难点知识和必考题型讲解,而且还有免费的电子版资料赠送
需要的亲可以点开我的头像,在“专栏”目录下自行购买
没有购买的,也可以私信我,发送“109”
今天的也有电子版,记得发送哦,等着你











我们这里开设了1、2、3年级数学专业辅导专栏