湖北省第三人民医院(湖北省中山医院)始建于1951年,原名中国人民解放军中南军区军工医院。2002年6月,由*队军**管理移交至湖北省卫生厅,更名为湖北省中山医院。2014年12月,医院第一名称变更为湖北省第三人民医院,并保留湖北省中山医院院名。医院是政府主办的全民非营利性医疗机构,同属“江汉大学附属湖北省第三人民医院(江汉大学附属湖北省中山医院)”,是一所集医疗、科研、教学、预防、康复为一体的综合性大型三级甲等医院,是首批国家住院医师规范化培训基地、国家药品临床试验(GCP)基地,也是国家爱婴医院、医保和商业保险定点医院、湖北省康复救助项目定点机构。2004年9月,伟大的革命先行者孙中山先生的孙女,檀香山中国妇女慈善会会长孙穗芳博士受聘担任医院名誉院长。
医院设有硚口和阳逻两个院区,编制床位1800张,职工2500余人,是湖北省脑卒中防治中心、湖北省脑卒中诊疗中心、湖北省脑卒中筛查与防治领导小组办公室、湖北省疼痛科医疗质量控制中心挂靠单位。是国家级示范高级卒中中心、国家卫健委脑卒中筛查与防治基地、中国胸痛中心和心衰中心、全国肝胆病防治技术示范基地、中国肺癌防治联盟肺结节诊疗分中心、国家难治性疼痛规范化诊疗示范基地、国家消化道早癌防治中心、国家级皮肤医疗美容示范基地、全国健康管理示范基地、湖北省疼痛治疗中心、湖北省脑瘫康复训练省级定点康复机构。
医院是湖北省疼痛学会主任委员单位,湖北省脑血管病防治学会副会长、秘书长单位,省肝胆疾病学会、省医院协会、省残疾人康复协会等学会(协会)副会长单位,湖北省脑血管病防治学会脑心健康管理专业委员会和神经介入专业委员会主任委员单位,湖北省肝胆疾病学会中西医结合肝胆病专委会主任委员单位,湖北省残疾人康复协会肢体残疾康复委员会脑瘫康复组主任委员单位。神经内科、神经外科、疼痛科、超声影像科、检验科、临床药学是湖北省临床重点专科,中西医结合肝病科、中医(老年病)科是湖北省中医重点专科。
根据医院建设规模和业务发展需要,为加快医院学科建设,满足业务发展需要,培养一支高素质专业团队,现面向社会公开招聘卫生专业技术人才,具体岗位及要求如下:
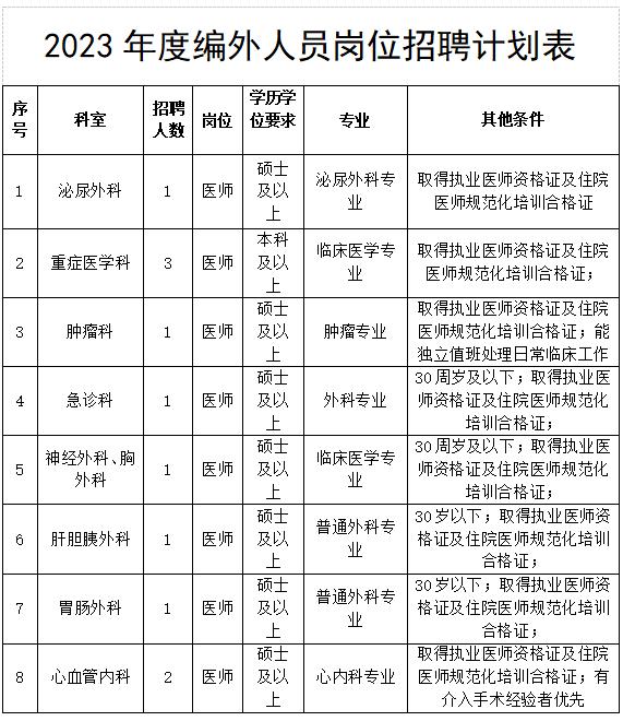
一、招聘岗位及条件

二、报名方式
1、进入湖北省第三人民医院人事招聘网站,完成网申。
2、可将纸质版简历及个人资料递交至湖北省武汉市硚口区中山大道26号湖北省第三人民医院人力资源部404办公室。
三、应聘人员注意事项
(一)资格要求
1、遵守中华人民共和国法律,无违法违纪等不良记录;无违反科研诚信或学术不端行为。
2、身体健康,道德品质良好,有团队合作意识和奉献精神。
3、应届毕业生一般应在2023年7月31日前取得各阶段的学历和学位证书,往届毕业生须在资格审核时已取得各阶段的学历和学位证书。
4、应聘者提供的个人信息、资料应真实可靠,对弄虚作假或在考核过程中作弊或有违反科研诚信行为的应聘人员,一经查实,将取消其应聘资格。
(二)相关待遇
此次招聘工作人员均需服从两院区调配,硕士及以上学历毕业生按院内人事代理制聘用,按相应工作岗位享受国家规定相应薪酬。
(三)简历投递截止时间
简历投递时间为即日起至2023年6月24日24:00,所有应聘人员务必在报名截止时间前通过湖北省第三人民医院人事招聘主页(点击进入页面)进行简历投递。
(四)招聘程序
1、医院将组织相关科室、部门对应聘人员进行初步审核及资格复审;人力资源部通知审核通过者来院参加面试及科室实操考核;通过考核后组织体检(体检标准参照公务员录用体检有关规定执行,需要增加心理测试相关项目)、考察后办理录用手续。具体考核时间待定,请保持所留联系方式的正确和畅通;因应聘方联系不畅造成的后果由应聘者本人承担。
2、如有违纪违法未解除人员和涉嫌违法违纪正在接受调查人员不予录取。
3、面试及科室实操考核会通过电子邮箱hbszsyyhr@126.com发送相关通知,请务必保持所留电子邮箱及手机号码正确和畅通;因应聘方联系不畅造成的后果由应聘者本人承担。
(五)监督管理
湖北省第三人民医院网站(http://www.hb3rm.com/)为本次编外招聘信息发布和工作网站,hbszsyyhr@126.com为此次通知面试及科室实操考核具体时间和地点的工作邮箱,请考生注意查看相关信息。
政策咨询电话:
027-83743121,湖北省第三人民医院人力资源部
监督举报电话:
027-83743409,湖北省第三人民医院纪委办公室(监察审计科)
湖北省第三人民医院
2023年6月9日
【来源:湖北省第三人民医院】
声明:此文版权归原作者所有,若有来源错误或者侵犯您的合法权益,您可通过邮箱与我们取得联系,我们将及时进行处理。邮箱地址:jpbl@jp.jiupainews.com