递归的思想
以此类推是递归的基本思想。
具体来讲就是把规模大的问题转化为规模小的相似的子问题来解决。在函数实现时,因为解决大问题的方法和解决小问题的方法往往是同一个方法,所以就产生了函数调用它自身的情况。另外这个解决问题的函数必须有明显的结束条件,这样就不会产生无限递归的情况了。
递归的两个条件
- 可以通过递归调用来缩小问题规模,且新问题与原问题有着相同的形式。(自身调用)
- 存在一种简单情境,可以使递归在简单情境下退出。(递归出口)
递归三要素:
- 一定有一种可以退出程序的情况;
- 总是在尝试将一个问题化简到更小的规模
- 父问题与子问题不能有重叠的部分
递归:自已(方法)调用自已
例子:用递归把目录下所有的目录及文件全部显示出来
public class B {
public static void main(String[] args) {
File file = new File("f:\\123");
listAllFile(file);
}
public static void listAllFile(File file) {
File[] strs = file.listFiles();
for (int i = 0; i < strs.length; i++) {
// 判断strs[i]是不是目录
if (strs[i].isDirectory()) {
listAllFile(strs[i]);//递归调用自己
System.out.println("目录="+strs[i].getName());
} else {
System.out.println("文件名="+strs[i].getName());
}
}
}
}
递归算法的一般形式:
func( mode){
if(endCondition){ //递归出口
end;
}else{
func(mode_small) //调用本身,递归
}
}
例子
求一个数的阶乘是练习简单而典型的例子,阶乘的递推公式为:factorial(n)=n*factorial(n-1),其中n为非负整数,且0!=1,1!=1
我们根据递推公式可以轻松的写出其递归函数:
public static long factorial(int n) throws Exception {
if (n < 0)
throw new Exception("参数不能为负!");
else if (n == 1 || n == 0)
return 1;
else
return n * factorial(n - 1);
}
递归的过程
在求解6的阶乘时,递归过程如下所示。

我们会惊奇的发现这个过程和栈的工作原理一致对,递归调用就是通过栈这种数据结构完成的。整个过程实际上就是一个栈的入栈和出栈问题。然而我们并不需要关心这个栈的实现,这个过程是由系统来完成的。
那么递归中的“递”就是入栈,递进;“归”就是出栈,回归。
我们可以通过一个更简单的程序来模拟递进和回归的过程:
/*
关于 递归中 递进和回归的理解*/
public static void recursion_display(int n) {
int temp=n;//保证前后打印的值一样
System.out.println("递进:" + temp);
if (n > 0) {
recursion_display(--n);
}
System.out.println("回归:" + temp);
}
递归的例子
斐波那契数列
斐波那契数列的递推公式:Fib(n)=Fib(n-1)+Fib(n-2),指的是如下所示的数列:
1、1、2、3、5、8、13、21.....
按照其递推公式写出的递归函数如下:
public static int fib(int n) throws Exception {
if (n < 0)
throw new Exception("参数不能为负!");
else if (n == 0 || n == 1)
return n;
else
return fib(n - 1) + fib(n - 2);
}
递归调用的过程像树一样,通过观察会发现有很多重复的调用。

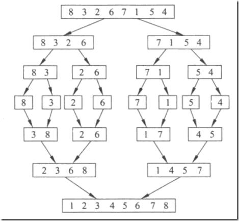
归并排序
归并排序也是递归的典型应用,其思想:将序列分为若干有序序列(开始为单个记录),两个相邻有序的序列合并成一个有序的序列,以此类推,直到整个序列有序。
//递归过程是:在递进的过程中拆分数组,在回归的过程合并数组
public static void mergeSort(int[] source, int[] temp, int first, int last) {
if (first < last) {
int mid = (first + last) / 2;
mergeSort(source, temp, first, mid); //归并排序前半个子序列
mergeSort(source, temp, mid + 1, last); //归并排序后半个子序列
merge(source, temp, first, mid, last); //在回归过程中合并
} else if (first == last) { //待排序列只有一个,递归结束
temp[first] = source[first];
}
}
同样调用过程向树一样,但是它并没有重复调用的问题。在递进的过程中拆分数组,在回归的过程合并数组 。通过递归来实现归并排序,程序结构和条理非常清晰。

关注查看更多!