
全文共2495字,预计阅读需8分钟
众所周知,汽车作为一个高投入、高度集约化的工业产品,背后的制造商大多都是上市企业。 7月12日,一汽轿车发布了一则“2019年上半年度业绩预告”引起了堂哥的注意,内容显示“2019年上半年公司归属于上市公司股东的净利润预计为 900万元-1300万元 ,同比 下降 83.93%-88.88% ; 基本每股收益约0.006元至0.008元。”

从整体数据看起来,在今年上半年一汽轿车是盈利的,但净利润相比上年同期下降了近8成,这无论如何看起来都不是一个美好的数据。可事实真就是这份业绩预告所说的如此简单吗,在一汽轿车近乎“临降不乱”的态度背后,又蕴藏着什么什么底气?
三大主因导致利润下滑

从这份业绩预告的“业绩变动原因说明”中可以看出,一汽轿车此次利润下滑主要受三大原因影响,分别是中国车市整体下滑;国五国六切换以及贵金属价格上涨、日元汇率波动;参股企业受益下降、投资收益减少。

根据7月12日中汽协公布的上半年销量数据来看,今年1-6月国内汽车产销1213.2万辆和1232.3万辆,产销量比上年同期分别下降13.7%和12.4%,大盘表现不佳也的确是事实。
至于后两点中的国五国六切换、贵金属价格上涨、日元汇率波动都可以看作是客观因素影响。在现阶段要制造出满足国六高标准的动力系统,在成本上确实会高出国五标准,而贵金属和日元汇率波动则是受到国际经济、政治等多方面因素的影响,本身就属于不可调控的范围。

在堂哥看来,第三点中的“参股企业收益下降”则要有趣的多。堂哥查阅信息后发现,一汽轿车对外投资的企业有四个,分别是鑫安汽车保险股份有限公司、贵安新区摩拜出行科技有限公司、大众汽车变速器(上海)有限公司、一汽马自达汽车销售有限公司。

图片源自网络
其中鑫安保险公司主要由一汽集团旗下数个公司出资成立,营收表现自然是受一汽轿车影响;摩拜单车大家也再熟悉不过,被美团收购后仍没能摆脱亏损的泥潭,看来一汽轿车跨界共享单车也算是“出师不利”。
大众汽车变速器(上海)有限公司,也就是背后的上海大众品牌,今年前5个月的销量为66.6万台,累计同比下降5.63%;而一汽马自达今年前5个月销量为8.5万台,累计同比下滑14.68%,两者都有不同程度上的销量下滑。
所以综合来看,一汽轿车这条“参股企业受益下降、公司投资受益减少”的理由也算是没毛病。
红旗、奔腾双双发力,6月销量创新高

其实要论实际的销量数据,一汽轿车旗下的红旗和奔腾两大品牌,在上半年的表现并不算差。一汽奔腾6月份的销量为13434辆,同比增长幅度高达167%。截止至6月份,一汽奔腾今年累计销量近5万辆,同比增长4.1%。

其中奔腾T77对实现逆市上扬做出了极大的贡献,在不到一个月的预售期就收获超过一万台订单,不够受制于产能原因,奔腾T77目前基本稳定在月销5000台左右,若后续能维持热销趋势,伴随产能逐步释放,奔腾T77预计会有更好的市场表现。
除此之外,一汽奔腾还将在2019年的下半年继续推出新车型。包括T33、T99以及T77的1.5T版本。其中T33是定位略高于X40的小型精品SUV。至于T99,从命名就能看出,这就是一汽奔腾新战略下的旗舰SUV产品,这两款新车,预计会在第三季度正式推向市场。一汽奔腾选择在此时押宝SUV市场,似乎有点偏向“赌SUV市场会复苏”的意思。

同样的“逆市上扬”也上演在了一汽红旗身上。据7月14日红旗汽车官方公布的数据显示,6月份红旗销量突破8000台,同比增长167%,可以说是取得了不错的成绩。同时,红旗品牌今年上半年就已达到3.32万台,已经超过了2018年全年的总销量,势头非常好。
资产重组,奔腾欲“完全”回归集团

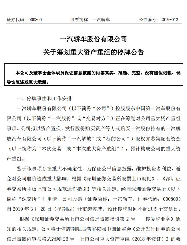
除了这份业绩预告,一汽轿车其实还有更多值得玩味的信息。我们把时间拨回到3月27日的晚上,一汽轿车发布《关于筹划重大资产重组的停牌公告》,表示一汽轿车股份有限公司正在筹划对公司重大资产重组事项,公司拟以资产置换、发行股份购买资产等方式购买一汽股份持有的一汽解放汽车有限公司股权,并募集配套资金。
这份公告意味着,一汽轿车将在保留财务公司、鑫安保险之股权及部分保留资产的基础上,把其他资产和负债全部转至一汽股份,而换来的是一汽解放100%股权中的等值部分。
简而言之,一汽轿车的奔腾、一汽马自达等乘用车资产将剥离至一汽股份,而换来一汽解放,从而转型成为一家以商用车制造、销售为主营业务的上市公司。

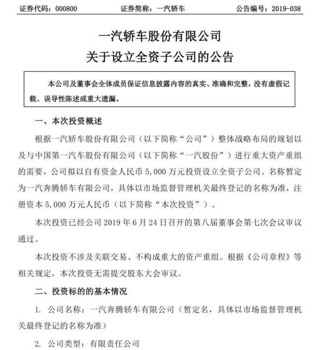
随后在6月24日晚,一汽轿车官方发布公告称:将以自有资金5000万元成立一家新的全资子公司,名称暂定为“一汽奔腾轿车有限公司”。公告称,一汽轿车此举是“根据公司整体战略布局的规划以及中国第一汽车股份有限公司进行重大资产重组的需求”
结合一汽轿车此前发布的多个重大资产重组公告,外界对这一子公司设立的解读比较一致——一汽股份为解决一汽轿车和一汽夏利同业竞争问题的最新进展。

图片截取自天眼查
更重要的是,从这份公告中透露出了“奔腾”品牌将要完全回归一汽集团的信号,为何说是“完全”?因为一汽奔腾一直归属于一汽轿车旗下,而一汽轿车作为一家上市公司,一汽集团持股只53.03%,并非100%持股,所以无法像长安、上汽、北汽那样“举全集团之力”发展品牌。
若进展顺利,奔腾品牌完全回归集团之后,一汽对它必定是加大支持力度,未来还是很值得期待的。

点评
在几份字数不多的公告背后,其实潜藏着一汽轿车背后巨大的信息量。尽管上半年利润大幅下滑,但从长远的目光来看,一汽轿车此番资产重组若进展顺利,奔腾品牌的完全回归也是指日可待。“梅花香自苦寒来”,尽管中国车市目前仍处在销量下滑的寒流中,但也有着像红旗、奔腾这样砥砺前行的自主品牌,未来还是很值得期待。

-END-
本文版权由第一车堂所有
转载请联系授权
▼

独家•独立•独到
▼
微信ID:diychetang
版权声明:本文部分图片源自网络
如涉及版权问题,请作者持权属证明与本公众号联系
官方公众号“第一车堂”现已入驻各大平
