原标题:陕西君健药业曾因宣传排毒养颜而遭罚,闺蜜宝以何自称“女性私护第一品牌”?
近些年来,通过微商、直销等渠道销售的女性私护凝胶类的消毒产品越来越受到女性客户的欢迎,很多微商团队、电商、专业线、日化线选择通过这类凝胶产品来进行市场拓展。在这样的背景下,“闺蜜宝”逐渐走入到了广大女性朋友的视野之内。
“闺蜜宝”是一款怎样的女性私护品牌?“第一品牌”的说法是否属于违规宣传?闺蜜宝系列产品实质上具有哪些功效,能否治疗各种妇科疾病?君健药业公司又因何遭到有关部门的行政处罚?相关奖金制度有何特色?分享奖、组织奖、领导奖和重复消费奖该如何解读?

品牌背景,号称第一?
经查,闺蜜宝的经营主体为陕西君健药业有限公司,该公司成立于2014年11月25日,法定代表人王军鹏,股东有王军鹏(大股东)和王建利,公司注册资本300万元,据官方介绍,陕西君健药业有限公司是一家集科研开发、技术服务、研制生产及服务营销为一体的综合型高新现代技术生物科技公司,主营产品包括贴牌加工生产女性外用保健品,即缩阴软胶囊、凝胶;消炎软胶囊、凝胶;滋养软胶囊、凝胶;宫颈糜烂凝胶;暖宫软胶囊等。

据官网显示,该公司拿到的批准文号为“陕卫消证字(2014)第0185号”,具体的经营范围如下:

长久以来,不少企业或经销商为自己生产或经营的商品擅自“戴高帽”的现象都十分普遍。现如今,在美篇等平台上,就有经销商晒出相关宣传图片,借此声称闺蜜宝是女性私护第一品牌。

无独有偶,在另外一位经销商的朋友圈中,也出现了带有公司注册商标的宣传图片,这张图片上的文字信息也明显带有“闺蜜宝——亚洲女性高端私护第一品牌”的字样。

显然,这样的宣传手段在抬高闺蜜宝自己的同时,也在客观上贬低了其他同业经营者的商品及服务,其行为违反了我国《广告法》关于禁止使用“最高级”、“最佳”这类绝对化用语的有关规定。如果当执法人员向其求证“第一品牌”的真实性时,有关负责人无法提供能够证明其为“第一品牌”的相关材料,那么这种宣传方式涉嫌违反《广告法》所规定的使用绝对化用语,并具有排他性之意,应属涉嫌违反《广告法》第五十六条之规定:发布虚假广告,欺骗、误导消费者,其违法责任的承担者为广告主,在特定情况下包括广告经营者和广告发布者。
对于类似的虚假宣传行为,有关部门曾发声提醒:标榜自家产品“最好”、“第一”是商家吸引顾客、夸大销量的惯用手段,广大消费者注意留心。
排毒养颜?曾遭处罚
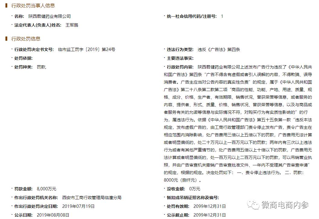
再说回君健药业公司本身,就是这样一家打造出了经销商口中“女性私护第一品牌”的企业,却在2019年7月因虚假宣传遭到处罚,据悉,陕西君健药业有限公司在当时曾因广告违法行为遭到西安市工商行政管理局临潼分局的行政处罚,决定书文号:临市监工罚字〔2019〕第24号。

据相关处罚决定书披露,2019年4月16日,西安市工商行政管理局临潼分局通过全国12315互联网平台接到举报,消费者赖某举报陕西君健药业有限公司在其网店发布虚假广告,对产品进行虚假宣传。执法人员经核查,发现陕西君健药业有限公司涉嫌发布虚假广告行为,4月22日,对其立案调查。

经查明,违法事实如下:陕西君健药业有限公司自2018年9月以来,通过公司在阿里巴巴网络平台开设的网店对公司生产的“妇科凝胶”进行广告宣传。在广告中,该公司称“妇科凝胶”具有“排毒养颜紧致养巢”、“排毒养颜”的功效,但公司无法提供相关资料证明上述产品功效的真实性,且公司承认该产品不具有排毒养颜功效。另外,该公司进行上述广告宣传花费广告费计1600元。陕西君健药业有限公司上述发布广告行为违反了《广告法》第四条“广告不得含有虚假或者引人误解的内容,不得欺骗、误导消费者。广告主应当对广告内容的真实性负责”的规定,属于《广告法》第二十八条第二款第二项“商品的性能、功能、产地、用途、质量、规格、成分、价格、生产者、有效期限、销售状况、曾获荣誉等信息,或者服务的内容、提供者、形式、质量、价格、销售状况、曾获荣誉等信息,以及与商品或者服务有关的允诺等信息与实际情况不符,对购买行为有实质性影响”的行为,属违法行为。
依据《广告法》第五十五条第一款“违反本法规定,发布虚假广告的,由工商行政管理部门责令停止发布广告,责令广告主在相应范围内消除影响,处广告费用三倍以上五倍以下的罚款,广告费用无法计算或者明显偏低的,处二十万元以上一百万元以下的罚款;两年内有三次以上违法行为或者有其他严重情节的,处广告费用五倍以上十倍以下的罚款,广告费用无法计算或者明显偏低的,处一百万元以上二百万元以下的罚款,可以吊销营业执照,并由广告审查机关撤销广告审查批准文件、一年内不受理其广告审查申请”的规定,有关部门对君健药业进行了处罚。
然而,就在这起处罚实行后的两年间,网上至今仍流传有关于君健药业生产的“闺蜜宝”系列产品具有排毒功效的案例。

治病功效,虚假宣传
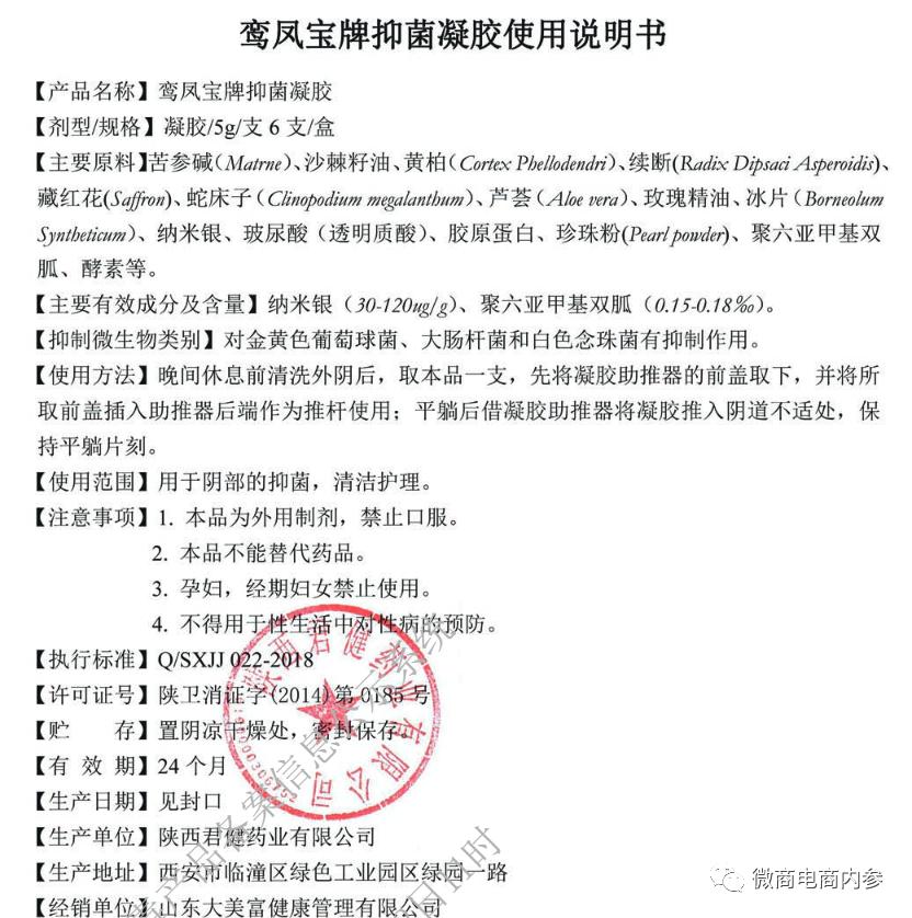
据了解,在眼下,闺蜜宝经销商对外销售的产品除了闺蜜宝,似乎还包括鸾凤宝。

那么,闺蜜宝和鸾凤宝是什么关系呢?据经销商介绍,闺蜜宝是针对私密保养方向的产品,而这些产品包装上印有“鸾凤宝”,是因为鸾凤宝属于注册商标。
事实上,早在2019年时,就曾有经销商在微博上明确表示,鸾凤宝的小名叫闺蜜宝,是闺蜜宝升级之后的版本。


时过境迁,到了2021年,调查发现,带有闺蜜宝三个字的产品外包装上的商标实际上为“珍闺美丹”,而不是鸾凤宝。


在有关宣传图片的包装下,不管是闺蜜宝也好,还是鸾凤宝也好,君健药业生产出来的这一系列女性私护类消毒产品都被宣传为可以治疗各种妇科疾病。

“多种炎症一支搞定”的说法在经销商群体当中广为流传,据悉,所谓的“多种炎症”包括的妇科疾病有霉菌性阴道炎、盆腔炎、盆腔积液、附件炎、产后阴道修复、腐皮烂肉、痛经、月经不调、阴道松弛、老年阴道炎等。

经查,“陕卫消证字(2014)第0185号”是陕西君健药业有限公司的《消毒产品生产企业卫生许可证》证号,经查陕西省卫生健康监督中心的陕西省消毒产品备案企业自我声明公开系统,我们的确找到了以“陕卫消证字(2014)第0185号”为备案编号的鸾凤宝牌抑菌凝胶、珍闺美丹牌抑菌凝胶等系列产品的身影。



据相关产品说明书显示,鸾凤宝系列产品和珍闺美丹牌抑菌凝胶的经销单位为山东大美富健康管理咨询有限公司,该公司也是闺蜜宝和鸾凤宝系列商标的申请方,据启信宝显示,这些商标目前处于的注册阶段如下:


而对于这些产品的实际效用,有关产品说明书也明确指出,这些产品都属于“抑制微生物类别”,对金黄色葡萄糖菌、大肠杆菌和白色念珠菌有抑制作用。也就是说,声称该产品“能治疗妇科百病”的说法,完完全全属于无稽之谈。毕竟这些产品只具有消毒产品的资质,本身并非医疗器械或药品。显然,上述宣传属于违规宣传。

众所周知,“卫消证字”产品属于消毒产品中的卫生用品,主要适用于“预防为主”的亚健康人群。作为一种外用消毒杀菌产品,不具备调节人体生理机能的功效,与药品有着明显的区别。国家消毒管理办法第33条规定,消毒产品的命名、标签(含说明书)应当符合卫生部的有关规定,消毒产品的标签(含说明书)和宣传内容必须真实,不得出现或暗示对疾病的治疗效果。如今看来,说明书上的内容没有问题,但有关广告宣传材料倒是颇为值得推敲。
对此,《广告法》第四条指出:“广告不得含有虚假或者引人误解的内容,不得欺骗、误导消费者”;《广告法》第十七条指出,“除医疗、药品、医疗器械广告外,禁止其他任何广告涉及疾病治疗功能,并不得使用医疗用语或者易使推销的商品与药品、医疗器械相混淆的用语。”
在药品价格315网上,也曾有网友咨询:“我月经不怎么好,内分泌失调,一直吃药没效果。听说闺蜜宝凝胶可以调理……”

对此,该网回应:经查验,国家药品监督管理局没有批准名称为“闺蜜宝私护凝胶”和“鸾凤宝闺蜜宝抑菌凝胶”的药品(国家药品监督管理局查询返回的结果),“闺蜜宝私护凝胶(鸾凤宝闺蜜宝抑菌凝胶)”不是药品,不能代替药物用于治疗疾病,请消费者谨慎选择。建议消费者治病选择正规药品,买药看准“国药准字”。部分网站对“闺蜜宝私护凝胶(鸾凤宝闺蜜宝抑菌凝胶)”的描述“适合人群:各种外阴炎,阴道炎,宫颈炎,宫颈糜烂,及盆腔炎引起的白带增多,发黄有异味,黏膜瘙痒,红肿,出血,及小腹坠胀,腰酸等人群。支原体感染,衣原体感染,淋球菌感染人群。及经期,房事后等人群。宫颈糜烂、排阴毒、宫毒、湿毒等人群,及子宫内膜炎,宫颈炎、白带异常、阴道异味瘙痒,延缓衰老等人群”等内容使用大量医药术语,宣称或暗示治疗疾病,涉嫌违法广告虚假宣传欺骗消费者,请消费者不要轻信。

在该网站上,也有网友咨询过“鸾凤宝牌抑菌膏”的功效,对此,该网回复:“鸾凤宝牌抑菌膏可能属于消毒产品,不是药品,不能代替药物用于治疗疾病,请消费者谨慎选择。”
案例不断,堪称神奇
然而,在网上,各种关于使用闺蜜宝可以治疗疾病的案例却是始终不绝于耳。公众号“君健闺蜜宝”就曾在题为《闺蜜宝市场反馈(案例)》的文章里提供了“用15盒闺蜜宝卵巢囊肿消失”的神奇案例。

个别经销商也曾公开发布过“闺蜜宝可以调理好子宫肌瘤”的朋友圈:

闺蜜宝甚至还可以治疗便秘:

治疗好霉菌性阴道炎的例子也出现在了人们眼前:

在微博等其他平台上,也有不少表达相关产品具有治病作用的案例出现。比如助孕功效:

还有锦旗称赞闺蜜宝是“送子观音”。

比如HPV转阴:


类似的案例可以说是屡见不鲜:

显而易见,这些案例的出现,还将涉及使用他人名义保证或以暗示方法使人误解其效用的行为。众所周知,任何产品的广告都应当真实、合法,不得使用他人名义保证或者暗示产品功效误导消费者。凡是有明示或者暗示具有医疗作用的,夸大功能、虚假宣传或者其他容易给消费者造成误解的,违反相关法律法规的内容,或涉嫌虚假宣传。

(以“不生病、不会老”为宣传口号的广告素材)
根据规定,无论是企业还是个人,无论是生产者还是销售商,如对没有治病功效的产品,宣传具有治病功效,引人误解,无疑属于虚假宣传的范畴。依据《反不正当竞争法》,监督检查部门可以根据情节处一万元以上二十万元以下的罚款。同时消费者有权依据《消费者权益保护法》,要求生产商及销售商连带支付购买价款三倍的赔偿。
揭底制度,有何特色
文章的最后,我们再来关注一下闺蜜宝的奖金制度。

关于闺蜜宝现行的模式,经销商阿芳(化名)提供了如下资料以供解读:
大体上,闺蜜宝的代理商一共可以分为金卡和钻卡两个级别。消费者消费5860元7折拿货超值大礼包,可以成为钻卡代理商;消费2930元8折拿货超值大礼包,可以成为金卡代理商,后期拿货享受2.5折代理价,这样一来,产品298元的市场零售价就变成了75元的代理价。在金卡以下,还有一个级别叫银卡,银卡门槛为586元,有很多权益不能享受。也就是说,金卡和钻卡相当于真正意义上的代理商或经销商,而银卡只能算是会员。
据资料显示,闺蜜宝的金卡和钻卡代理商有分享奖、组织奖、领导奖和重复消费奖可拿:
一、分享奖:
直接推荐一个人,金卡代理得250元,钻卡代理得500元,秒结到账。
二、组织奖:(对碰)
每个人分享的代理商平均分配成两支团队,即AB两支团队。按照1:1的方式进行对比计算,奖金按业绩少的那一支团队来计算(业绩累积永不清零)。

金卡代理商每天封顶3000元;钻卡代理商每天封顶6000元。
第三项奖金领导奖:(下拿直推组织奖)
金卡:第一代代理组织奖金的100%,第二代10%,第三代10%,*四代第**10%
钻卡:第一代代理组织奖金的100%,第二代20%,第三代20%,*四代第**20%
第四项奖金重复消费奖金:
二次消费享受折扣,闺蜜宝75元一盒,抑菌膏75元一盒,泡泡慕斯50元一瓶。
金卡下拿一代重复消费的10%、二代的4%、三到五代的2%、六到十代的1%;钻卡可以下拿一代重复消费的10%、二代的4%、三到十代的2%。
关于闺蜜宝的奖金制度,经销商阿丽(化名)则晒出了另外一份堪称简约版的奖金制度解析,在这个版本中,有些奖项的奖励百分比与上述版本所确定的数字还有所出入。
一、直推 银卡50 金卡250 钻卡500
二、对碰 银卡50(可产生奖金,自身不享受)
金卡250 (日封顶3000)
钻卡500(日封顶6000)
三、领导奖
金卡
第一代100%
第二代10%
第三代10%
*四代第**10%
钻卡
第一代100%
第二代20%
第三代20%
*四代第**20%
四、复消
银卡1代10%
金卡4代10%5%5%5%
钻卡5代10%5%5%5%5%
后 记
前段时间,某网购平台上有一款打着“包治妇科百病”旗号的凝胶类产品吸引来了不少消费者的关注,卖家表示各类妇科病统统都能搞定,经查实,该产品并不属于真正具备疗效的“国药准字号”药品。据《潇湘晨报》报道,长沙一女子就因轻信网络上的“灵药”,错过最佳就医时间,最后只能躺上手术台。长沙市妇幼保健院妇产科副主任医师范幸提醒:在诊断不明时去听从网购平台购买药物,可能会延误病情。

至于闺蜜宝这个品牌在今后会如何发展?君健药业公司还会不会因为宣传问题而再次遭到有关部门处罚?对此,微商电商内参将继续保持关注。
文章来源:微商电商调研,版权归原作者所有,如有侵权请联系我们处理,特此鸣谢!