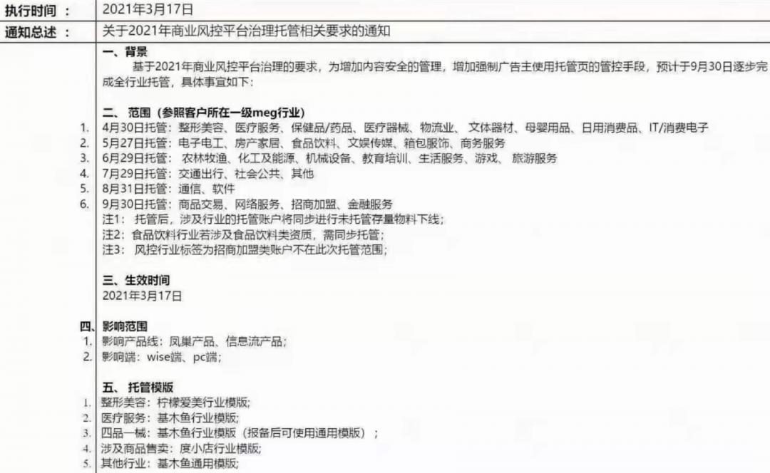
3月18日,整个优化师的圈子都在疯传:3月17日公布的百度通知的部分截图内容。大概意思就是,2021年百度商业风控平台治理力度要加强,使用强制广告主使用托管页的管控手段,预计于9月30日逐步完成全行业托管。 托管后,涉及行业的托管账户将同步进行未托管存量物料下线!

当中可以看到几个十分抢眼的关键词:逐步,全行业,未同步物料下线。而这些关键词,感觉属于精准定位到各个行业以后的“智能(广泛)匹配”。
这一次,百度赶在315过后整出来的大动作,借此向所有用户和社会表明整治力度的决心了吗?我们不妨从整个过程回忆一下以及其他的角度看看,这次通知,都有哪些值得让人思考的地方。
01 托管页:基木鱼的起始
基木鱼刚推出的时候,所有的市场情绪就是百度又出来了一个比较“奇葩”的工具。听起来是为了帮助没有网站且不会运营和操作网站的客户而使用的一个工具。刚推出的时候,的确帮助了一小部分的客户提供了便利。但是同时百度也表明,往后的基木鱼将迎来更多更强大的功能升级,敬请期待。只是那时候的基木鱼的功能属于要什么没什么,还经常功能模块缺失或不齐全,看起来如此弱小的基木鱼自然未能引起太多的重视。只是风水轮流转,谁也没想到今天基木鱼摇身一变“当家做主”。
02 发展与突破:转化链路的兴起
随着基木鱼托管页的不断发展,从推出到很快加入了转化链路的全面跟踪以后,对于一些效果不稳定不明显的账户,使用了基木鱼的转化数据作为参考与分析,转化数据和优化思路都有了极大的参考价值和方向。这样使得越来越多的中小型账户,以及需要多账户运营的一些行业开始慢慢接受并提升了使用频率。新的一轮趋势正在默默酝酿。

有人使用自然就有人提出更多需求,然后百度统计的团队跟基木鱼的团队的合作程度空前深入,数据看板能呈现的内容已经开始全面的接近客户自建站的官网,同时还不断丰富和增加了设计的页面模板的可选择性,让页面优化有了更大的优化空间。
而此时,还有很多客户因为官网的转化统计路径不清晰,跟百度后台数据接口回传不完整,官网还有很多地方需要设计和完善等问题而苦恼不已。基木鱼已经通过百度内部各项强大的功能联动合作,凭着高效,简洁,转化清晰等几大功能,在某种程度上实现了“弯道超车”。
03 越发规范,不断赋能
随着使用基木鱼的大军不断壮大,当中有依赖的,也有来试水的,这一波大军已经正式让百度看到了一个新的可能:全行业切换托管页面,多方位保障用户体验和利益。
俗话说,有光必有影。有人利用互联*赚网**钱,刺激消费,拉动经济。自然也有人利用网络做违法的勾当,网站便是互联网的最重要载体之一。多少人利用漏洞和代码技术在网站上挂上各种违规内容,让毫不知情的用户进入网站,自然就会遭受损失。更有甚者,主动在网站内容上玩擦边球,以上种种,屡禁不止。借着基木鱼的接受程度不断提升,配合公众的“净网”期望。使得托管页面不仅是为了方便客户,更是开启了更具责任感的征程。
再配合新工具爱番番,从推广后台到页面内容再到沟通工具,百度不仅实现了整个流量闭环,保证网站的统一的规范性,管理起来更加高效,还能把各行业的精准数据掌握到手里。有流量有数据有技术,对于形成新的互联网生态充满无限可能。百度正在努力从把一手好牌打得稀烂,再打出王炸的效果。
04 “全托管”之风 反响褒贬不一
记忆中最早听到说即将要全行业托管的,还是2018年下半年,那时候就陆陆续续的听到一些人在各种水群的时候在讨论。其后也问了框架的客服,给出的答案都是:并非空穴来风,而是的确有这个可能性。
期间也的确听到了部分行业已经确定全部切换的消息。那时候,消息说的是按照省份来切换,部分特定行业全国切换,全行业切换,终究是镜中花水中月而截止到现在,也有相当一部分的客户对基木鱼持怀疑甚至反对的态度:

不得不说,基木鱼是一个优点和缺点都十分明显的工具。除了前面说的各种高大上的神吹一般的强大功能以外,同时也被不少人诟病其表单转化数据的质量和有效性让人堪忧等问题。而百度给出的建议:转化数据质量问题,可添加验证来过滤无效表单提交,这样一来,又使得表单转化数据骤降严重,要“全托管”,百度必须改善此类问题。
页面优化,百度建议保证页面和内容的高度相关,努力提升页面质量等等。最近更新的优化中心和计划层级数据分析诊断功能,也有关于页面优化的功能。新功能还在测试中,这个大家可以多关注。



当然,也有人从中表示出积极的一面,如上图所示,也有人有所收获,也有人感觉趋势是不能改变的,唯一不变的东西就是变。也看到了顺势而为当中自身可以学习和进步的地方:做营销,需要做好终身接受新鲜事物并学习的准备。
至于全行业托管,本人觉得是必然趋势。各位信与不信,像诺言和谎言,就看说的人当真了还是听得人当真了。
05 风吹三年,能否切实落地
假如按照2018年开始,风吹到现在,已经即将三年。每一次听说要全行业切换的时候都没看见有很大的动作,真正影响也就少部分行业,所以大家都持有一种观望的态度。而今年的这一次,感觉是百度下的很大的决心,但最终能否切实落地去执行,还得看基木鱼在市场当中的最终反馈如何。
其实这对于百度来说,全行业切换是一件好事,首先百度可以提供全链路转化路径,让优化更有参考方向。其次,所有行业所有账户都用百度的基木鱼页面的那一天,所有商家的起点越发平等,也许能改善表单质量的问题。这时候拼的就是文案,话术,营销,产品和服务等主要因素,而这时广告主的企业“内功”修炼的高低很大程度决定了推广效果。

在百度2020年的基木鱼报告中的讲述,托管的日消费覆盖超1亿,托管页的收入占百度核心在线营销服务收的三分之一。看起来数据是辉煌的,但我们不要忽略了百度在市场中日均消费的总份额是远远不止一亿。
所以说,基木鱼要在2021年完成全行业切换,个人还是觉得继续完成几个核心的问题点:流量质量的提升,功能的选择性要更加丰富,表现形式要更加智能化,必须具备更强大的流量承载能力,从单页面过度到多页面转化的站点式内容等等。毕竟有些头部客户甚至中上级客户,花了几十甚至几百万搭建起来的网站不可能一句说切了就切了。全行业托管,依然有比较长的路要走。
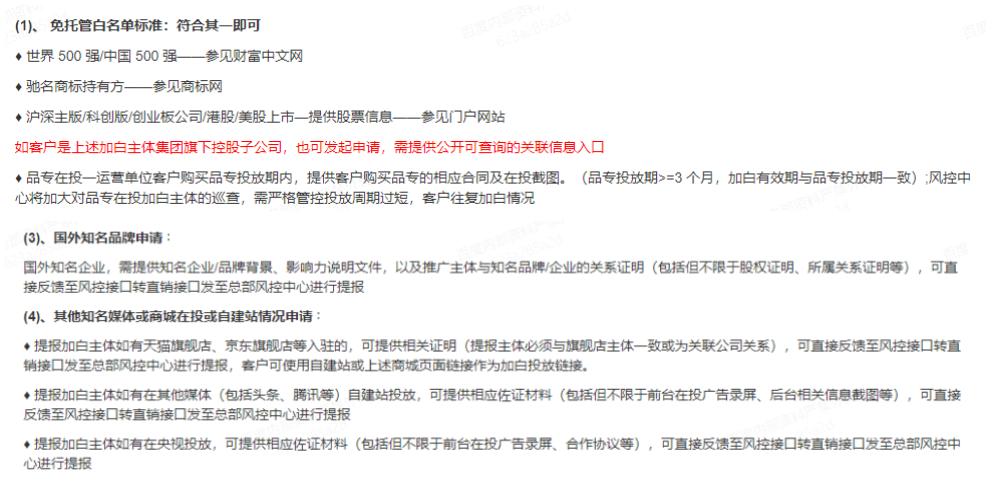
06 托管加白 参考如下
虽然这次的通知看起来十分的有理有据,且时间节点极度清晰,不再是以往那种道听途说。但凡事有例外,对于一些特殊性质的企业或基木鱼完全不能承载推广需求的情况,自然也是可以通过申请加入免托管白名单的。参考如下图:


以上截图内容仅供参考,完全不能作为加白名单的审核标准。具体能否加白的相关情况和政策,必须以对应的客服所述情况为准。
但又说回来,同学们看完上述的内容,是不是也感到加白无望到绝望。这要求的确太高了,感觉只有头部玩家或超级RMB玩家才能享受。
真是应了那句话:我们充的钱还是不够多啊。

再回到问题本身,如果真要全行业切换托管页面,那么我们现在就要开始深入研究基木鱼的各个功能,不要轻视也不要有太多的侥幸心理。
根据不同业务设置不同的落地页,不同产品设置不同的引导文案,数据收集与分析等等,把基木鱼的各项功能研究透彻,再加入到自己推广体系内,更全面的知识才能帮助你去做更多的优化操作。不管将来是不是全行业切换,学会了就是自己的技能,技多不压身。
所以一定是以准备好的了心态和状态去主动拥抱改变,而不是等改变到来了才手忙脚乱的去适应。
不禁有人问,网站要求全行业托管,正准备建设新网站的广告主怎么办呢?其实百度全行业切换这事先不说今年能不能落实,万一年底全部落实,网站也依然要根据战略规划来实施。毕竟官网是自己品牌的门面,不做sem的还需要做seo,百度不能用,其他平台依然能用。所以网站建设要不要,还是看企业自身发展的需要来处理就好。
07 可能的转型之局 还需要多方平衡


营销之局以外多想想,这几年百度搜索引擎营销以外的一些亮眼的举动:无人驾驶,小度智能屏等一系列的科技感十足的尝试,且现在看来,也获得了不少的成果。这让人不得不联想到,百度是否也开始考虑转型成为一家智能科技企业。要完成这样的“金蝉脱壳”,无疑必须把大后方(搜索引擎营销等)给整治完善,不让这些问题成为转型路上的绊脚石。
要移走石头,才能道路平坦,石头可能有大有小,其中涉及到的可能不只是一方的利益,百度看起来也像是在努力去平衡多方利益。所以从全行业切换托管这事上,我们就看到百度走的每一步都计划赶不上变化,更别说其他的产品和服务了,但是一旦各方面平衡结束,也许就是百度再度起飞的时刻,让我们拭目以待吧。
以上是本人对这次事件的一些看法,欢迎大家留言交流。
作者 | 塔哥 | 编辑 | 小九