大同大学2021年普通高考分省分专业招生计划
● 山西 ●

● 北京 ●

● 天津 ●

● 上海 ●

● 浙江 ●

● 山东 ●

● 河北 ●

● 海南 ●

● 内蒙古 ●

● 辽宁 ●

● 江西 ●

● 福建 ●

● 安徽 ●

● 江苏 ●

● 黑龙江 ●

● 吉林 ●

● 湖北 ●

● 河南 ●

● 湖南 ●

● 广东 ●

● 广西 ●

● 重庆 ●

● 四川 ●

● *疆新** ●

● 宁夏 ●

● 甘肃 ●

● 青海 ●

● 陕西 ●

● 贵州 ●

● 云南 ●

● 不分省 ●

2021年普通高考临床医学、中医学专业招生计划

2021年普通高考国家农村
和贫困地区定向招生专项计划

2021年音乐类专业分行当招生计划

2021年专升本招生计划

分割线
山西省近三年普通高校
招生本科录取最低控制分数线
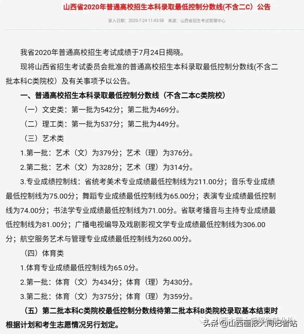
2020

2019

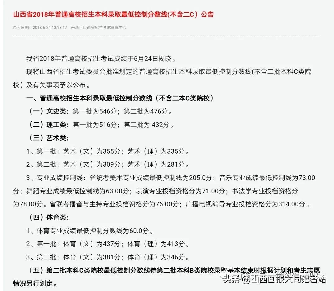
2018

山西大同大学2018-2020年各省各专业录取分数及统计总览
1、山西省

2、北京市

3、河北省

4、天津市

5、内蒙古自治区

6、辽宁省

7、云南省

8、安徽省

9、陕西省

10、甘肃省

11、浙江省

12、江苏省

13、广东省

14、黑龙江省

15、海南省

16、重庆市

17、四川省

18、贵州省

19、福建省

20、江西省

21、山东省

22、河南省

23、广西省

24、湖北省

25、湖南省

26、吉林省

27、宁夏省

28、*疆新**省

29、青海省

30、上海市

大同大学欢迎你来一起度过快乐的四年学习时光呀!
来源: 山西大同大学招生就业处
编辑:徐子慧