从这个角度讲,广义产业互联网范畴囊括工业互联网、SAAS,云服务,B2B供应链等领域,的确越来越受到各方关注。

觉得不对,欢迎来喷~
二周前,看到前经纬中国资深投资经理周晓在42章经发表的《产业互联网的底层逻辑》一文,因曾和周晓交流过,特意收藏下来反复琢磨了三遍。
文中有关净资产收益率ROE,有关投资机会的:改变成本利润模型、改变现金循环周期、市场供需关系发生变化的逻辑都很有道理。
但投资人和创业者对同一件事,理解角度还是有差异。
ROE
“产业互联网是滚雪球,需要好的斜坡,好的方式,滚足够长的时间。”--浓谈
如开头所说,产业互联网从广义可分为生产型、SaaS型和供应链型,对应的分别是生产效率提高,软件协同效率提高,和供应链流通效率提高。虽混业发展也是常态,但本篇讲的,主要是供应链型(B2B型)产业互联网。

从投资(赚钱)的角度看,算ROE是非常合理的计算方式,毕竟谁都想用最少的钱获得最大的回报。
这样算ROE的账是没错,但还是局限于单店模型,单区域模型,单产品模型,单模式模型这样的逻辑上了。如果仅看微观流通效率,算出来的经济模型偏固化。
而产业互联网的模型,类似于滚雪球,起步较慢,但雪球越滚越大,越滚越快,动能和势能越强。这样的ROE,类似于重力加速度,是在不断变化中的。
产业互联网核心要素
产业互联网的ROE,来源于哪些方面更合理呢?
依据卫哲总去年分享的观点,美国有上百家市值过百亿美元的产业互联网公司,在成为百亿美金公司之前,累计平均融资额只有1亿美元左右。
拿移动互联网/消费互联网的代表,滴滴做比较,500亿美元估值,融资200多亿美元。
是的,你没有看错数字。
单纯看消费互联网的ROE,并没有想象中的合算。当然从战略价值/流量入口这样看,那是另外一回事。
如此看来,产业互联网的ROE应该是非常高的。较少的绝对投入,会带来相对更高额的回报,这也是为什么很多人都来看2B了。
但是不能忽略一个关键要素,时间。
美国产业互联网公司上市平均需要12年。
相较于瑞幸咖啡、拼多多这样三年上市的奇迹公司,产业互联网却要慢的多。
即使按照中国速度,也许不要12年,也还是需要更长的时间来获得足够的覆盖度和渗透率,积累更好的产业效率,逐步获得产业的优势地位,滚出一个大大的雪球。
“让天下没有难做的生意”

马老师是做2B起家的啊
1688是阿里巴巴搞批发的2B网站,积累了那么多年。相较而言,2C的淘宝却要快的多。但有了淘宝的海量用户和销售渠道,小b批发却是自然的逐步带了起来。
所以要想获得产业中的优势地位,这是一个动态发展的过程,不是一蹴而就实现的,对标美国的产业互联网公司,这个过程如果要定一个核心目标。
力求8年内达到1亿美元的净收入。
不同于2C的移动互联网,抖音快手有了流量就可以带货,淘宝拼多多养成了用户习惯可以形成购物入口的平台效应。
比起消费互联网的日活月活留存复购GMV,净收入是更有实际意义的指标。对于创业者来说,衡量净收入,更进一步衡量利润,就更像一个正常公司那样去经营产业互联网创业公司,而不是想着科技改变一切,一步登天规模效应,收入盈利就来了。
供应链型的产业互联网,是一门生意。一直不赚钱的生意,或者看不到如何赚钱的生意,很难一直做的下去。
投资/创业也是一门要算ROE的生意,那就都要讲生意的底层逻辑。
产业互联网增长理论
道理都是相通的。
借用王赛《增长五线》的增长公式:增长=宏观经济增长红利+产业增长红利+模式增长红利+运营增长红利
- 宏观经济增长缺乏动力不可改变,只能顺势而为。(天时-大势)
- 产业增长对应市场变化和增长带来的机会。(地利-时机)
- 模式增长对应模式创新和技术应用创新。(创新-技术)
- 运营增长对应精细化运营和管理带来的效率提升。(人和-苦干)
宏观大势基本没法改变,不谈也罢。
市场供需关系发生变化对应到局部产业增长,改变成本利润模型和改变现金循环周期,都对应到模式创新带来的市场扩张,带来的业务增长机会。
而精细化管理运营的增长,难以单独存在,却是取得成功的必备条件。
天时没的选,借助行业市场改变的地利可以先找一找。
市场变化带来的机会
市场供需关系发生变化,体现在两个方面。一是存量,二是增量。
存量市场的改变非常艰难,有利益固化的地方,就有做生意的江湖。尤其在大势没有助力之时,切存量那都是抢蛋糕吃。
即使以行政命令为导向的市场,如“产业互联网底层逻辑”中提到的医改,“分级诊疗”,仍然会遇到各样的壁垒。
首先要搞清楚,很多看上去貌似几万亿的市场,是不是真的有这么大,创业公司能切进去多少?
例如“分级诊疗”,对应的是公立医疗体系的改变。看病难看病贵喊了几十年,医改进展慢的核心原因,还在于医疗体制本身,用行政命令去管理半市场化的行为,形成了诸多不合理现状。这个不合理,由于众所周知的原因,也不适合展开阐述。
但要想要切入这样资源高度集中、非市场化的行业中,比如打通“分级诊疗”模式和信息化系统、医疗物资集中采购决策,核心竞争力靠的却不是模式创新和技术创新,而是能不能搞定xx关系。
这样以关系型业务为主导的生意,其实在每个行业都大量存在,尤其是非市场化的市场中。
无论是垄断性的稀缺资源,还是看似公开的采购决策,还是牢牢绑定的固定交易,都是的存量市场现有玩家的核心生存之道。仅靠“互联网工具”来撬动,很难收到成效,往往非技术层面的突破。
在类似“分级诊疗”这样行政主导的市场中,更适合大公司以2G的心态,依托自身品牌和实力,自上而下的打通某些关节,综合输出技术和服务。比如阿里腾讯京东,可以接类似于“大兴机场”和“数字雄安”这样的项目,小创业公司既难搞定,又难承载。
作为服务小微、服务分散市场的互联网创业公司,更多的还是要抓市场增量变化的机会。看上去几万亿的大市场,更多的还是看细分增量市场的机会。
比如同属于医疗,除了以公立为主导的普惠医疗,还有大量因人均GDP增长后带来的额外消费型需求市场。
为了体验更好一些,为了更好看一点,为了身体的升级康复需求,为了情感需求,存在着大量因市场需求而生的,医美、体检、口腔、康复、生殖、宠物医疗等等细分医疗行业。
这些以消费为导向的医疗市场虽然看上去比公立医疗市场小很多,却也都是千亿/数千亿级别的市场。但正是这样需求拉动型,更市场化的细分市场,才存在着产业互联网服务的机会。
同理,产业中存在着很多因为经济形态变化、社会发展变化而产生的新需求。
例如疫情以后,人们对衣食住行态度转变而带来的新需求方式,对抗不可预测黑天鹅的新需求,对社会公共事务管理产生的新需求。
这些新的需求,会反馈到产业互联网里,带来新的生产和流通需求,因此而产生了新的机会。
取势明道优术,跟着趋势走,才能抓住增量市场的成长机会。
产业互联网模式创新

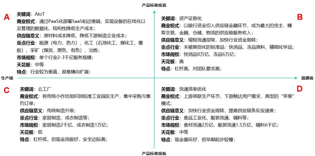
借用周晓的图
市场总是变化发展的,过去的30年,我国经历了产能普遍不足,到基础产能普遍过剩的阶段。
在产能不足的时候,是不存在降本增效这样的概念,只要生产出来,就能赚钱,效率低一些也没事;市场发展,部分产品出现产能过剩,那又变成了渠道为王,谁能卖的掉谁赚钱,大部分成本在渠道里。随着互联网的发展,C端消费已非常方便,带来了对产品成本和销售渠道优化的需求,自然产生了产业互联网效率优化的诉求。
A象限里靠近产业链上游的行业,以大型生产企业为主导,传统产业中的想获得降本增效的方式,传统方式就是更大更长。扩大产能,向上游延伸,通过规模效应和产业链延伸来降低成本,挤垮对手。
至于是设备物联网还是工业互联网,对应的是生产效率和辅助流通效率本身的提高。
产业互联网在这些领域要想降低制造企业和流通企业的成本,搞不搞工业网物联网,PaaS平台集成生产数据,个人觉得还是产业里的大型企业集团自己更知道哪里有降本增效的机会,也更有基础设施研发的实力和应用投入的产业场景。
生产线效率的提高,一定是学习“富士康原则”,人的效率性价比高用人,机器的效率性价比高用机器。
人机结合,才是效率性价比最高的方式。
面对技术应用,不教条,不盲信,不保守。一味的强调机器效率,技术应用,不算成本帐的,或者一味的不提升简单重复性劳动效率的,最后都搞不下去。
B象限里的改变现金循环周期(资产证券化)
“这类型具有资产评估和资产处置能力的供应链平台,可以将银行本不擅长评估价格的商品证券化,进而打包成金融产品到二级市场融资,通过控制资金的方式来控制交易,进而衍生出仓储和物流等服务。”
这一段需要给周晓点个赞,投资人看2B供应链,能理解到这个程度的不多。
供应链的三要素,交易、物流、资金相辅相成、同时并存。做供应链服务平台,要实现的就是供应链里面的资产数字化,再进一步数字资产化的过程。
这一句稍微解释一下,简单说的就是把原本产业中不知道、不可控、杂乱无章的生产-流通过程先以数据的形式体现出来,再把数据变成资产,进行交易变现。
从供应链的视角看,这相当于给供应链注入了极大的流动性,加速供应链流转,同时通过资源(资金)配置,实现了社会生产效率的提升。
实现资产评估能力的路径,还是需要围绕供应链的三要素交易、物流、资金其中之一以突破口,以要素效率提升补充改善原本产业中无法提供的要素缺乏,同时还要壮大平台自身的评估。
具体要结合技术,进行供应链某方面的基础设施建设。如交易平台建设来获取交易信息和交易场景,仓储物流建设来提升物流效率和运转信息,金融供给建设提供风控输出和信用输出,这三者之间相互促进,最终实现三流循环增长雪球。
不再继续展开,对供应链资产证券化感兴趣的朋友,可以参考思维浓汤(ideasoup)公众号菜单栏上,供应链金融相关的内容。
这里多说一句,虽然此模式我非常认同,也在实践。但在产业互联网里,由于我国生意的特性,winner takes all 的生意,除非行政导向,基本是不存在的...
C象限,除了家具和成衣制造。我国有非常多类似世界领先的小产业集群,比如山东菏泽的棺材、江苏泰兴的小提琴,山东潍坊昌乐县的吉他,辽宁葫芦岛兴城市的游泳衣,江苏连云港灌云县的情趣内衣,浙江衢州江山市的羽毛球等等。
这些需要结合复杂手工SKU繁多的小品类,人力成本占比较高,有的由于市场天花板不高,有的由于产品过于复杂非标,有的由于已经形成比较强的地区集聚度,本身还是属于轻工制造业升级的范畴。
这部分由于基本涉及到C端消费品,很多容纳到了大电商平台的B2C范畴中去了,较难形成小垂直产业的供应链平台。
例如上文提到马老师的1688,对于中小卖家小B来说,找到销售渠道和客户,是第一强需求,产业互联网的降本增效,却是弱需了。
D象限,改变流通效率,改变成本利润模型。
从传统的以产定销推式供应链,造成的渠道冗长,多级代理,库存多次周转,效率低下。
这个领域其实是目前最主流的供应链型B2B发展方向,向上游触达制造商,向下游触达终端小B,缩短供应链的环节。
例如近年来获得资本重仓的,汽配、工品、生鲜等行业B2B,大部分走的都是这样的模式。虽然现实切入的方式有差异,却都是抓住了行业终端小B的刚需痛点。
但对这些大行业来说,制造商/品牌方已经形成较高对集聚度,在大部分行业中体量大,平台方早期不具备撬动的能量,逐步发展壮大以后,或者切如更细分的领域/品类后,才能真正切入上游。
对于无论是通过技术创新还是通过模式改变,来提升供应链的运转效率,改变的是赚钱核心要素。
流通型产业互联网,尤其是自营为主的类型,如果和传统经销商一样靠大量BD推广卖货,还要背负传统经销商无需背负的大量技术研发成本,人效如何提高,ROE的价值如何体现呢?
赚产品差价的,可以把差价适当让出来,赚配套服务的钱;赚物流服务钱的,可以把物流服务效率提高,赚效率的钱;服务终端小b的,可以做重做深,自己形成贴身服务,深度嵌入产业;也可以做轻做批量化,找到和传统服务商的结合点。
What‘s your Business?
搞清自己公司的业务本质,搞清楚客户的真实需求,才能因满足真实需求而切实的发展。
产业互联网,不是想出来的,也不是算出来的,都是干出来的。

本篇扯逻辑,更多说的是战略(Do right things)方向上的事。