1月9日,市委经济工作会议召开。会议指出,我市“新旧动能转换全面发力,传统产业正在发生脱胎换骨式的转变,新兴产业培育取得突破性进展,具有东营特色和持续竞争力的‘5+2+2’产业体系正在加快构建。”
开发区,是全市新旧动能转换的主战场、“双招双引”的主阵地;产业,是开发区发展的主导线、主引擎。去年10月初,我市完成开发区体制机制改革,各开发区产业发展规划、定位稍作调整,为全面梳理我市各开发区产业定位、分析产业之间的差异性与协同性,近期,记者对全市各开发区进行了调查。
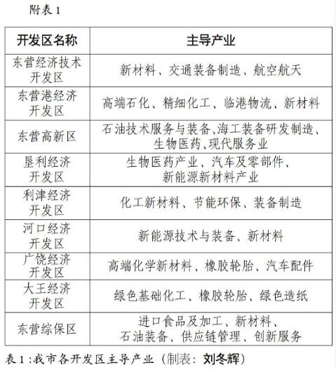
我市在开发区体制机制改革方案中明确规定:各开发区要明确功能定位和产业方向,重点规划1至2个“十强产业+人工智能”特色产业集群,做优做强2至3个优势明显的主导产业。各区主导产业如表1所示(见附表1)。

通过实地调查及对比分析,可得出以下几个判断。
各开发区主导产业基本实现特色分布、错位发展

航空航天产业成为东营经济技术开发区的主导产业之一。 通讯员 李永杰 报道
无优势则无份额、无话语权;不因特色则不会根植于一地实际、易被市场淘汰——显然,主导产业既是优势产业,也是特色产业。航空航天产业看东营经济技术开发区、石化产业看东营港经济开发区、石油装备产业看东营高新区、橡胶轮胎看广饶……由于各有侧重,人们很容易便可将主导产业与各区“对号入座”。构建新发展格局,我市统筹全局禀赋基础,各开发区将自身放在全国乃至全球的产业链条里缜密研究,主导产业“百花齐放”的局面正在形成。
作为化工大市,我市石化产业布局曾较为分散,仅北部沿海就有3个省级化工产业园,产业重构化、产品同质化突出,由于分属不同县区,基础设施配套、交通物流等要素难以有效整合。2019年1月,我市提出按照“港区融合、三位一体”发展思路后,东营港经济开发区整合北部沿海3个省级化工产业园,推进基础设施、物流、能源、消防安全、应急、产业产品协同等一体化发展,着力打造鲁北高端石化产业基地核心区。
有所为有所不为,只有精准把握国家产业政策,深挖本地有一定规模和上下游产业基础的企业进行持续靶向培育,优良的“集聚效应”才会发生。在开发区体制机制改革中,我市进一步明确,石化产业项目重点向东营港经济开发区布局,河口经济开发区、垦利经济开发区、利津经济开发区不再新布局石化企业,按照新的产业方向发展,打造各具特色的发展板块。针对广饶县两个开发区产业雷同问题,市政府领导蹲点调研,市县两级共同研究论证,明确了广饶经济开发区、大王经济开发区产业方向(见附表1)。东营高新区立足油地校深度融合和创建国家级高新区,重点发展石油装备、海工装备、油服产业,打造“专精高融”装备制造业基地。

图为东营高新区威飞海洋装备制造有限公司生产的首台海洋水下生产系统装备。 通讯员 王亮 报道
“经过多年的培育,像反应釜等小型球罐在南方的无锡等地做得比较专业,那种尺寸比较大的球罐在我市用得也比较多,但这种产品公路运输比较难。我区有一定产业基础和技术工人,就地就近发展将是一个优势。”利津经济开发区经济发展部部长杜福磊告诉记者,这也是该区将装备制造列为主导产业的原因。作为全国唯一一个以石油技术服务与装备、海工装备研发制造为主导产业的省级高新区,东营高新区大力实施“石油装备+技术服务+工程服务”计划,重点推动科瑞、德仕、胜机等龙头企业向成套技术输出、技术方案提供、作业区块承包、工程队伍派遣等领域延伸,带动技术出口、产品出口,不断做长外向型产业链条。
从助力石油钻采的石油装备到石油化工,从石化下游产品到橡胶轮胎、新材料,再到汽车零配件、交通装备乃至航空航天,以及围绕这些产业所形成的新能源、节能环保等生产*服务性**业,不难看出,我市主导产业之间协同性强,形成了宝贵的产业链优势,有力促进了产业发展的区域大循环、园区内循环、企业之间小循环。

图为东营港5万吨级液体码头。 通讯员 陈士钊 报道
随特色产业不断集聚、协同而来的是各开发区内特色园区和产业带的形成。目前各开发区内主要园区和产业带设立情况如表2所示(见附表2)。

各开发区依托原有产业基础和骨干企业,深耕传统产业做文章
要攀登到事业高峰,就要心无旁骛攻主业。我市传统产业有的列于国民经济中支柱产业的序列,有的是经过多年培育亟需由大走强的重工业,有的是需要为适应国际、国内两个大市场间的调整而增强品牌实力的大众消费品产业——高质发展,深耕为要,开发区便是这产业竞合版图的“练兵场”。

图为山东宏盛橡胶科技有限公司自动化成型车间。朱振华/摄
东营港经济开发区的高端石化产业,立足区内炼化产业基础,已形成产业规模大、产业链条完善、产品特色突出的丙烯产业集群。集群内已形成以天弘化学、亚通石化、神驰石化为代表的石化企业丙烯原料和以诺尔生物、科鲁尔化学为代表的丙烯下游龙头企业。围绕丙烯下游产业高端化、特色化发展,已初步形成丙烯酸及其下游、丙烯腈及其下游两大优势产品链条。
“石油技术与装备,也可以称为油气能源上游产业,是东营高新区最拿手、最强项、最有特色的产业。”1月7日,东营高新区管委会副主任夏永廷连用三个“最”形容高新区这一市场总量占全国三分之一、省内三分之二的主导产业。“这个产业的链条长且全,涵盖了从石油和天然气的地质勘探、测录钻井、完井、固井、修井、采油、增产服务、管道运输、地面工程等环节。我们知道,胜利油田地质状况非常复杂,好比‘一个掉在地上的盘子碎了再踢上两脚’,也源于这种困境,倒逼石油技术与装备产业不断发展、进步。从陆地向海洋,高新区的海工石油装备也已经大放异彩。”
从传统走向现代,从旧动能到新动能,之所以说我市传统产业发生“脱胎换骨式”的转变,从开发区这里总结,主要有以下几种手段或者表现。
——发展理念更新。大王经济开发区管委会副主任付晓广表示:“我认为一个很重要的变化是观念理念更新了。去年8月10日,大王经济开发区挂牌独立运行,当天我们全班人马用一周的时间外出学习了七个开发区。广饶县委副书记、大王镇*党**委书记、大王经济开发区*党**工委书记张子柱同志提出的‘敞开胸怀,拥抱一切先进理念’‘与一切成功人士交朋友’‘不仅要低头拉车,又要抬头看天’‘只有看到未来才能走向未来’等几个理念影响了大家的眼界和干事方法。‘南北对话’、青年企业家论坛等也不断为大家提供了思维的碰撞。”
“‘传统’不代表‘落后’”“只有落后的产能,没有落后的产业”“必然要围绕传统优势产业做文章”,多位受访者重申了这样的观点。各开发区内众多的“常青树”企业用实力和业绩表明,传统产业完全可以实现高质量发展。市委经济工作会议指出,“我们坚定贯彻新发展理念,坚决打破传统惯性思维和路径依赖,确立并不断完善东营高质量发展的目标定位和思路举措”,“推动高质量发展由共识化为共为”。
——技术改造。经济转型的实质是用现代科技改造传统产业,发展高新技术产业,提高经济发展中的高科技含量;推进产业向绿色化、智能化、融合化转变,技改是摆脱低端、污染、高成本高耗能等传统产业弊病的必经之路。如在“优势产业+人工智能”领域,我市吉星轮胎全流程智能评测、永隆橡胶智能装备升级等一批智能化改造项目相继落地,赛轮轮胎建成了智能工厂,万达宝通等企业建设了一批数字化车间,生产、管理、营销等环节智能化水平快速提高。去年,我市石油装备企业大力推进机器换人,生物医药产业围绕重点车间、核心生产线开展智能化改造,实施的重点智能化改造项目数量同比增长了142%。

图为广饶吉星轮胎有限公司1000万套每年高性能环保节能型半钢子午线轮胎升级改造项目。通讯员 张世瑞 报道
“如果说前期是零星企业技改,那么今年我区大部分的橡胶轮胎企业都会进行技改,总投资在20亿元。”1月8日,广饶经济开发区投促部副部长隋密密在接受采访时表示:“去年,橡胶轮胎业市场很好,相信经过此次技改后,橡胶轮胎产业会进入一个全新的发展阶段。”大王经济开发区经济发展部部长荣晓介绍:“资源要素趋紧,要提高存量企业的亩产效益,一个重要手段就是技术改造。今年我区技改项目共23个,总投资19亿元,内能完成投资12亿元。”
——项目高端。围绕构建我市“5+2+2”产业体系,各开发区推进实施延链、补链、强链项目,突出抓好支撑性、引领性项目,推动产业向集群化、高端化迈进。如石化产业领域,威联化学200万吨PX项目、利华益40万吨ABS树脂一体化及后续项目、中国振华丙烷脱氢及环氧丙烷项目等一批高端优质项目都在加速推进中。东营经济技术开发区项目引进进一步提速,2021年度项目储备提前完成,计划实施工业服务业项目149个,总投资931亿元,全年计划投资165亿元,分别是2020年的2倍、2.26倍和2.43倍。
——双招双引。作为我市“双招双引”的主阵地,让外部资源、“外脑”在我市产业整合重组、转型升级中发挥有效作用、提升对外开放水平,这是各开发区工作的重头戏。
近年来,各开发区高度重视央地合作,合作领域不断拓展,合作项目合作力度不断加强,推动了一批央地合作项目落地实施。“应该说,开发区的橡胶轮胎业已经走过了整合重组的阶段,像浙江物产对广饶橡胶轮胎业参与得比较深,下一步我区打算与这家央企共同成立一家轮胎供应链方面的公司。”付晓广说。
河口经济开发区*党**工委委员、管委会二级主任科员、综合*党**委书记贾世杰认为:“区内有几家央企子公司,实际上这就是我们最大的招商资源。区内山东中车电机二期大型直驱电机总装、唐正能源高效异质结太阳能电池2个新能源装备制造项目目前正在紧张施工,项目全部达产后,预计可实现年产值60亿元。”

图为山东中车电机有限公司生产车间。通讯员 张学荣 报道
垦利经济开发区重点推进明珠专汽与青岛盛川海凌、宝丰汽配与土耳其贝西、东石石油科技公司与香港正华国际能源公司等合资合作项目以及依蒙智能终端、石大富华新能源等项目。2020年,估算该区实现内资到位18.18亿元,同比增长578%;外资到位4442万美元,同比增长101.7%。
各开发区新兴产业培育获得突破性进展
新一轮科技革命和产业变革中形成的经济社会发展新动力,包括新技术、新产业、新业态、新模式等等。从表1可以看出,各开发区主导产业中新兴产业均有所涉及,新兴产业规模有所壮大、一大批优势企业涌现出来。调查发现,以下几个新兴产业势如破竹,正在取得显见的突破性进展。
新材料产业。新材料产业被认为是21世纪最具发展潜力并对未来发展有着巨大影响的高技术产业,是我国战略性新兴产业和“中国制造”重点发展的十大领域之一。如表1所示,多个开发区都将新材料产业作为主导产业来发展,但这些新材料产业之间实则各有侧重——
东营经济技术开发区的新材料产业重点发展的是功能陶瓷材料、铜基新材料、先进复合材料、高性能纤维材料、*土稀**催化材料五大领域。目前已引入国家级催化研究院,是国内最大的高端纳米级电子陶瓷材料生产基地、国内最大的碳纤维材料生产基地,已聚集规模以上工业企业30家,目标是打造成为千亿级新材料产业集群。河口经济开发区的新材料产业侧重围绕航空航天、轨道交通、风力发电装备的配材来做。总投资3亿元的高性能结构芯材项目建成投产后,区内企业瑞致新材料将是世界第3家、国内第2家拥有X-PVC结构芯材复合材料完全独立自主知识产权的生产企业,预计可实现年产值10亿元;作为省优选和市、区重点项目,国宏中能碳化硅衬底片项目计划总投资6.5亿元,达产后预计可实现年营业收入7亿元。垦利经济开发区的新材料产业是以石大胜华、石大富华、东材科技等为龙头,打造国内首屈一指的碳酸酯行业及锂点基础材料生产基地,为电解液企业提供一站式服务。
数字经济。在新一轮的工业革命大潮面前,各开发区必须以更超前的国际视野,紧紧抓住人工智能、5G等新兴技术迅速发展的机遇,大力发展数字经济、数字产业。如东营经济技术开发区的悦来湖科教产业园,以“智慧、生态、宜居、人文”为理念,按照科技合作带动创新创业为特色的发展模式,汇集了光谷未来城、东营软件园、中国石油大学国家大学科技园等功能区块,建成孵化场地达60.3万平方米,拥有国家级称号单位6家,省级称号单位4家,“四上”企业74家,各类科技项目369个,是我市创新型城市建设的重要载体。
生物医药。生物医药是我市“十四五”时期聚力打造的现代产业体系的重要组成部分。目前,东营高新区正抓住疫情防控常态化背景下国家加快构建新型公共卫生服务体系的重大机遇,重点以天东制药和华润医药混改为发力点,抓好双鹤药业产业导入,扩大医药种类和规模,开工天东制药二期,建设抗凝药研发和生产基地。由于产业定位明确,基础雄厚,垦利经济开发区的生物医药产业集聚区顺利入选全省补短板强弱项项目库,新发药业14个产业化项目作为聚集区一期工程,在土地、能耗、煤耗指标等要素上都得到了优先保障。

图为山东新发药业有限公司展厅。通讯员 姜竹艳 报道
通过采访国瓷、新大、东珩、软件园等一批新兴产业的企业、园区可以发现,近年来,新兴产业之所以在我市获得“突破性进展”,记者认为有三方面的原因。一方面是我市新兴产业内的企业大多具有“长驱直入”的创新精神,而这也符合新兴产业的发展特点。记者曾在《我市为什么要构建“5+2+2”产业体系?》一文中提出,“新兴产业能势如破竹,是因为它有了一个比较长的积累期。就像山东国瓷功能材料股份有限公司所倡导的‘毛竹精神’一样——毛竹前四年都在地下生长,为的是把根扎牢,第五年毛竹钻出地面,几周时间内就会迅速长大。”第二,我市新兴产业与传统产业之间在研发方向上既密切关联、共生,能在一个较高的起点上起跑,同时,二者也在做着某种程度上的淘汰与新生之间的“接力跑”,促使新兴产业在新旧动能转换的大背景下加速奔跑,产生了“青出于蓝而胜于蓝”、后发制人的效果。
尤其是,新兴产业的竞争是一种高度的创新研发的竞争,打造健康的创新生态对促进产业成长至关重要。我市通过开展创新型城市建设三年行动计划,充分发挥政府和市场“两只手”的作用,制约科技创新的体制机制障碍正在加速破解,“政府搭平台、平台聚要素”的成效正在加速显现,助力各开发区的区域创新能力得到显著提升。
有效的载体是创新创业的肥沃土壤。东营港经济开发区按照“四不像”模式,创建山东省高端石化产业研究院,打通科技成果向现实生产力转化的通道,现已引进美国霍尼韦尔UOP共建协同创新中心、与中国石油大学(华东)共建国家重质油实验室高端化工分室、正在与中科院大连化物所沟通深入合作事宜。广饶经济开发区综合管理部副部长朱新彬介绍:“我区正在推进县级资源要素向中国(广饶)城市赋能中心倾斜,打造集‘跨境、科技、金融、产业、人才’多位一体的城市经济赋能生态体系。”
优越的政策是创新创业的过程陪同。东营高新区制定出台促进企业创新发展政策“十六条”,涵盖创新平台建设、知识产权认证、企业研发能力、人才服务体系等方面。在全市首个试点发行“科技创新券”,支持企业开展高新企业申报、研发平台建设、专利申报、科技成果评价等创新活动,首期发放额度480万元,惠及企业60家。

图为创智绿谷环保产业园。通讯员 李娜 报道
完善的生态链是创新创业的结果支撑。改革后,利津经济开发区围绕破解制约产业引进发展的瓶颈问题,按照“一个重点产业、一处平台载体、一家运营公司、一套生态系统”思路,聚焦重点产业,集中要素资源,加快规划建设六大产业平台园区。位于东营经济技术开发区的国家级*土稀**催化研究院为国内唯一,研究院由10名院士领衔,主攻机动车尾气净化、工业废气治理、新能源催化“三个方向”,配套建设研发、性能测试、中试3个专业化平台,实现研发成果就地转化;研究院还创新联合潍柴动力、威孚高科等行业龙头企业,引进*土稀**功能材料、蜂窝载体、催化剂涂覆等项目,将带动形成500亿元产业集群,打造具有国际竞争力的*土稀**催化材料产业园。
新发展格局是实现规模、速度、质量、结构、效益、安全相统一的发展格局。“十四五”时期,能否领跑全市高质量发展新征程,各开发区还需要不断在内部“腾笼换鸟”外部集聚高端要素、在促进企业自主创新提升产业能级、在加快产城融合加大对外开放等方面发力,以敢为人先之作风、以百业兴旺之实绩为建设高水平现代化强市贡献力量。
(记者 刘冬辉)