
郑商数读·第050期,点击关注与更多人一起聚焦郑州商业
正文共2560 字 22 图,预计阅读时间 7 分钟
1月15日,福晟集团与谦祥集团以74390万元,成功摘取钱隆城·万華府地块(即郑州第五座万达广场落户地块),宗地面积82432平米,约为124亩。
据悉,该地块兼容商业用地,商业类建筑面积不得超过地上总建筑面积的50%且小于45%。地块商业建筑面积中自持部分不低于9万平方米,自持时间不低于20年。据推算,该9万平方米自持部分,将是项目中的万达广场项目。

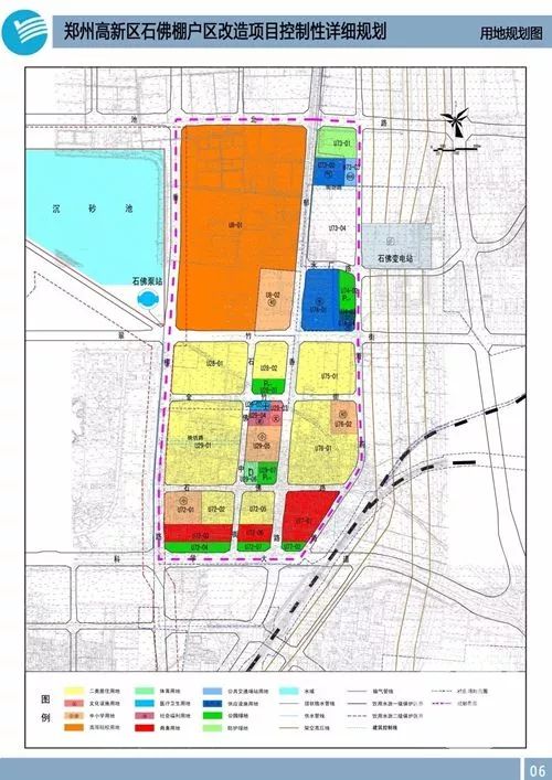
钱隆城是闽系地产开发商谦祥置业与郑州福晟合作开发地块,位于郑州市高新区科学大道西三环向西800米处,为石佛安置项目,项目总占地达420亩,此前因K2地产搅局曾在郑州土拍市场闹得沸沸扬扬。

早在16年12月15日,郑州高新万达即已正式签约宣告落户钱隆城,然而由于种种原因,该项目始终没有落定。

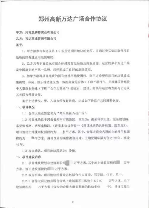
而在2017年4月13日,河南晟和祥实业有限公司已与万达商业有限公司签订了《郑州高新万达广场合作协议》,协议就郑州高新万达广场的建设内容、项目位置、建设周期、开业时间等事项达成一致意见。


综合多方信息来看,该项目预计将在4年后建成启幕,正式投入运营时间将在2021年左右。

多年贫瘠的高新区商业,将迎来较大发展
在过去的两年间,郑州高新区的面貌发生了极大变化。住宅产品的入驻让片区的人气得到了极大提升,这座早期规划的产业城区正在蜕变成为一处低密度的宜居片区。

然而和众多新城一样,高新区的生活配套一直是为人诟病的地方。但这一情况从2017年开始产生了较大的改观。
最早启幕的万科城生活广场与丹尼斯大卖场逐渐成熟,支撑起了片区的基本生活消费。而去年相继亮相的正弘生活广场和朗悦公园茂,更是极大的填补了片区的空白。


后期,高新区还将迎来万科城的集中商业与万达广场,整个区域的生活便利性与消费氛围将更加浓郁。

万达郑州6项目,稳步布局增速未减

中原万达广场——郑州第一个万达
郑州中原万达广场是万达集团在郑州市投资建设的第一个项目,属于万达集团商业地产的第三代产品——城市综合体,包括大型购物中心,SOHO,住宅,精品商业街等业态,总建筑面积约53万平方米。
项目于2011年10月28日开业,引入了引入了万千百货(后万达百货)、万达院线、大歌星KTV、沃尔玛超市、永乐生活电器、大玩家超乐场、ZARA、H&M、优衣库、星巴克、必胜客等众多国内外一线品牌,开业以来一直是郑州西区极具影响力的商业项目。项目开业时,万达集团王健林曾赴现场致辞。

二七万达广场——郑州最成功的万达
2012年10月12日,时隔不足一年,万达在郑州的第二项目正式开业。作为同期开业的项目,二七万达与中原万达相似,同样属于万达集团商业地产的第三代产品——城市综合体,但二七万达体量更大,购物中心达到了17.3万㎡。

金水万达中心——郑州唯一没有购物中心的万达
经过了前两个项目的成功,大家对郑州万达的期望可谓颇高。而万达在郑州的第三个项目进入郑州金水区的核心商圈——花园路商圈,也算是吊足了大家胃口。
而与郑州其他项目不同的是,该项目是以写字楼和商铺为主导的项目,并未设置购物中心。项目商业建筑面积约3万平方米,商铺数量150余家。项目最大亮点当属首次进驻郑州的万达文华酒店。

惠济万达广场——开启大北区的商业序幕
惠济万达广场是万达集团在郑州启动的第三座万达广场,项目于2016年11月18日盛大开业。项目总体量达到了19万平方米,引入了万达IMAX影院、万达宝贝王、丹尼斯超市、孩子王、苏宁易购、H&M、优衣库、MJstyle、大玩家、世嘉健身、US、唱吧麦颂KTV等主力店铺作为支撑。
郑州惠济万达广场是目前万达广场系列单体投资额最大、单体建筑体量最大的大型城市商业综合体。可以说是填补了北区商业的空白,同时经过一年多的运营,其各项指标也在随着片区的发展在稳步提升。

百悦·万达广场——第五代万达广场郑州首秀
2017年12月10日,百悦·万达广场正式发布,这也是万达广场正式首入郑州金水区。该项目也是全国第五代万达广场,据介绍,将实现约30%国际品牌首次进驻河南省。


一座万达广场, 一个城市中心
从2011年第一个项目开业,万达广场在郑州已经走过了6年有余,从中原起步、到二七的繁华、惠济的带动,以及金水、高新乃至传闻中管城的期待,万达广场项目,可以说已经成为郑州商业中不容忽视的重要力量。
一直以来,万达对自己的定位也非常清晰,就是坚持服务中端大众市场。其实对万达商业体系和其研究院有所了解到朋友应该都会不怀疑,万达绝对有能力做出所谓“高大上”的项目,只是定位不同、选择不同而已。
万达的发展符合了一个阶段的需求,也满足了一个层级的需求。而对郑州商业商业而言,万达有三点贡献是不可忽视的:
-
万达凭借着强大的招商能力,促成了星巴克以及众多快时尚品牌在郑州的快速落地,对郑州的整体商业环境而言都有着极大的推动
-
而万达的入驻,可以说都是填补了片区的商业空白,比如中原、二七、惠济,不仅满足了周边的消费需求,对片区的商业氛围拉动也至关重要
-
万达庞大的体系为郑州培育了众多的商业人才,成为了继丹尼斯、大商之后另一所“商业院校”
一座万达广场,一个城市中心。万达的发展模式与节奏也许会发生变化,但对普通消费者而言,万达或许依然会是一个理想的消费场所。
