2022届离校未就业高校毕业生就业服务公告
为进一步做好离校未就业高校毕业生就业服务,随州市人社局梳理了高校毕业生就业创业政策查询、实名制就业服务、档案查询、公共就业服务机构联系方式等内容,现公告如下:
政策查询服务
请登录随州市人力资源和社会保障局官网(网址:http://rsj.suizhou.gov.cn/)、随州市劳动就业服务中心官网(网址:http://www.hbszjob.cn/)、随州市人才网官网(网址http://www.szrcfw.com/),通过“ 政策法规 ”专区了解随州市2022年高校毕业生就业创业政策,或拨打12333咨询。
实名制就业服务
随州市人社部门将根据教育部门移交的离校未就业高校毕业生信息开展实名制就业服务,由各级公共就业人才服务机构工作人员通过电话、短信方式提供岗位信息、职业指导、职业培训、就业见习等服务。
(一)线上求职登记。 请通过微信、支付宝等APP扫描二维码(附件1)登录未就业高校毕业生求职登记小程序,进行求职登记。
(二)线下求职登记。 可就近就便到生源地或求职地就业中心进行求职登记。
(三)网络招聘、见习服务。 湖北公共招聘网(网址:http://www.hbggzp.cn/)、随州市劳动就业服务中心官网(网址:http://www.hbszjob.cn/)、随州市人才网官网(网址http://www.szrcfw.com/),汇聚了全市企业职位和各类招聘活动信息,可为求职毕业生精准匹配和推送就业信息。请有就业意愿的毕业生,尽早登录官网的“在线求职”专区获取就业信息。也可通过湖北公共招聘、随州市劳动就业服务中心微信公众号(二维码见附件1),线上求职就业。有见习需要的未就业高校毕业生,还可登录随州市人才网(网址http://www.szrcfw.com/),搜索“2022年湖北省青年见习岗位年度计划”,根据自身需求联系见习基地申请见习岗位。
档案查询服务
(一)网络查询。 查询毕业生档案信息请登录湖北政务服务网(网址:http://zwfw.hubei.gov.cn/),在“档案的整理和保管”栏目查询;也可登录随州市人才网(网址http://www.szrcfw.com/),在“档案查询”栏目查询。还可登录鄂汇办APP(二维码见附件1),在“档案的整理和保管(流动人员人事档案查询)”栏目查询。
(二)电话查询。 请拨打随州市人才服务中心电话或户籍(生源)所在县(市、区)人才服务机构电话查询(附件2);或向毕业学校查询。
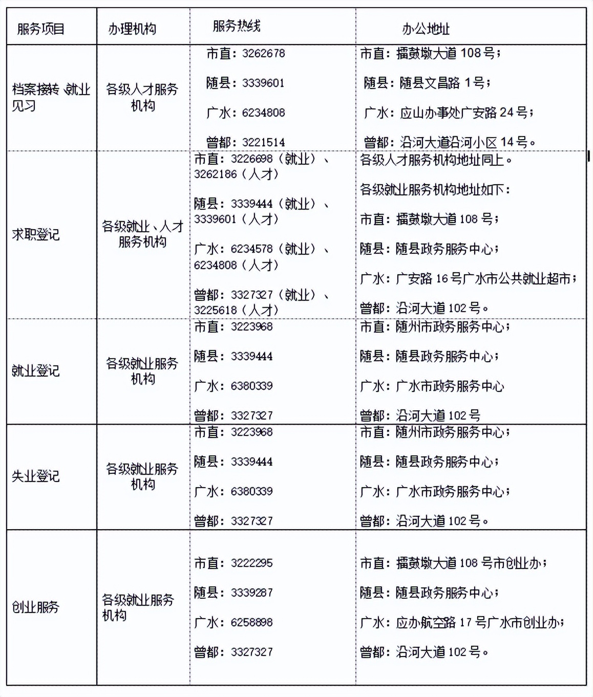
各级公共就业人才
服务机构联系方式
(详见附件2)
随州市人力资源和社会保障局
2022年8月8日
附件1
未就业高校毕业生求职登记小程序

湖北公共招聘微信公众号

随州劳动就业服务中心微信公众号

鄂汇办微信公众号

附件2
随州市公共就业人才服务矩阵

点击查看大图
来源:随州阳光人社微信公众号
编辑:陈首龙
审核:张璐露