2023年南乐县纪委监委、南乐县公安局公开招聘看护队员体能测试公告
根据《2023年南乐县纪委监委、南乐县公安局公开招聘看护队员公告》有关规定,现将体能测试相关事宜公告如下:
一、体能测试时间
2023年7月29日(星期六)。
二、体能测试地点
南乐县公安局院内。
三、体能集合时间
7月29日下午15:30集合。
四、体能测试对象
根据《2023年南乐县纪委监委、南乐县公安局公开招聘看护队员公告》有关要求,根据拟招聘人数1:3的比例,按照报考人员笔试成绩从高到低的顺序确定参加体能测试人员,若未达到1:3比例,按照实际人数进入体能测试,比例内末位成绩相同者,均进入体能测试。此次符合参加体能测试的考生共计15名。按照报名的顺序进行了分组,具体人员名单及分组情况见附件1。
五、注意事项
1.参加体能测试的考生,需提前*载下**打印《2023年濮阳市公开招聘看护队员体能测试考生须知》(附件2),认真阅读后按照要求填写本人信息并做好体能测试准备工作。
2.参加体能测试的考生集合报到时须持有效身份证(临时身份证或户籍派出所出具的临时身份证明)、考生须知,经工作人员审验后方可参加体能测试。
3.参加体能测试的考生要听从现场工作人员指挥,服从管理,测试期间如身体出现异常,请及时告知工作人员。
4.考生集合前自行用餐,可适当携带饮用水和食品,不得穿钉鞋。
5.参加体能测试人员要严格按照规定的时间、地点集合参加体能测试。逾期不到,视为自动放弃。
咨询电话:13461679561
监督电话:0393--8845168
附件1:《2023年南乐县纪委监委、南乐县公安局公开招聘看护队员进入体能测试人员名单》
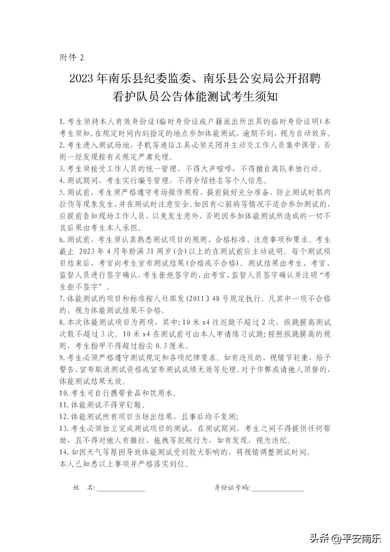
附件2:《2023年南乐县纪委监委、南乐县公安局公开招聘看护队员公告体能测试考生须知》
附件3:《2023年南乐县纪委监委、南乐县公安局公开招聘看护队员进入体能测试项目和标准》
南乐县公开招聘看护队员工作领导小组办公室
2023年7月29日


