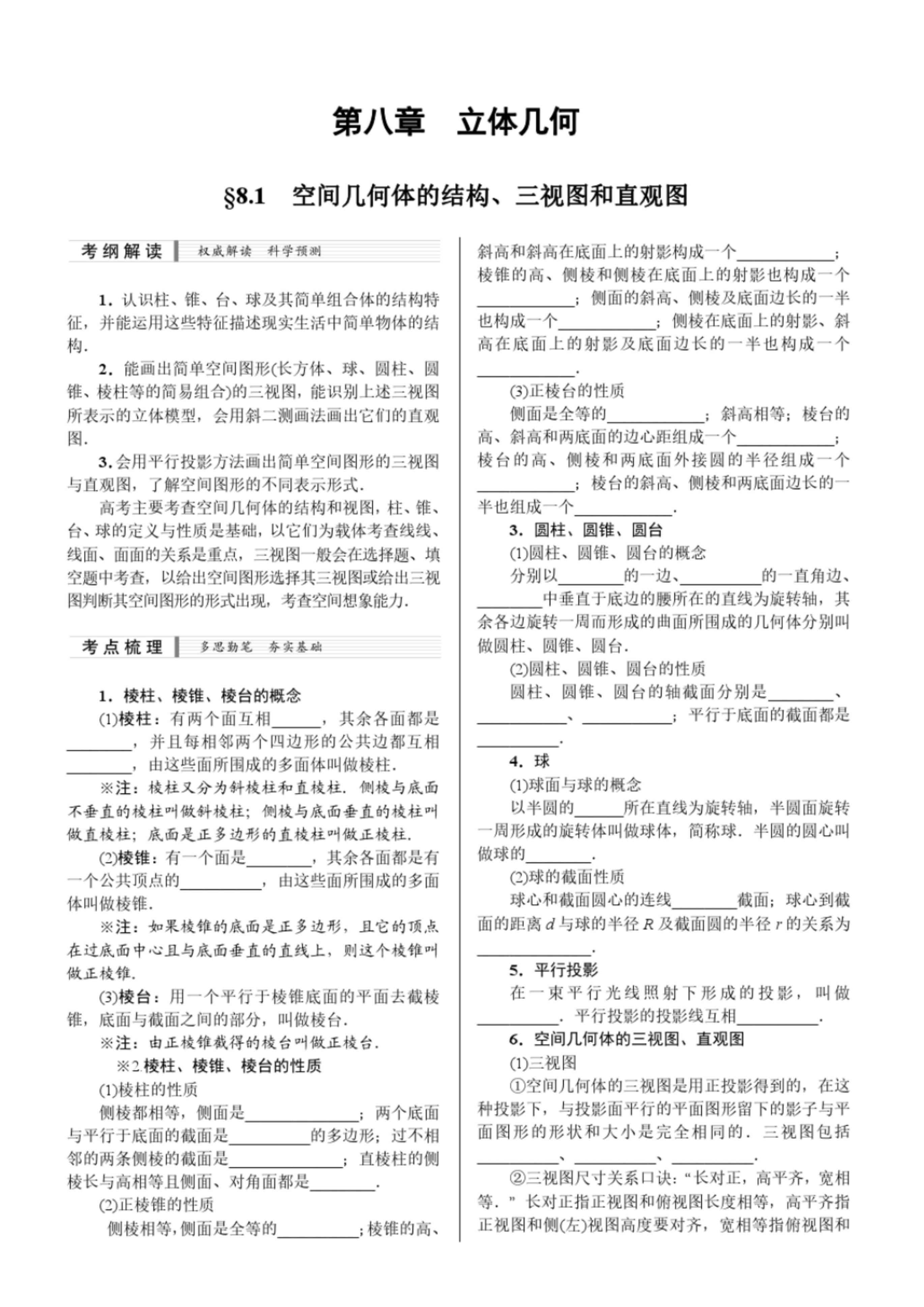
立体几何是高中数学的一大难点。但今天我要告诉各位同学,你学不好不是因为智商不够,只是没有找到适合的学习方法和答题技巧而已。今天分享的内容特别适合空间想象能力比较弱的同学。
想要吃透立体几何,就要系统归纳这部分知识点,再根据经典例题进行巩固,通过变式来总结答题技巧。“搞定球半径搞定一切!”,希望同学们掌握这样的秒题思维,考场上不丢分。
言归正传,今天跟大家分享是 【高中数学立体几何万能解法】 ,共62页,涵盖基础知识+经典例题+解析+变式+答题技巧。空间想象能力再弱的同学,静下心来刷一遍,就会了。
这里篇幅有限,只能分享部分,想要电子版的同学或者家长,私信我回复【数学61】。







各位高中学生和家长注意了,临近期末,寒假马上就要到来。这是一个实现成绩弯道超车的绝佳机会。建议大家和接待大家的助教老师好好聊一聊成绩,制定一个科学高效的学习计划。
因为今年的特殊性,线下的辅导班不是最佳选择。建议同学们在家复习的时候一定要有整体规划。不怕同桌是学霸,就怕学霸放寒假。希望同学们能抓住机会,变成学霸。