昨晚,海航集团及相关破产重整企业纷纷收到海南省高级人民法院送达的关于批准重整计划的《民事裁定书》。
重整计划获法院批准也意味着,此前确定的航空板块战略投资人 辽宁方大集团 ,通过380亿元(外加30亿元的风险救助金)的最高出价,将对航空板块实现 绝对控股 ,航空板块的剩余股份,则由债权人作为受益人的“信托计划”持有。
在重整计划被批准的当晚,海航旗下三家上市公司 海航控股(*ST海航600221),海航基础(*ST基础600515),供销大集(*ST大集000564) 也陆续公布了完整版的重整计划,更多投资者关注的例如 方大入股海航控股的每股价格 等问题,在这份完整计划中也一一揭晓。
方大溢价买海航
重整计划中披露, 海南方大 将成为方大集团本次参与本次投资的 投资主体 。
海南方大成立于今年6月,注册资本300亿元,由辽宁方大集团作为牵头主题,联合其下属关联企业 江西方大钢铁、萍乡萍钢安源钢铁、九江萍钢钢铁、四川省达州钢铁 共同出资设立。【 回顾:出资300亿,第三家海航战投浮出水面】
根据投资安排,海南方大将以 123亿元 为对价,取得*ST海航(600221.SH)不少于 44亿股 A股股票,这也就意味着,方大入股海航控股的成本价约为 2.795/股 。【航旅圈注:今日收盘,海航控股的股价只有2.07元,方大溢价35%,但还是远低于*ST海航3.18元每股的抵债价格。】
出资*权人**益调整方案透露,这 123亿股票转让价款, 部分用于支付海航控股等十一家公司重整费用和清偿相关债务,剩余部分用于补充流动资金以提高公司的经营能力。
不过,在此前海航控股的第二次债权人会议上,顾刚曾指出,方大拟投入的380亿现金中,海航将获得约 250亿 现金流补充,在全面清偿经营性欠款后,账上还可能有 近百亿 的现金用于企业经营。
也就是说,方大除了支付123亿的股票转让款,还有额外的资金投入海航。知情人士对航旅圈透露,由于方大是整个海航集团航空主业板块的战略投资人,除了直接增资海航控股获得约 12% 股权外,还将通过购买海航控股大股东大新华航空而间接持有 13% 左右,交割完成后,预计方大持有海航控股 25% 左右的股权,成为单一最大股东,实际控制人。
而方大入主后,还被要求“十年内不能出让股权,不能变成财务投资”。回顾:年内410亿入主海航,方大被要求“十年不退出”
第四大航空集团重整后要做啥
厘清错综复杂的债务等管理,制定让债权人满意的清偿计划,是重整的首要任务,而对于未来, 经营及管理重整才刚刚开始 ,海航主业将如何健康发展,让金主辽宁方大集团及持有信托计划的债权人受益,也是重整的关键。
航旅圈此前报道,方大入主的航空板块,除了*ST海航为主,还有不在上市公司内的相关航空公司资产,包括首都航空,天津航空,西部航空等境内 12家及境外两家客运航司,也就是拿下了国内第四大航空集团的全部资产。【回顾:方大将入主,已签约卖给地方的首航/乌航/西部航/北部湾们怎么办?】
重整计划中明确, 海航控股将以全服务 航空突出服务优势, 其他航司则以低成本航空 提升单位收益 , 建立从高端到大众的全产品体系,并加大辅营产品开发,全服务航司实现辅营业务收入占比提高至 5% ,低成本航司辅营业务收入占比提高至12%。

此外,重整方案中还披露了第四大航空集团的不少数据,包括整体的市场份额在 10% 左右,机队规模 353架 。【 航旅圈注: 截至今年9月,三大航中国航机队规模734架,东航746架,南航874架】
重整方案中还披露了全新海航航空集团的“十四五”发展规划:预计到 2022年, 海航航空集团的 国内业务完全恢复至2019年水平并实现小幅增长 ,“十四五”期末实现客运机队规模 492架 ,净增139架,较期初增长39.38%。
计划到2025年实现收入 913亿元 ,复合增长率 22.99%; 整体 市场份额12.8% ,较期初增长2.68个百分点; 2025年旅客量达到1.1亿人次,较期初增长128.53%。

值得注意的是,在机队结构方面,重整方案中透露,海航将对标三 大航集团,逐步退出盈利性较弱的支线机与运力过剩的宽体飞机 , 相应加快窄体飞机引进速度 ,提升盈利性强的窄体机占比。至十四五期末,窄体机、宽体机、支线机占比分别由十四五初期的75.6%、21.2%、3.1%提高/降低至87.4%、12.6%、 0% ,这也就意味着海航将退出所有支线飞机。
同时,海航计划逐步将宽体机和多机型运营策略集中在海航控股,其他航司重点围绕“ 单一机队、单一机型、全经济舱、高座位密度 ”等低成本航司运营特点优化机队结构,同步通过集团内运力调配等方式,减少各航司机队构型、发动机构型差异,逐步实现低成本航司机队构型优化和统一。

而在航线网络方面,国内将聚焦 海南、北京主核心 市场和 广深、成渝辅核心 市场,构建“ 两主两辅 ”核心市场,强化西安、昆明、乌鲁 木齐、南宁、福州等主基地市场,逐步优化退出无中长期发展计划的过夜基地,并重点加密海南至国内前十大干线机场航班, 打造海南至国内主要公商务城市空中快线。至2025年力争海南至北京、广州、深圳日均航班量达 15班 以上,至上海、成都、重庆、杭州、南京、长沙等日均航班达 10班 以上。
国际将持续实施与三大航差异化发展策略,聚焦核心国际枢纽,着力提升国际航线网络品质。首先 停止运营不具备可持续经营能力、不具备市场发展潜力 的远程国际航线,同时视国外疫情态势和市场恢复情况,选择前期运营表现较好、市场相对稳定的 欧美澳航线逐步恢复 , 并加密具备持续经营能力及高成长性的重点航线(;加大短程航线拓展力度,弥补远程洲际航线和短程航线结构不合理的短板。至2025年运营海南国际地区航线超40条,占比达45%以上。

航空维修业务方面,海航技术将重点发展主流宽体及窄体飞机深度大修能力,实现境外飞机进境维修业务的突破,并将喷漆业务由海航基地整体搬迁至一站式基地运营,扩大生产能力等。

在管理方面,重整计划也制定了优化治理结构和决策机制等内控制度的方案,包括未经依法决议程序,公司不得将资金直接或间接地提供给控股股东及其他关联方使用等。

重整计划何时执行完毕
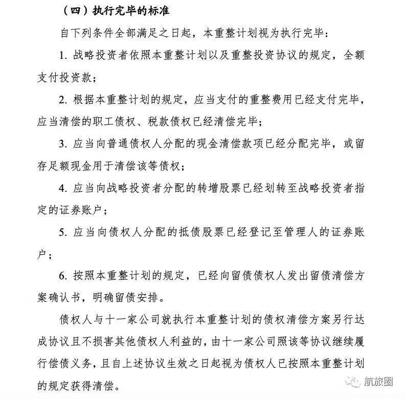
根据重整方案,重整计划的执行期限为自法院裁定批准重整计划之日起 3个月 。重整计划执行期限内,十一家公司应严格依照本重整计划的规定清偿债务,并 优先支付重整费用 。【航旅圈注:重整费用包括重整案件受理费、管理人报酬、管理人执行职务的费用、聘请中介机构的费用、转增股票登记税费、股票过户税费等】
知情人士则对航旅圈透露,在法院裁决后,方大就将开始进行资金注入和股权交割等流程,在这期间,工作组不会立刻撤出海航,而是对航空板块有一个 管理过渡期 ,主要为了保证队伍稳定和航空安全。在这个过渡期内,运行等管理依然以工作组为主,而过渡期的时间目前暂未明确,整个股权交割,工商变更工作也还需要完成各种审批流程,希望能够在年内完成。

另据航旅圈了解,重整计划执行完毕后,根据上海及深圳证券交易所《股票上市规则》的规定,三家海航系上市公司也 有望摘下*ST的“帽子” 。 相关:海航三季度再亏26亿,但还有两个好消息
对于方大的入股价格及海航的未来经营发展计划,你怎么看,还有什么问题?欢迎文末留言~