10只基金,8只不值得买,该怎么选?
看分析点评,每篇都说好,该相信吗?
买基金,在哪里看靠谱分析?
彩虹种子的用户这么评价

保持客观、中立的态度
提供专业、易懂的评价
关注彩虹种子,陪伴你的投资
这是园长为你分析的第424只基金
本文非基金公司推广软文,请放心阅读
嘉实价值长青

基金代码:A类:010273,C类:010274。
基金类型:偏股混合型,股票资产不低于60%。本基金有80亿元上限。
基金公司:嘉实基金,目前总规模超过6500亿元。其中股票型和混合型基金合计管理规模将近2600亿元,管理规模比较大。
基金经理:本基金的基金经理是谭丽女士,她拥有19年证券从业经验和将近4年的基金经理管理经验,目前管理6只基金,合计管理规模199亿元。
不过其中134亿元是战略配售基金,去除这部分管理规模之后,管理规模仅60多亿,还有很多空间。
代表基金:嘉实新消费 ( 001044.OF ),从17年4月11日至今,累计收益率141.71%,年化收益率27.04%。这3年多的业绩表现非常优秀。但需要注意的是,时间不算长,最近这3年多的时间,对于消费行业是非常好的时间段。

持仓特点:
第一,持股集中度非常高,目前超过75%。长期在60%以上。这个占比是非常高的,相当于,前面十只股票就占了75%,平均每只占比7.5%。

这是目前的前十大持仓,可以看到每只占比都非常高。这在全市场也属于最高的水平

以半年报来看,超过1%的持股数量只有15只,持股集中度非常非常高。
第二,换手率非常低,只有1倍左右。这在全市场也是最低的水平。
第三,谭丽女士自从管理嘉实新消费基金以来,就一直奉行长期投资的理念和实践。大家可以看下面这张基金持仓时长图,她管理这只基金3.5年,持有的股票就有一半也拿了那么长的时间,这非常不容易。整个组合平均持有期限为2.6年,可以位列全市场最长的基金经理行列。

从上述三点来看,谭丽女士是一位持股集中度非常高+换手率非常低的巴菲特式选手 。

第四,基本不做仓位上的择时,仅在18年6月稍微降低了一些仓位,但幅度较小。

第五,风格上会做一些择时,比如在17年。但主要是以大盘成长风格为主。


结合上述两点,谭丽女士属于仓位不择时+风格小幅度择时的偏见风使舵型选手。

第六,目前重仓食品饮料行业,占比超过40%。这也是因为嘉实新消费基金是一直消费主题基金。除了食品饮料行业之外,其余行业目前基本都低于10%的配置比例。第二大持仓行业是电子,第三大是传媒。整个组合的行业集中度还是比较高的。

第七,组合整体的估值分位水平比较高。叠加较高的行业集中度。谭丽女士管理的嘉实新消费基金目前处于偏刀尖上跳舞的状态中。


但是,我们可以看到,除了嘉实新消费基金之外,谭丽女士管理的嘉实价值优势基金和嘉实基价值精选基金都处于静待黎明到来的状态中。显示了和嘉实新消费基金完全不同的组合特点。
主要的差别是:
- 增加了港股的配置比例;
- 行业配置更均衡,食品饮料虽然依旧是占比较高的行业,但也仅有10%出头,和其他行业差别不大;
- 风格更稳定,仓位更稳定,属于稳如泰山型的风格;
- 持股集中度依旧很高,换手率依旧较低,仍然属于巴菲特式选手的风格;
- 组合估值水平更低,行业集中度更低,处于静待黎明到来的区域,性价比更高;
那么,本只新基金从名字系列和业绩比较基准上看,应该是和嘉实价值优势和价值精选这两只基金比较接近的风格。大家可以更多参考这两只基金。
投资理念与投资框架:摘录几段谭丽女士在近期访谈中的观点,可以看出谭丽女士很明显是价值投资的拥趸,这也完全能够从她的持仓特点中观察出来。她是一位言行一致的基金经理。

谈到投资框架时,谭丽女士这么说:
按照经典理论划分,市场上的投资风格主要分为三类:价值、成长、趋势。
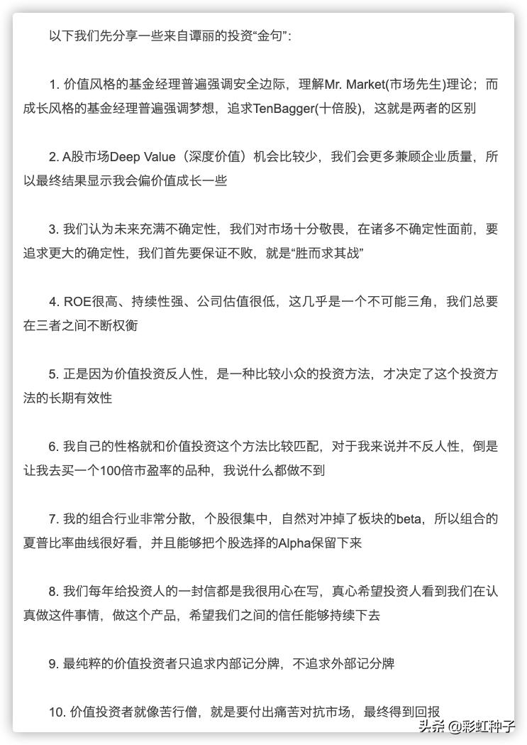
在A股市场,价值成长风格和成长风格的边界非常模糊,但是价值风格和其他风格之间的边界是较清晰的。价值风格的基金经理普遍强调安全边际,理解Mr. Market(市场先生)理论;而成长风格的基金经理普遍强调梦想,追求TenBagger(十倍股),这就是两者的区别。
我们是基于基本面做投资,希望赚到企业自身创造价值的钱,而不是竞争对手的钱,希望既要有成长,也要有价值。因为没有成长就无法maintain比较高的ROE水平,但是也要有安全边际,因为一切都是不确定的,这也是为什么我们很反对“漂亮50”和“科技泡沫”的原因,做投资组合是概率性事件,梦想是低概率的,所以安全边际是大前提。
具体到选股层面,到底是安全边际更重要还是成长性更重要就要case by case了,这里面会对价值有更详细的分类,从左端的深度价值,逐渐向右会在价值的基础上兼具质量,但是没有一个定量的精确指标来定义到底什么程度才是深度价值。5个人即便全是价值风格,买的股票也会不一样,这里的本质区别是能力圈,也就是对个股定价的把握程度,如果把握程度不足够,就只能借助价格来约束,如果对个股理解很深刻,就可以适当放开硬性指标的束缚。
我自己是在整个价值维度上都可以操作,但是A股市场Deep Value(深度价值)机会比较少,我们会更多兼顾企业质量,所以最终结果显示我会偏右一点。这不代表我们的方法就是这一种,只是在A股更适合用这种方法。因为A股对于质量不够好的公司,估值折价是不够的,反而在港股市场上就可以做一些Deep Value的投资。例如,我曾经持有一家非常优秀的车企,它一度跌到0.5倍的PB,但在A股就很难找到这样便宜的机会,所以这也要结合市场环境来选择合适的投资风格。
大家可以去搜索一下“嘉实基金谭丽:孤独前行的价值投资者”这篇文章,还是很精彩的,建议购买基金前读一读,能够帮助你更好的了解谭丽女士。彩虹花园里的投资者,可以直接在花园里看,我已经上传上去了。
一句话点评 :嘉实基金是老十家基金公司之一,园长已经分析过很多嘉实基金的基金经理了。但之前分析的很多基金经理都是成长风格。而今天的主角谭丽女士很显然是一位货真价实的价值投资者,市场上一直说价值投资价值投资,其实说的人多,真正做的人很少。
谭丽女士是彩虹种子一级 投资池 中的一位基金经理,本基金值得买。 另外,建议如果想要买的投资者,可以作为底仓长期配置,做好3年以上的持有准备,不要轻易下车。好的基金管理人,好的产品,需要用时间好好来持有,安心的持有。
作为屈指可数的“值得买”级基金,大家可以重点关注咯~
觉得靠谱,立刻关注
破解投资难题,就在彩虹种子
关注|点赞|分享
关注彩虹种子,陪伴你的投资
基金有风险,投资需谨慎。本文非基金推荐,文中的观点、打分不作为买卖的依据,仅供参考。
❤️❤️❤️
如有收获
打赏一元
支持彩虹种子吧
❤️❤️❤️