乐居买房讯 阿七 从合肥市住房保障和房产管理局获悉,合肥各县(市)区、开发区住宅小区物业服务质量测评结果公示。

合肥包河区2022年第二季度物业服务质量测评前三名的小区分别是: 万科蓝山花园、揽湖苑、银河幸福广场 。

合肥高新区2022年第二季度物业服务质量测评前三名的小区分别是: 皖水公寓 、绿城桂花园、御景城小区 。

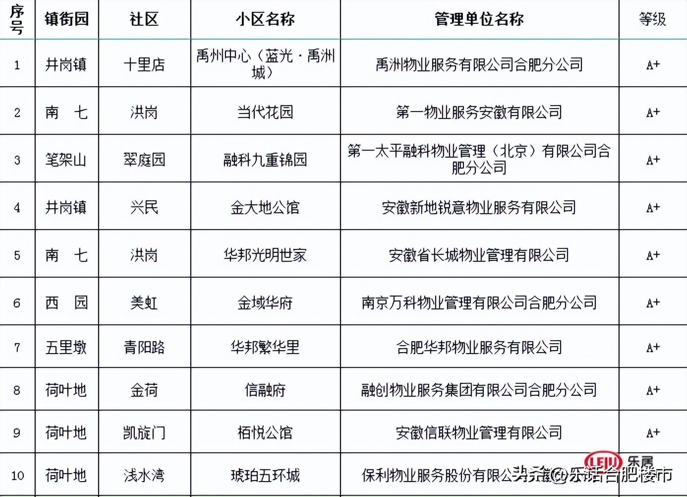
合肥蜀山区2022年第二季度物业服务质量测评前三名的小区分别是: 蓝光·禹洲城、当代花园、融科九重锦园 。

合肥庐阳区2022年第二季度物业服务质量测评前三名的小区分别是: 万科森林城臻园、万科森林城锦庭、铂悦庐州府 。

合肥经开区2022年第二季度物业服务质量测评前三名的小区分别是: 百乐门悦府、绿地滨水花都、尚泽大都会 。

合肥瑶海区2022年第二季度物业服务质量测评前三名的小区分别是: 华润紫云府、保利东郡、静安高速春晖里 。

合肥新站区2022年第二季度物业服务质量测评前三名的小区分别是: 招商依云和府、万科天下艺境、南山柠檬花园 。

合肥肥西县2022年第二季度物业服务质量测评前三名的小区分别是: 观澜印象 、城改春景花园、禹洲华侨城三期阳光花城/荷园 。

合肥肥东县2022年第二季度物业服务质量测评前三名的小区分别是: 万科红郡、紫玥台、琥珀庄园 。

合肥长丰县2022年第二季度物业服务质量测评前三名的小区分别是: 金地自在城(一期)、金地自在城(二期)、祥徽苑(商住小区) 。

合肥庐江县2022年第二季度物业服务质量测评前三名的小区分别是: 幸福世家(二期)、东方都市、爱庐公园 。

合肥安巢经开区2022年第二季度物业服务质量测评前三名的小区分别是: 深业御泉庄、紫金华府、琥珀新天地 。

备注:以上小区均为商品房小区,本消息仅供参考,更多消息详见官方公示。