还没开始备考的也不用过于灰心,找准备考方向,成为初级会计上岸的黑马也未尝不可。初级知识点虽然不好记,但并不是所有的都会考到,初级真题卷最常考到的知识点不到300个点,真题出什么我们就练什么,高效搞定初级的诀窍!

我备考初级时来不及背完教材,就是靠着过关考友分享的全真模拟试题逆袭的,这220道考题让我找准了初级的备考要点,不到2个月拿下初级会计!一起来测试一下吧~
初级会计实务测试一
单项选择题


多项选择题

判断题、不定项选择题


答案解析

经济法基础测试一

多项选择题

判断题

不定项选择题

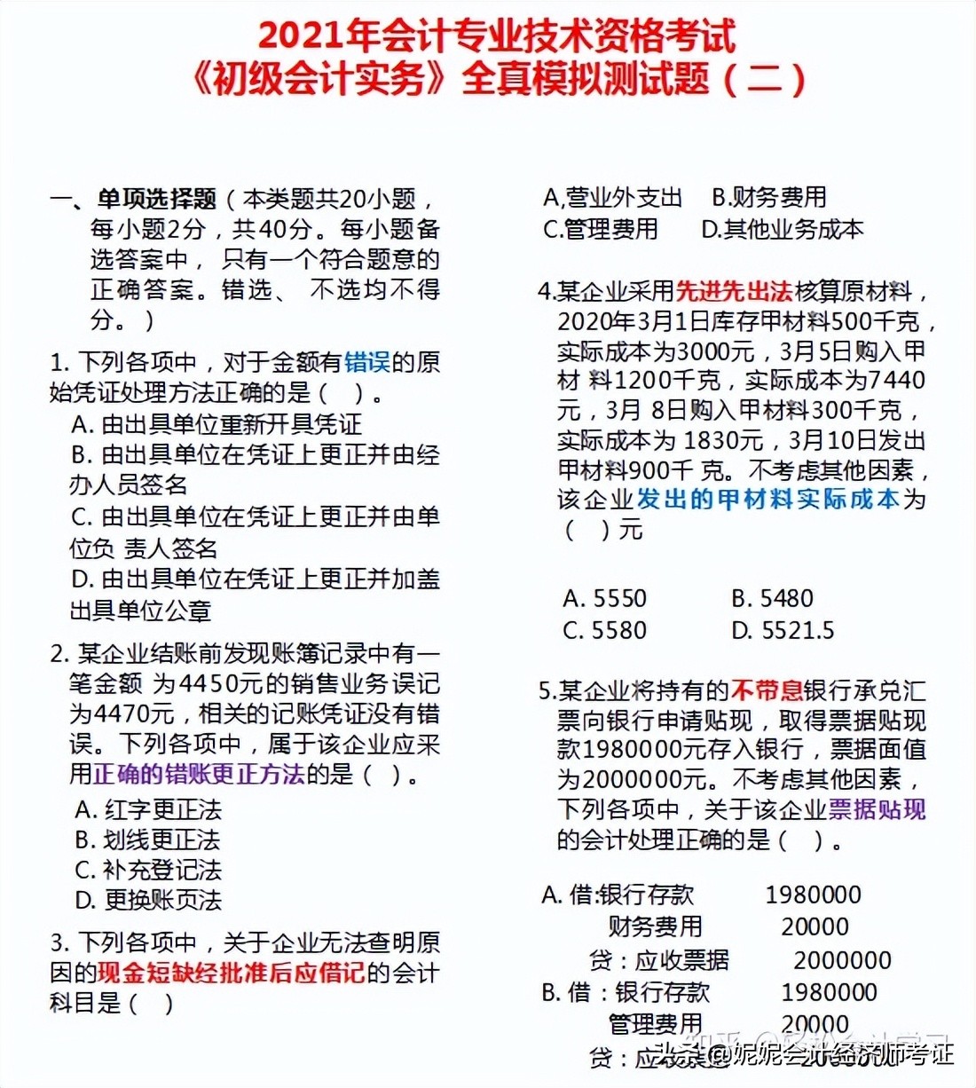
初级会计实务测试题二

经济法基础测试题二

篇幅有限,今天先和大家分享到这~#初级会计##会计#
世界上有两种最闪耀的光芒,一个是太阳,一个是我们努力的模样,一起加油!
