服务器的外形分类有哪些 (怎么知道自己的服务器类型)

你应该知道的服务器形态划分

刚接触服务器或者对服务器一窍不通的小白有福音了 , 今天为各位小白详细讲述以下如何一眼就能看出每个不同形态服务器的名称,让你在以后的展会,机房参观中与人交流再也不会尴尬的只会叫它服务器了。

服务器按产品形态, 对其分为以下四类:

怎么知道自己的服务器类型,服务器种类及图片大全

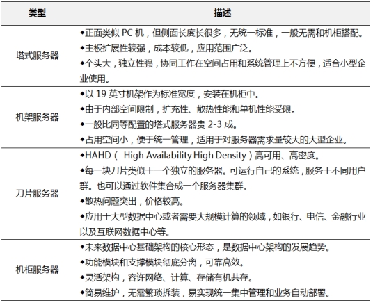
塔式服务器:

常见的立式和卧式机箱结构的服务器,用于放置在普通的办公环境,机箱结构较大,有较大的内部硬盘、多电源、多风扇的扩容空间,并具备较好的散热功能。塔式服务器密度低,多为单处理器系统 ( 但也又小部分为双处理器系统 ) 。系统电源和风扇一般是单配,可靠性较低。主要应用在企业的官网、自媒体 APP 、医疗影像、虚拟桌面应用等场景。

塔式服务器图片

怎么知道自己的服务器类型,服务器种类及图片大全

机架式服务器:

机架结构是传统电信机房的设备结构标准,宽度通常为 19 英寸,高度以单位 "U ”计算,每 U ”为 1.75 英寸 ( 可换算成 4.445cm) 。所以你一定听过 1U 2U 4U 8U 的叫法,其中以 1U 2U 为主,其次是 4U 8U 。不过市场也有 3U 6U 等高度的产品出现。机架服务器是一种外观按照统一标准设计的服务器,配合机柜使用。它的设计宗旨主要是为了尽可能节省机房空间的占用,节省空间的直接好处就是在机房托管的时候价格会便宜很多。机架式服务器主要应用在云计算、软件定义存储、超融合架构、 CDN 缓存、超算中心等许多工作场景。

机架式服务器图片

怎么知道自己的服务器类型,服务器种类及图片大全

怎么知道自己的服务器类型,服务器种类及图片大全

怎么知道自己的服务器类型,服务器种类及图片大全

刀片式服务器:

外形是在一个机箱里可以插入不同数量的 " 刀片”,其中的每一块“刀片 " 就是一块服务器主板。刀片服务器通常只需要比机架式服务器更少的机架空间,通过优化空间来提供更强的计算能力,是一种更高密度的服务器平台。一般包括刀片服务器、刀片机框 ( 合背板 ) 及后插板三大部分。不同厂商有不同高度的机框。各厂商机框皆为 19 英寸宽,可安装在 42U 的标准机柜上,主要应用场景为超算中心、异构计算、云计算平台、实时业务处理、商业智能分析及数据挖掘等场景。

刀片式服务器图片

怎么知道自己的服务器类型,服务器种类及图片大全

机柜式服务器:

是未来数据中心基础架构的核心形态和发展趋势。它 综合了 计算、网络、存储于一体, 且它 不同应用 场景 ,可以 应用各种不同 的软件,提供整体的解决方案。机柜式服务器一般由一组电源集中供电,散热 由机柜 背部风扇墙集中散热,功能模块和支撑模块相分离,通过供电、散热的整合,相比普通机架式服务器, 它的 运行功耗低、且 更加 高效 、可靠 。此外,机柜式服务器 不用繁琐的 拆装,维护 便捷,能够轻松实现统一集中管理 与项目业务 的自动部署。主要应用在虚拟化、大数据分析、分布式存储、超算中心等快速一体化部署 场景

机柜式服务器图片

怎么知道自己的服务器类型,服务器种类及图片大全

不同形态的服务器五花八门,但他们的应用都还是存储,网络,计算。看完上面的介绍,希望对大家有所帮助,下期我将为大家按指令架构、处理器数量、应用类型逐个介绍服务器的应用标准。