89页最全面的薪酬设计方案(收藏版):表格、步骤、流程全都具备
1. 基本理念
(1) 设计贵公司的薪酬结构时充分考虑到市场薪酬水平,使贵公司薪酬水平与市场水平相比具有竞争力。
(2) 根据每个岗位的职责来确定岗位在公司内部的相对重要性,进而确定相应薪酬水平。使用提供的专有岗位评估系统对贵公司各层级员工进行整体评估。
(3) 在设计薪酬体系时,根据贵公司的人力资源战略及相关薪酬政策,向中高层管理者、关键技术人员、一线业务人员倾斜。
(4) 新的薪酬体系具有足够的灵活度,可以对特殊情况进行处理以满足关键员工的需要。
2. 市场水平定位
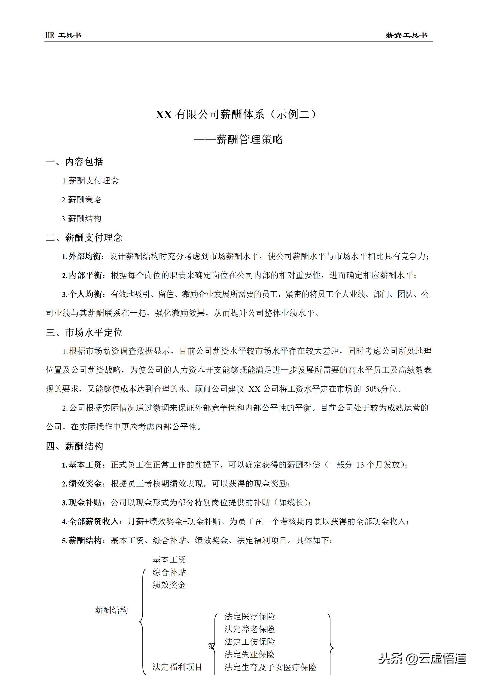
在获得市场数据之后,贵公司可以根据自身未来发展的战略需求,明确其整体薪资水平在市场上的大致位置,从而使公司的人力资本开支能够既满足进一步发展所需要的高水平员工及高绩效表现的要求,又能够使成本达到合理的水平。另外需要说明的是,公司除了确定水平定位,还要根据实际情况通过对水平进行微调来保证外部竞争性和内部公平性的平衡。一般说来,新兴的或正处于高速发展期的公司应更加强调外部竞争性,而已有的或成熟运营的公司则在实际操作中更应考虑内部公平性。
3. 基本名词解释
(1) 月薪:本部分薪金为一名正式员工在一月正常工作的前提下可以确定获得的薪酬补偿。
(2) 绩效奖金:根据员工考核期绩效表现可以获得的现金奖励。
(3) 现金补贴:公司以现金形式为员工提供的补贴。
(4) 全部薪资收入:月薪+绩效奖金+现金补贴。本部分薪金为一名正式员工在一个考核期内可以获得的全部现金收入。
(5) 薪资结构:月薪、绩效奖金及全部薪资收入的比例关系,可以反映一名正式员工的收入构成情况。
(6) 薪资体系:公司整体薪资水平在市场上的定位及每层级员工的薪资范围确定情况。
















该份资料合计89页,如果您觉得这份资料对您有帮助
希望获取完整的电子版内容参考学习
您可以关注+转发+点赞(评论或收藏)
然后私信小编关键词:112001
即可获取该份资料的*载下**链接
资料无价 心诚者得!