
作者:艾凯 微信公众号:艾财爱家
做您的专属家庭理财师,提供专业第三方理财意见!

(图一)
宜人贷成为首家在道琼斯指数上市的公司,我们能得到的信息:
1.宜人贷是在美国道琼斯上市,同样是上市在不同市场上市区别是很大的。很多高科技公司都是在美国纳斯达克上市,知道为什么吗?因为很多高科技公司都是很快挂掉,说白了纳斯达克就是中国的新三板,上市很容易,主要看是否有交易量,发行是否能够成功。
所以总体而言,宜人贷能在道琼斯上市很说明问题,一来互联网金融不是什么高科技,其实就是传统金融换了个业务模式而已。
2.因为美国主板信息披露极为严格,所以通过宜人贷的财务信息我们可以得到很多有价值信息。

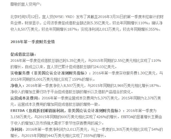
(图二)
首先:平台经营状况良好,一个平台安不安全最主要的指标是看它有没有赚钱的能力。这一点上通过其今年第一季度财报能比较清楚的看到。
其次:其利润率近17%,算这个指标是为了拆算找平台借款人的成本,通常情况下找这种平台借钱除开要付的利息以外还会有一些高额手续费,通过其利润率上来看可以基本得出借款成本大概在30%区间左右,如此之高的费用,也就意味着更高的风险。
虽然我们国家已经把高利贷认定水平线调高至24%,但是从其财报上不难看出,其是以服务费等栏目收取的。一季度总共收取了1.2亿服务费,而总成交金额却只有5.25亿,达到了20%。实在是太赚钱了,赚得让人心里发虚!
最后:P2P行业虚报数据的情况非常严重,如果大家研究过宜人贷道指上市股权说明书的话会发现很多有价值信息。
1.活跃用户6万+(对比来看,一些平台所以动不动说自己几百万注册用户的,几十万投资用户的基本上都是吹牛,因为宜人贷无疑可以在网贷行业排名前四,而且为了上市必然会突击增加很多。)
截至去年6月,线上借出资金11.8亿,线下借出25.1亿。说明对于母公司的依赖度有点高。
总体坏账率1.6%,风险资产坏账率6%-8% 。金融借贷平台不可能不存在坏账情况,对于那种坏账披露过于乐观的平台,我们都需要打个大大的问号。
总结:宜人贷在美国道指上市,无疑为其加分不少 ,对于投资者也确实提供了更多信息。
二.宜人贷总体风控措施评价:

(图三)
1.资金是托管,不是存管。这一点很重要,因为托管与存管实质的区别就在于银行是否有监管责任。而存管银行只负责资金进出,但不监管资金的流向问题,所以托管比存管要安全得多。而目前很多平台甚至还没有实现资金存管,包括很多大平台。包括最大的P2P平台陆金所,其宣称是第三方托管,可是不是银行,谁有托管权利。所以在这一点上,宜人贷无疑是要加分的。
2.风险备付金:

(图四)
宜人贷每个月都会批露其风险备付金的情况,在目前超过6亿的备付金情况来看,基本可以实现风险的覆盖问题。相较于业内普遍存在的第三方担保,我更推荐使用风险备付金,因为至少看得到钱。而担保这种事,容易出现关联担保,自担自保,超标准担保等问题。
对于宜人贷的风控,个人总体给与积极评价。相对于陆金所的关联担保,拍拍贷风险备付金不足,及各大平台中基本都只是存管的现状,宜人贷在风控方面是有明显优势的。
但是其问题也非常明显,这一点在其核心产品序列中得到了体现。
宜人贷散标分析:

(图五)
从最新的散标中我们不难发现的几个问题:
1.借款金额相较于一般网贷平台来说,标的都非常大,这样不利于分散风险。
2.借款期限都比较长,从普遍借款期来看都非常长,基本达到36个月,甚至更长。一年标都比较少。
3.年化利率相对而言过高,这一点并不是针对投资者,而是相较于借款者。其实借贷双方是一个利益博弈方,也是一个利益共同体 。利率太高或太低都不利于最终实现双赢,从宜人贷的财报批露来看,其利润率达17%左右。也就是借款人所要承担的借款成本极有可能达到近30%,这对于风险的管控是一个很严重问题的。当然这是一个仁者见仁,智者见智的问题,每个人的观点都不太一样。
4.很明显这么大的标的,不可能是通过网络完成。可以推测基本是通过线下模式来收集,然后再放到网上投标。可是问题在于这样的效率低,成本高,标的少。

(图六)
分析:
1.从图中我们不难看出,宜人贷的信息批露情况还是非常良好的。这点给平台加分不少。
2.核心信息是信用报道,在这里有必要跟大家解释一点,网贷公司都是非金融机构,也就是无权连接中国征信中心,无法影响借款人信用记录情况,这是网贷天生非常大的硬伤之一。
宜人贷组合分析:
(图七)
从组合图中 ,我们能得到那些信息与分析:
1.组合投资标准门槛相较于一般网贷非常高,网贷一直给人的印象都是小额参与,但是从宜人贷的组合标的来看,最高的要求达到5000,最低的也要1000。
2.组合标的收益明显要比散标短,为什么呢?很好理解,一来借款时间比较短,二来平台进行分散投资与重新拆合散标.相较于散标的情况,组合安全性上是有明显优势上的.虽然说有风险备付金,但是尽量少碰最坏情况,肯定是好的。
3.所以在安全性,时长与收益之间的关系调配上,需要做一个决则。

(图八)
无债权转让 :说明债权总体运营状况比较良好,各方平衡点比较合理,这一点上可以加分。
投资建议:
其实从我个人的工作经历中我是跟宜信公司有过接触,从心理观感上是非常不好的。因为从金融从业经历上接触到的事情来看,跟宜信相关的负面消息非常多,主要就集中在高手续费,隐性收费上。
但是客观的说从投资者角度上看:
优点:最大优点信息披露建全,借款信息清楚,总体风控措施在P2P网贷之中属于优秀。
缺点:散标期限过长,单标金额过大,分散化不足。针对如此高的借钱费用,如果不分散投资,其中风险可想而知,不能指望其风险备付金。
两方看法:年化收益达到12%,服务费更是高得离谱,隐性收费多。这对于投资者与平台是有利的,但是对于借款者压力偏大。平台是否可持续保持良好运营,存在一定变数。
所以对于投资者建议是投资宜人贷关键是平衡投资时长问题,如果注重收益可以投长时间散标,但是个人还是认为投宜定盈比较合理。
对于借款者,不到万不得已不要到网贷平台上借钱,不要听信花言巧语 ,别人的赚钱的帐是公开的,可见的。
▲更多视频、文章,可以关注微信公众号:艾财爱家 (←长按复制,粘贴微信搜索框即可) 资深金融人亲自撰稿,更有专业人士后台解答你的问题!
免责声明:以上观点,仅代表个人,仅供参考。因本篇文章产生的一切后果,请自负。