企业上市过程中
经常会遇到种种问题
希望可以有一个权威的解答
今天的文章,就带来上交所
关于企业上市的三十问?

上市大致需要多长时间?
如何选择合适的上市主体、确立上市架构?
股票发行审核有哪些主要程序?
发行审核中监管部门主要关注哪些问题?
.......
这些疑问,都能在今天的文章中找到答案:

目 录
1. 我国多层次资本市场的结构是怎样的?
2. 如何判断所属行业是否适合上市?
3. 上市大致需要多长时间?
4. 上市公司大致需要承担哪些费用?
5. 上市过程中可能涉及哪些机构?
6. 如何选择中介机构?
7. IPO与重组上市的主要区别?
8. 改制设立股份有限公司有哪些主要程序?
9. 如何选择合适的上市主体、确立上市架构?
10. 上市前能否对员工进行股权激励,该如何设计员工持股平台?
11. 外商投资企业改制上市需注意哪些问题?
12. 改制过程中资产业务重组应注意哪些问题?
13. 上市前是否需要引进私募投资机构?
14. 有限责任公司整体变更成股份有限公司时,净资产折股如何纳税?
15. 股票发行审核有哪些主要程序?
16. 首次公开发行股票并上市需要具备哪些主要条件?
17. 发行审核中监管部门主要关注哪些问题?
18. 针对财务信息披露质量,发行审核重点关注哪些方面?
19. 发行审核中如何判断同业竞争?发行人应如何避免同业竞争?
20. 针对关联交易,发行审核中重点关注哪些方面?
21. 发行审核中如何把握和判断重大违法行为?
22. 新三板挂牌企业IPO的主要流程有哪些?
23. 新三板挂牌企业IPO需要注意什么问题?
24. 如何选择合适的上市地?
25. 境内外上市有何差异?
26. 沪深交易所是否存在分工?
27. 企业的市盈率是否和上市公司有关?
28. 上海证券交易所有哪些优势?
29. 上交所的市场服务体系是怎样的?
30. 上交所在企业上市方面可提供哪些服务?


我国多层次资本市场的
结构是怎样的?
我国多层次资本市场目前主要由交易所市场(上海证券交易所、深圳证券交易所)、新三板(全国中小企业股份转让系统)、四板市场(区域股权交易中心)等构成,每个市场都各自扮演着其重要角色。现有的多层次资本市场已经能够基本满足不同类型的企业在不同发展阶段的融资需求。

我国多层次资本市场目前主要由交易所市场(上海证券交易所、深圳证券交易所)、新三板(全国中小企业股份转让系统)、四板市场(区域股权交易中心)等构成,每个市场都各自扮演着其重要角色。现有的多层次资本市场已经能够基本满足不同类型的企业在不同发展阶段的融资需求。沪深交易所作为场内交易市场,与新三板市场和四板市场具有显著区别,其主要区别如下:


如何判断所属行业是否适合上市?
《首次公开发行股票并上市管理办法》明确规定,发行人的生产经营须符合法律、行政法规和公司章程的规定,并符合国家产业政策。
下列行业(或业务)将受到限制:
(1)国家发改委最新发布的《产业结构调整指导目录》中限制类、淘汰类的行业以及国家专项宏观政策调控的行业;
(2)有些行业虽不受限制,但法律、政策对相关业务有特别制约的也将受到限制,如国家风景名胜区的门票经营业务、报刊杂志等媒体采编业务、有保密要求导致不能履行信息披露义务最低标准的业务等。
对于特殊行业,在审核实践中通常会从以下几个方面判断:
(1)企业经营模式的规范性、合法性;
(2)募集资金用途的合理性;
(3)所属行业技术标准的成熟度;
(4)所属行业监管制度的完备性;
(5)市场的接受程度;
(6)对加快经济增长方式转变、经济结构战略性调整的推动作用;
(7)所属行业上市与公众利益的契合度。

上市大致需要多长时间?
一般情况下,企业自筹划改制到完成发行上市总体上需要3年左右时间,主要包含重组改制、尽职调查与辅导、申请文件的制作与申报、发行审核、路演询价与定价及发行与挂牌上市等阶段。具体上市流程图如下:

如果企业各方面基础较好,需要整改的工作较少,则发行上市所需时间可相应缩短。

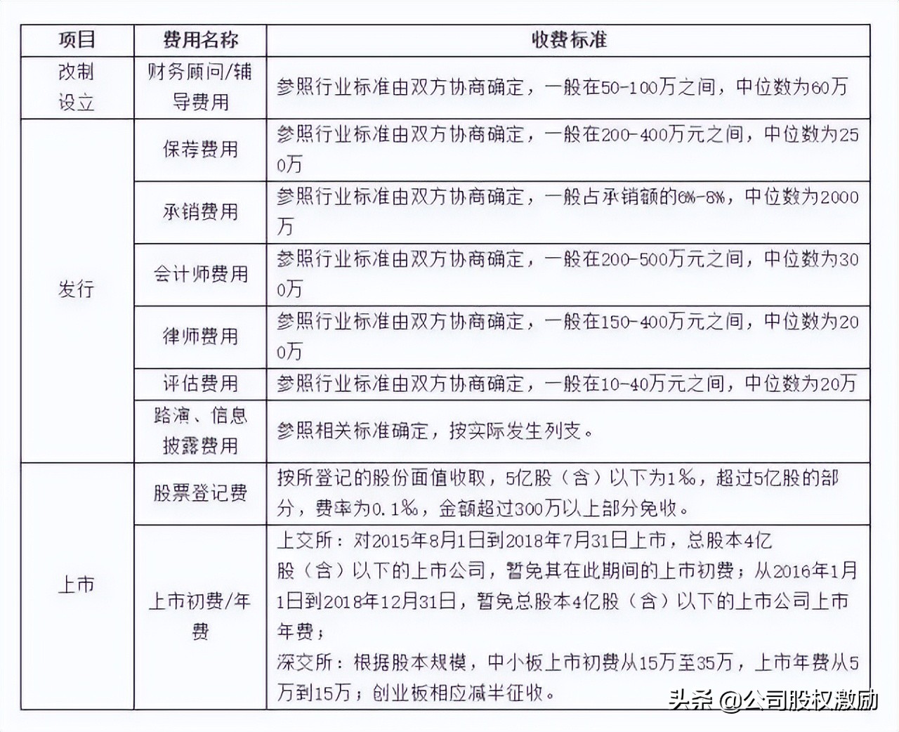
上市大致需要承担哪些费用
从目前实际发生的发行上市费用情况看,我国境内发行上市的总成本一般为融资金额的6-8%,境外为8-15%。
境内上市具体收费标准如下表(仅供参考):

以上费用项目中,占主体部分的保荐费用、承销费用、会计师费用、律师费用和评估费用可在股票发行溢价中扣除。另外,如果地方政府为鼓励和支持企业改制上市提供相关资助的话,企业上市所需费用也会相应减少。


上市过程中可能涉及哪些机构?
企业改制上市是一项系统工程,需要企业与相关机构共同努力,主要涉及的机构如下:
(1)中介机构:主要包括保荐机构(有保荐业务资格的证券公司)、会计师事务所及律师事务所。
保荐机构是最重要的中介机构,是企业改制上市过程中的总设计师、各中介机构的总协调人、文件制作的总编撰。保荐机构应当严格履行法定职责,遵守业务规则和行业规范,对发行人的申请文件和信息披露资料进行审慎核查,督导发行人规范运行,对其他中介机构出具的专业意见进行核查,对发行人是否具备持续盈利能力、是否符合法定发行条件做出专业判断,并确保发行人的申请文件和招股说明书等信息披露资料真实、准确、完整、及时。
具备证券从业资格的会计师事务所协助企业完善财务管理、会计核算和内控制度,就改制上市过程中的财务、税务问题提供专业意见,协助申报材料制作,出具审计报告和验资报告等。
律师事务所负责解决改制上市过程中的有关法律问题,协助企业准备报批所需的各项法律文件,出具法律意见书和律师工作报告等。
会计师事务所、律师事务所等证券服务机构及人员,必须严格履行法定职责,遵照本行业的业务标准和执业规范,对发行人的相关业务资料进行核查验证,确保所出具的相关专业文件真实、准确、完整、及时。
(2)证券监管机构:主要包括中国证监会、各地证监局。
中国证监会主要负责拟订在境内发行股票并上市的规则、实施细则,审核在境内首次公开发行股票的申请文件并监管其发行上市活动。
各地证监局是中国证监会的派出机构,主要承担对企业改制上市辅导验收、依法查处辖区内监管范围的违法违规案件、办理证券期货*访信**事项、联合有关部门依法打击辖区非法证券期货活动等职责。
(3)地方政府:主要包括地方政府、行政职能部门及当地金融办。
在上市过程中,企业需要地方政府及相关部门协调解决的问题主要有:①股权形成的合法性认定;②各种重大违法行为的证明及认定;③土地相关审批、国有股划转的协调等。在证监会审核时,省级人民政府还需对是否同意发行人发行股票出具意见。地方政府一般通过当地金融办等机构对企业上市工作进行归口管理,协调处理企业上市相关问题,推动企业顺利申报材料。
另外,沪深证券交易所承担企业改制上市培育、组织董秘与独董培训、上市后续监管等职责,在推动企业上市方面也发挥着重要作用。

如何选择中介机构?
企业一般需聘请保荐机构、会计师事务所、律师事务所、资产评估机构等专业中介机构来完成改制上市相关工作,在选择时需要关注的共同点包括:
(1)中介机构对项目运作机制及重视程度;
(2)项目组承做人员执业水平和勤勉尽责度;
(3)中介机构团队的沟通便利性和配合协调度;
(4)中介机构人脉资源平台的深度与广度。
其他诸如业务排名、过往项目过会率及收费标准等也是考虑因素。
保荐机构承担对其他中介机构出具的专业意见进行核查的职责,因此选择保荐机构尤为重要,需注意以下几点:
(1)保荐机构的经营稳健性和资产质量;
(2)保荐机构的知名度、专业水平和行业经验;
(3)保荐机构的业务运作模式(大投行模式还是小团队模式);
(4)保荐机构团队的专业水平、沟通协调能力、敬业精神和道德素养;
(5)保荐机构对项目的重视程度;
公司应经常查阅中国证监会网站的保荐信用监管信息,并充分利用其他公开资料来对中介机构的优劣进行甄别。

IPO与重组上市的主要区别?
企业除了可以通过IPO即首次公开发行股票实现上市外,还可以通过重组方式实现上市(市场上又称“借壳”)。需注意的是,创业板公司不能作为重组上市标的,金融创投类企业目前不允许通过重组方式实现上市。

根据现行《上市公司重大资产重组管理办法》,重组上市在发行条件和审核要求上等同于IPO。IPO较重组上市优势在于股权稀释比例较低、上市操作过程明确。重组上市较IPO优势在于审核周期相对较短。另外,重组上市对重组方要求门槛更高,重组方只有具备相当的盈利能力,才能取得上市公司控制权。
IPO与重组上市的主要区别如下:


改制设立股份有限公司有哪些主要程序?
企业改制设立股份公司需设立筹备小组,通常由董事长或董事会秘书牵头,汇集公司生产、技术、财务等方面的部门负责人,全权负责研究拟订改组方案、聘请改制有关中介机构、召集中介机构协调会、提供中介机构所要求的各种文件和资料。
企业改制设立股份公司具体的程序流程图如下:


如何选择合适的上市主体、确立上市架构?
合适的上市主体应符合《首次公开发行股票并上市管理办法》规定的发行条件,主要包括主体资格、规范运行以及财务与会计等方面的一系列规定。企业在选择上市主体、确立上市架构时通常应重点考虑以下因素:
(1)主体资格
实务中,公司实际控制人有时会经营多项业务,若各业务主体互不相关,可分别独立上市。若各业务之间有较强相似或相关性,根据整体上市的要求,企业一般需要对这些业务进行重组整合。被重组方重组前一个会计年度末的资产总额或前一个会计年度的营业收入或利润总额达到或超过重组前发行人相应项目100%的,发行人重组后运行一个会计年度后方可申请发行。此外,在选择上市主体时,建议将历史沿革规范、股权清晰、主业突出、资产优质、盈利能力强的公司确定为上市主体,并以此为核心构建上市架构。创业板要求上市主体应当经营一种业务,而主板和中小板的发行人可以多主业经营。
(2)独立性
上市主体的选择应该有利于消除同业竞争、减少不必要的关联交易,保持资产、人员、财务、机构、业务独立,并在招股说明书中披露已达到发行监管对公司独立性的基本要求。
(3)规范性
上市主体应建立健全完善的股东大会、董事会、监事会制度,相关机构和人员能够依法履行职责。上市主体最近三年不得存在重大违法违规行为,发行人的董事、监事和高级管理人员符合相应的任职要求。上市主体产权关系清晰,不存在法律障碍,在重组中应剥离非经营资产和不良资产,明确进入股份公司与未进入股份公司资产的产权关系,使得股份公司资产结构、股权结构规范合理。
(4)财务要求
上市主体的选择应使其经营业绩具有连续性和持续盈利能力,内控规范健全,关联交易价格公允,不存在通过关联交易操纵利润的情形,不存在重大偿债风险,并且符合财务方面的发行条件。

上市前能否对与员工进行股权激励,
该如何涉及员工持股平台?
企业通过改制完善法人治理结构,引入现代化管理手段,使企业实现长期健康发展,股权激励是实现这些目标的有效手段。企业可以在股改时根据需要,统筹安排员工股权激励。股权激励的对象范围主要有管理层及业务技术骨干、员工三种。通过股权激励,将所有者与经营者的利益联系到一起,形成利益共同体。
拟上市公司实施员工持股,一般有自然人直接持股、通过设立有限责任公司间接持股、通过合伙企业持股等三种安排方式,不同方式各有需注意的不同法律问题。
(1)自然人直接持股
自然人直接持股是目前较为普遍的模式之一,员工以本人的名义、通过拟上市主体增资扩股、或者受让原股东股权的方式直接持有拟上市主体的股份或股权。需注意的是,拟上市主体在有限公司阶段,其股东人数合计不得超过50人;在股份有限公司阶段,其股东人数合计不得超过200人。
(2)通过设立有限责任公司间接持股
通过设立有限责任公司来安排员工间接持股的模式也较为普遍。通常做法是员工出资设立一个有限公司,通过受让原股东股权或对拟上市主体增资扩股,使该公司成为拟上市主体的股东。在这种模式下,通过持股公司转让限售股,所有股东需同步转让股权。该持股公司可以通过在公司章程中作出特殊规定,更方便地限制和管理员工股权变动、扩大或减少员工持股比例,而不影响拟上市主体的股权结构。若拟上市主体为中外合资企业,这种方式还可以规避中国自然人不能直接成为中外合资经营企业股东的限制。此外,核心员工通过持股公司间接持股的,拟上市主体的股东人数需要穿透计算,股东人数不能超过200人。
(3)合伙企业持股
拟上市企业也可以安排员工通过新设合伙企业进行持股。合伙企业做股东可以避免双重征税,但需要注意的是,通过合伙企业方式,也不能规避上市主体股东200人的人数限制,而且通过合伙企业转让限售股,所有合伙人只能同步转让股权。
实践中,拟上市企业针对不同员工的作用和特点,可以实行自然人直接持股和通过设立有限责任公司间接持股并存的模式,统筹考虑和安排。

外商投资企业改制上市需注意哪些问题?
外商投资企业在中国境内首次公开发行股票,除需适用《公司法》、《证券法》、《首次公开发行股票并上市管理办法》等规定外,还需适用规范外资企业改制上市的相关特别规定,如《关于设立外商投资股份有限公司若干问题的暂行规定》、《关于上市公司涉及外商投资有关问题的若干意见》等。外商投资企业境内上市目前没有法律和政策障碍,一般采取的方式是首先通过改制设立或整体变更为外商投资股份有限公司,然后在境内申请上市。

1995年外经贸部发布的《关于设立外商投资股份有限公司若干问题的暂行规定》明确规定了外商投资企业改制为外商投资股份有限公司的条件,其中主要条款包括:
①发起设立外商投资股份有限公司,应当有二人以上二百人以下为发起人,其中须有半数以上的发起人在中国境内有住所,并至少有一个发起人为外国股东;
②注册资本最低限额为人民币3千万元,在股份公司设立批准证书签发之日起90日内,发起人应一次缴足其认购的股份;
③已设立的中外合资经营企业、中外合作经营企业、外资企业等外商投资企业,须有最近连续3年的盈利记录,方可申请变更为外商投资股份有限公司;但其减免税等优惠期限,不再重新计算;
④一般情况下,外商投资股份有限公司的中方发起人不得为自然人;但如中方自然人原属于境内内资公司的股东,因外国投资者并购境内公司的原因导致中方自然人成为中外合资经营企业的中方投资者的,该中方投资者的股东身份可以保留。
在2001年外经贸部和证监会联合发布的《关于上市公司涉及外商投资有关问题的若干意见》中,明确规定了外商投资企业上市发行股票的具体条件,除符合《公司法》等法律、法规及中国证监会的有关规定外,还应符合下列条件:
①申请上市前三年均已通过外商投资企业联合年检;
②经营范围符合《指导外商投资方向暂行规定》与《外商投资产业指导目录》的要求;
③上市发行股票后,其外资股占总股本的比例不低于10%;
④按规定需由中方控股(包括相对控股)或对中方持股比例有特殊规定的外商投资股份有限公司,上市后应按有关规定的要求继续保持中方控股地位或持股比例;
⑤符合发行上市股票有关法规要求的其他条件。

改制过程中资产业务重组应注意哪些问题?
改制过程中,发行人对同一公司控制权人下相同、类似或相关业务进行重组,多是企业集团为实现主营业务整体发行上市、降低管理成本、发挥业务协同优势、提高企业规模经济效应而实施的市场行为。从资本市场角度看,发行人在发行上市前,对同一公司控制权人下与发行人相同、类似或者相关的业务进行重组整合,有利于避免同业竞争、减少关联交易、优化公司治理、确保规范运作,对于提高上市公司质量,发挥资本市场优化资源配置功能,保护投资者特别是中小投资者的合法权益,促进资本市场健康稳定发展,具有积极作用。
发行人报告期内存在对同一公司控制权人下相同、类似或相关业务进行重组的,应关注重组对发行人资产总额、营业收入或利润总额的影响情况。发行人应根据影响情况按照以下要求执行:


上市前是否需要引进私募投资机构?
企业可以根据自身实际情况合理判断在上市前是否有必要引进私募投资机构,但这并不是必备条件!
引进私募投资机构的途径包括转让存量股份和增发新的股份,目前实践中以增发新股为主。
引进私募投资机构的作用主要有以下三个方面:
(1)募集一定数量的资金,解决企业的资金需求;
(2)对于股权高度集中、股权结构不尽合理的企业,可以优化股权结构,提高公司治理水平;
(3)私募投资机构可以在不同方面为企业带来不同程度的增值服务,例如:产业投资者可给企业的原材料供应、产品销售等方面带来便利;财务投资者可对企业的资本运作有所帮助。
企业如果决定引进私募投资机构,建议注意以下三点:
(1)如果所引进的是企业所处行业上下游的产业投资者,且持股比例超过5%,并与公司有交易行为,则需对关联交易进行核查并充分披露;
(2)如果引进的是财务投资者,企业应对自身有合理定位与估值,避免签署对赌协议;
(3)对拟引进的私募投资机构需做合理审慎的调查,避免被其夸大之言所迷惑。

有限责任公司整体变更为股份有限公司时,
净资产折股如何纳税?
有限责任公司整体变更成股份有限公司时,除注册资本外的资本公积、盈余公积及未分配利润转增股本,按以下不同情况区别纳税:
(1)个人所得税问题
根据《国家税务总局关于股份制企业转增股本和派发红股征免个人所得税的通知》(国税发【1997】第198号)规定,股份制企业用盈余公积金派发红股属于股息、红利性质的分配,对个人取得的红股数额,应作为个人所得征税;股份制企业用资本公积金转增股本不属于股息、红利性质的分配,对个人取得的转增股本数额,不作为个人所得,不征收个人所得税。
有限责任公司整体变更成股份有限公司时,除注册资本外的资本公积、盈余公积及未分配利润转增股本,按以下不同情况区别纳税:
上述的“资本公积金”是指股份制企业股票溢价发行收入所形成的资本公积金。将此转增股本由个人取得的数额不作为应税所得征收个人所得税。而与此不相符合的其他资本公积金分配个人所得部分,应当依法征收个人所得税。(国税函〔1998〕289号)
因目前未有法规明确有限责任公司是否属于股份制企业,实务中一般参照执行。
(2)企业所得税问题
有限责任公司以资本公积、盈余公积和未分配利润转增股本,在法人股东为居民企业的情况下,不需缴纳企业所得税。
《国家税务总局关于贯彻落实企业所得税法若干税收问题的通知》(国税函[2010]79号)第四条规定,被投资企业将股权(票)溢价所形成的资本公积转为股本的,不作为投资方企业的股息、红利收入,投资方企业也不得增加该项长期投资的计税基础。

股票发行审核有哪些主要程序?
根据我国《证券法》的规定,目前股票发行实行核准制。发行人公开发行股票必须符合法律、行政法规规定的条件,并依法报中国证监会核准,未经依法核准不得公开发行。发行人应当聘请具有保荐资格的证券公司担任保荐机构。中国证监会设立发行审核委员会,依法审核股票发行申请。
按照依法行政、公开透明、集体决策、分工制衡的要求,首次公开发行股票的审核工作流程分为受理与预先披露、发行部初审、发审委审核、封卷、核准发行等主要环节,分别由证监会发行监管部不同处室负责,相互配合、相互制约。对每一个发行人的审核决定均通过会议以集体讨论的方式提出意见,避免个人决断。主要流程详细情况如下:

上表仅对股票发行审核工作流程进行了简要归纳,具体详细流程可查阅中国证监会公布的《中国证监会发行监管部首次公开发行股票审核工作流程》。

首次公开发行股票并上市
需要具备哪些主要条件?
企业首次公开发行股票并上市应具备的主要条件如下:

上表仅对企业在主板、中小板、创业板首次公开发行股票并上市应具备的主要条件进行了简要差异比较,具体条件可查阅中国证监会发布的《首次公开发行股票并上市管理办法》和《首次公开发行股票并在创业板上市管理办法》。

发行审核中监管部门主要关注哪些问题?
根据近年来证监会发行监管部公布的反馈意见和发审委询问的主要问题,发行审核中监管部门主要关注财务、法律、信息披露等方面的问题,具体如下:
(1)财务方面的问题重点关注财务信息披露质量,包括财务状况是否正常、内部控制制度是否完善、会计处理是否合规、持续盈利能力是否存在重大不利变化等;
(2)法律方面的问题主要包括是否存在同业竞争和显失公允的关联交易、生产经营是否存在重大违法行为、股权是否清晰和是否存在权属纠纷、董事和高管有无重大变化、实际控制人是否发生变更、社会保险和住房公积金缴纳情况等;
(3)信息披露方面主要关注招股说明书等申请文件是否存在虚假记载、误导性陈述或重大遗漏,如引用数据是否权威、客观,业务模式、竞争地位等披露是否清晰,申请文件的内容是否存在前后矛盾,申请文件内容与发行人在发审委会议上陈述内容是否一致等。

针对财务信息披露质量,
发行审核重点关注哪些方面?
财务信息是招股说明书的编制基础,也是证监会对发行人审核和信息披露质量抽查的重要内容。根据证监会《关于进一步提高首次公开发行股票公司财务信息披露质量有关问题的意见》(证监会公告[2012]14号)以及《关于首次公开发行股票并上市公司招股说明书中与盈利能力相关的信息披露指引》(证监会公告[2013]46号)等有关要求,监管部门在审核发行人财务信息披露质量时着重要求发行人及保荐机构、会计师事务所做好以下方面:
(1)发行人应建立健全财务报告内部控制制度,规范财务会计核算体系,合理保证财务报告的可靠性、生产经营的合法性、营运的效率和效果;保荐机构、会计师事务所应关注销售客户的真实性,发行人是否存在与控股股东或实际控制人互相占用资金、利用员工账户或其他个人账户进行货款或其他与公司业务相关的款项往来等情况;
(2)发行人及保荐机构、会计师事务所应确保财务信息披露真实、准确、完整地反映公司的经营情况。发行人应在招股说明书相关章节对其经营情况、财务情况、行业趋势情况和市场竞争情况等进行充分披露,并做到财务信息披露和非财务信息披露相互衔接;
(3)发行人及保荐机构、会计师事务所应严格按照《企业会计准则》、《上市公司信息披露管理办法》和证券交易所颁布的相关业务规则的有关规定进行关联方认定,充分披露关联方关系及其交易;
(4)发行人应结合实际经营情况、相关交易合同条款和《企业会计准则》有关规定制定并披露具体收入确认原则, 并依据经济交易的实际情况,谨慎、合理地进行收入确认;保荐机构、会计师事务所应关注收入确认的真实性、合规性和毛利率分析的合理性;
(5)发行人应完善存货盘点制度,在会计期末对存货进行盘点,并将存货盘点结果做书面纪录;保荐机构、会计师事务所应关注存货的真实性和存货跌价准备计提的充分性;
(6)发行人及保荐机构、会计师事务所应关注现金收付交易对发行人会计核算基础的不利影响;
(7)保荐机构和会计师事务所应核查发行人收入的真实性和准确性、成本与费用的准确性和完整性,关注发行人申报期内的盈利增长情况和异常交易、政府补助和税收优惠会计处理的合规性以及是否存在利用会计政策和会计估计变更影响利润、是否存在人为改变正常经营活动粉饰业绩情况等。

发行审核中如何判断同业竞争?
发行人应如何避免同业竞争?
同业竞争一般指发行人与控股股东、实际控制人及其控制的其他企业从事相同、相似业务的情况,双方构成或可能构成直接或间接的竞争关系。尽管《首次公开发行股票并上市管理办法》将独立性的规定改为信息披露要求,但审核实践中要求发行人与控股股东、实际控制人及其控制的其他企业间不得存在同业竞争的情形。
对是否存在同业竞争,发行审核主要是从同一业务或者相似业务的实质出发,遵循“实质重于形式”的原则,从业务性质、业务的客户对象、产品或劳务的可替代性、市场差别等方面判断,并充分考虑对公司及其发起人股东的客观影响,不局限于简单从经营范围上做出判断。原则上,以区域划分、产品结构、销售对象不同来认定不构成同业竞争的理由并不被接受。
如构成同业竞争的,除了控股股东及实际控制人做出今后不再进行同业竞争的书面承诺之外,发行人应在提出发行上市申请前采取(包括但不限于)以下措施加以解决:
(1)收购竞争方拥有的竞争性业务,或者对竞争方进行吸收合并;
(2)竞争方将竞争性业务作为出资投入企业,获得企业的股份;
(3)竞争方将竞争性的业务转让给无关联的第三方;
(4)发行人放弃与竞争方存在同业竞争的业务。
另外,审核实践中要求发行人不得使用募集资金解决同业竞争问题。

发行审核中如何判断同业竞争?
发行人应如何避免同业竞争?
《首次公开发行股票并上市管理办法》规定,发行人应完整披露关联方关系并按重要性原则恰当披露关联交易,关联交易价格应当公允,不存在通过关联交易操纵利润的情形;发行人最近1个会计年度的营业收入或净利润不得对关联方存在重大依赖。
针对关联交易,发行审核中重点关注以下方面:
(1)关联方的认定是否合规,披露是否完整,是否存在隐瞒关联方的情况。关注是否根据《公司法》、《企业会计准则》、《上市公司信息披露管理办法》以及证券交易所颁布的相关业务规则的规定准确、完整披露关联方及关联关系;关联关系的界定主要关注是否可能导致发行人利益转移,而不仅限于是否存在股权关系、人事关系、管理关系、商业利益关系等。
(2)关联交易的必要性、定价的公允性、决策程序的合规性。对于经常性关联交易,关注关联交易的内容、性质和价格公允性,对于涉及产供销、商标和专利等知识产权、生产经营场所等与发行人生产经营密切相关的关联交易,重点考察其资产的完整性及发行人独立面向市场经营的能力;对于偶发性关联交易,应关注其发生原因、价格是否公允、对当期经营成果的影响。关注关联交易的决策过程是否与公司章程相符,关联股东或董事在审议相关交易时是否回避,独立董事和监事会成员是否发表不同意见等。
(3)是否存在关联关系非关联化情况。关注发行人申报期内关联方注销及非关联化的情况;在非关联化后发行人与上述原关联方的后续交易情况、非关联化后相关资产、人员的去向等。
(4)发行人拟采取的减少关联交易的措施是否有效、可行。

发行审核中如何把握和判断重大违法行为?
《首次公开发行股票并上市管理办法》规定发行人不得有下列情形:
(1)最近36 个月内未经法定机关核准,擅自公开或者变相公开发行过证券;或者有关违法行为虽然发生在36 个月前,但目前仍处于持续状态;
(2)最近36 个月内违反工商、税收、土地、环保、海关以及其他法律、行政法规,受到行政处罚,且情节严重;
(3)最近36 个月内曾向中国证监会提出发行申请,但报送的发行申请文件有虚假记载、误导性陈述或重大遗漏;或者不符合发行条件以欺骗手段骗取发行核准;或者以不正当手段干扰中国证监会及其发行审核委员会审核工作;或者伪造、变造发行人或其董事、监事、高级管理人员的签字、盖章;
(4)本次报送的发行申请文件有虚假记载、误导性陈述或者重大遗漏;
(5)涉嫌犯罪被司法机关立案侦查,尚未有明确结论意见;
(6)严重损害投资者合法权益和社会公共利益的其他情形。
上述规定实际上要求申报期内发行人不得存在重大违法行为情形。所谓重大违法行为是指违反国家法律、行政法规,受到刑事处罚或行政处罚且情节严重的行为。原则上,凡被行政处罚的实施机关给予罚款以上行政处罚的,都视为重大违法行为。
但行政处罚的实施机关依法认定该行为不属于重大违法行为,并能够依法作出合理说明的除外。这里的行政处罚主要是指财政、税务、审计、海关、工商等部门实施的,涉及发行人经营活动的行政处罚决定。被其他有权部门实施行政处罚的行为,涉及明显有违诚信,对发行人有重大影响的,也在此列。
重大违法行为的起算点,对被处罚的法人违法行为从发生之日起计算,违法行为有连续或者继续状态的,从行为终了之日起计算;对被处罚的自然人以行政处罚决定作出之日起计算。

新三板挂牌企业IPO的主要流程有哪些?
目前,已有多家新三板挂牌企业通过IPO成功登陆证券交易所市场,还有不少挂牌企业正在积极筹备从新三板转到证券交易所市场。在直接转板机制尚未推出之前,新三板挂牌企业登陆证券交易所市场,还需要遵守首次公开发行并上市的审核流程。
新三板挂牌企业IPO流程主要包括:
(1)在公司内部决策决定IPO,董事会和股东大会表决通过相关决议后要及时公告;
(2)在向证监会提交申报材料并取得申请受理许可通知书后,公司应申请在新三板暂停转让;
(3)在获得证监会核准发行后,应公告并申请终止在新三板挂牌。
新三板挂牌企业IPO具体流程如下图:


新三板挂牌企业IPO需要注意什么问题?
新三板挂牌公司IPO需要注意的特殊问题主要有:
(1)做市商为国有控股证券公司的,应根据《财政部国资委证监会社保基金会关于印发〈境内证券市场转持部分国有股充实全国社会保障基金实施办法〉的通知》(财企〔2009〕94号)规定,将首次公开发行时实际发行股份数量的10%的国有股转由社保基金会持有,国有股东持股数量少于应转持股份数量的,按实际持股数量转持。
(2)对于信托计划、契约型基金和资产管理计划等持股平台为拟上市公司股东的,在IPO审核过程中,可能会因存续期到期而造成股权变动,影响股权稳定性。因此拟上市公司引入该类平台股东时应在考虑股权清晰和稳定性的基础上审慎决策。
(3)股东人数超过200人的新三板公司在挂牌后,如通过公开转让导致股东人数超过200人的,并不违反相关禁止性规定,可以直接申请IPO;如通过非公开发行导致股东人数超过200人,根据《非上市公众公司监督管理办法》,在进行非公开发行时应先获得证监会核准,其合规性已在非公开发行时经过审核,可以直接申请IPO。

如何选择合适的上市地?
选择合适的上市地,对拟上市企业来说是一个非常关键的问题,因为这既关系到上市的时间和成本,更决定着上市的收益和企业的持续发展,需要董事会审慎抉择。选择上市地的核心并不是简单选择交易所,而是选择企业的股东和市场,这样才能使企业的发展与资本市场的发展相得益彰。
企业选择上市地,一般应结合下列因素综合考虑:
(1)一级市场的筹资能力、二级市场的流动性、后续融资能力;
(2)不同市场的估值水平(主要指境内外市场);
(3)拟上市地是否与企业的行业地位和定位相适应;
(4)拟上市地是否为企业主要业务和核心客户所在地,当地投资者对企业的认同度;
(5)上市成本(包括初始上市成本以及后续维护成本)、上市所需时间;
(6)拟上市地的地理位置(往来交通时间成本)、文化背景、上市标准等;
(7)企业上市后的监管成本和监管环境等。

境内外上市有何差异?
企业选择在境内或者境外上市,应视各自具体情况而定。一般来说,企业在境内或者境外上市主要存在如下差异:



沪深交易所是否存在分工?
目前,申请IPO的企业可自主选择在上海证券交易所或者深圳证券交易所上市,不受企业规模大小的限制。2014年3月27日,证监会首次明确“首发企业可以根据自身意愿,在沪深市场之间自主选择上市地,不与企业公开发行股数多少挂钩。中国证监会审核部门将按照沪深交易所均衡的原则开展首发审核工作”。
2014年4月4日,证监会又进一步明确,“为充分发挥沪、深两家交易所的服务功能,中国证监会将按照均衡安排沪、深交易所首发企业家数的原则,结合企业申报材料的完备情况,对具备条件进入后续审核环节的企业按受理顺序顺次安排审核进程”。
根据《首次公开发行股票并上市管理办法》,主板(中小板)对净利润和股本规模的要求为最近3年净利润均为正数且累计超过3000万元, 发行后股本≥5000万股(通常情况下,发行前股本≥3750万股,公开发行股份≥1250万股)。
允许企业自主选择上市地,是尊重企业自主选择上市地的体现,符合市场化和法制化原则,有利于沪深交易所提高服务效率与能力。目前,随着市场进一步稳定,沪深均衡发行得到较好的执行,沪深两个交易所过会企业数量大致相当,发行家数也大致相同。因此,沪深均衡发行原则是明确的,市场是可以预期的。


企业的市盈率是否和上市地有关?
就境内市场而言,企业市盈率和上市地无相关性。影响企业市盈率高低的要素包括:
(1)投资者群体。投资者群体是影响企业市盈率的重要因素,投资者群体的结构和投资者群体的偏好都会影响企业的市盈率;
(2)交易制度。交易制度影响股票的流通性,一般而言,在同等条件下,流通性越好,股票市盈率就越高;
(3)企业自身素质。公司所处行业的景气度、公司治理水平、盈利能力、股利分红政策等因素也会影响企业的市盈率水平。
主板、中小板和创业板拥有相同的投资者群体与交易制度,因此一家企业的市盈率高低主要由企业自身素质决定,而与上市地无关。如果将相同行业规模相当的企业进行比较,可以发现无论在主板上市还是在中小板或创业板上市,市盈率无明显差异。
另外,一家企业的市盈率也不取决于所在板块的平均市盈率。这是因为一个板块的平均市盈率是指该板块所有上市公司的加权平均市盈率,不同板块会有不同的市盈率是因为上市公司不同。换句话说不是所在板块的平均市盈率影响了企业的市盈率,而是企业的市盈率影响了所在板块的平均市盈率。

上海证券交易所有哪些优势?
经过二十多年的快速发展,上交所已发展成为拥有股票、债券、基金、衍生品四大类证券交易品种的、市场结构完整的证券交易所。上交所正凭借自身的区位优势、品牌优势、均衡发展优势、国际化优势不断提升其核心竞争力。
(1)“区位”优势
上海地处中国经济发展最具活力的长三角地区,拥有发达的要素市场,完善的金融生态,高端国际化人才。以上海为龙头的长三角“交通圈”便捷高效;长三角“经济圈”繁荣活跃,区域经济辐射全国。上交所特有的地缘优势,使得上交所市场成为中国经济增长、结构转型的重要助推器,“聚集效应”更为企业提供了最具活力的舞台。
(2)“品牌”优势
上交所多层级蓝筹股市场发展快,影响力广,不仅吸引了越来越多的境内和境外(QFII)机构投资者,更是汇聚众多代表国民经济发展方向的优质企业。上证综指更是中国国民经济的晴雨表,中央政府和社会各界高度关注。上交所多层级蓝筹股市场能够带给企业超额品牌溢价,与优质企业“门当户对”。
(3)“均衡发展”优势
上交所积极推动金融产品创新,改善产品结构,优化交易机制,降低交易成本,提高交易效率,实现了从股票为主的传统交易所向股票、债券、基金、衍生品均衡发展的综合交易所转型。上交所也是境内第一家横跨现货、期货的交易所,更好地发挥证券定价、风险管理、资产配置、流动性中心的功能,提升多层级蓝筹股市场的深度和吸引力,服务上海国际金融中心建设,更为企业融资提供更多的机会。
(4)“国际化”优势
随着沪港通、中欧国际交易所的顺利推出,以及自贸区平台、沪伦通等项目的陆续启动,上交所已经成为境内证券市场国际化的先导者,对全球资本市场的影响力也日益凸显。随着上交所国际影响力的日益增强,上交所将为企业提供更多与国际资本市场对接的机会,使企业获得更高的国际知名度。

上交所的市场服务体系是怎样的?
市场服务是交易所基本职能之一,上交所深入贯彻全面服务理念,坚持“职能部门牵头加对口部门”的市场服务体系,从而以“部门”的稳定性确保市场服务的可持续性,以“职能部门牵头”确保市场服务的专业性,以“综合服务”确保市场服务的全面性。上交所市场服务体系包括三个方面:
(1)基础服务
全国每个省份均有相应的上交所领导和部门对口。上交所正通过基础服务搭建覆盖全国的服务平台,充分发挥窗口作用,支持地方经济发展。
(2)专业服务
由所内发行上市中心、债券业务中心各司其职,充分发挥职能部门的专业优势,整合所内外资源,深入开展一线市场服务工作。
(3)综合服务
覆盖拟上市企业、上市公司、会员公司、专业投资机构、个人投资者以及地方政府相关部门、监管机构等对象,涵盖股票市场、债券市场、市场创新、技术与信息服务、监管、投资者教育等内容的服务体系。综合服务采取“点面结合”、“走出去”与“请进来”相结合的多种形式。

上交所在企业上市方面可提供哪些服务?
上交所始终秉持“为市场参与者创造价值”的服务理念,不断提升服务水平、强化服务质量。上交所不仅拥有一支专业的市场服务队伍,还专门设置了为拟上市企业提供服务的职能部门-发行上市部。在企业改制上市的各个阶段,上交所可为企业提供的服务包括:
(1)咨询服务
走访企业,加强调研,综合利用市场中枢优势,搭建拟上市企业与核准部门、中介机构的有效沟通平台,并与其形成合力,为企业改制上市提供多方位诊断、咨询服务。
(2)培训服务
精心设置多元化、多层次的课程,充分调动所内外资源,为拟上市企业提供专业和全面的培训服务,充分满足拟上市企业的相关培训需求。
(3)上市服务
为企业提供全方位、个性化的上市服务,量身定制上市仪式,通过媒体、“上交所企业上市服务”。