
液压马达工程师
微信号:xcyyongjiu
QQ:44621981
关注
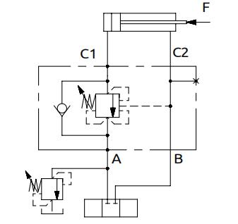
1、先导油路不带阻尼
成本低,适合负负载较小且较平稳的场合。

2、先导油路带固定/可调阻尼
因为平衡阀控制腔容积很小,进出控制腔流量很小,所以阻尼孔孔径必须很小才能起作用。阻尼孔太小容易被污染颗粒堵塞。阻尼孔一般为0.4-0.8mm。
增加阻尼就相当于增加滤波。
如果无法确定阻尼孔大小,可以采用可调阻尼,通过试验确定。
可调阻尼一般都是为特殊形式螺纹间隙,通过调节螺钉旋入到螺孔配合长度,改变阻尼大小。
因为这种阻尼孔没有方向性,会延长响应时间,平衡阀芯会慢开也会慢关。

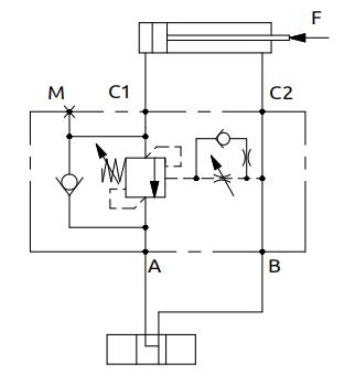
3、单向节流阻尼
平衡阀会慢开、快关。平衡阀会慢开实现了负载平稳的下降。平衡阀迅速的关闭确保负载快速停留在要求位置。

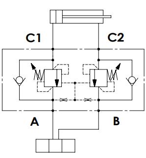
4、设置分压节流孔
通过液压半桥进行分压,可以减小平衡阀驱动腔压力的波动,从而显著提高系统运行的稳定性。但是同时也会带来如下影响:
(1)通过节流孔分压,先导比降低,开启平衡阀会需要更高的压力,会改变系统工况点,并增加能耗。
(2)通过节流孔分压,会有一部分油液损失掉,若在定量泵供油系统中,会有可能稍微降低执行元件的运行速度。

5、VEM阻尼。
以上阻尼特性对因油温变化引起的粘度变化非常敏感,VEM阻尼能够减小因油温变化引起的粘度变化的敏感度.
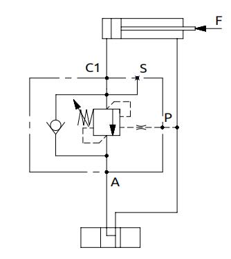
阀2的设定压力为350bar,阀2的先导比为13:1,假定阀1的设定压力为16.5bar
1、平衡阀开启:
P口供油,压力小于16.5bar,先导油快速充满先导油腔,先导压力增加到16.5bar,阀2换向,平衡阀缓慢平稳开启。
实现平衡阀响应快、而且开启平稳。
2、平衡阀关闭:
P口通过阀1迅速泄压,实现平衡阀快速关闭。
