
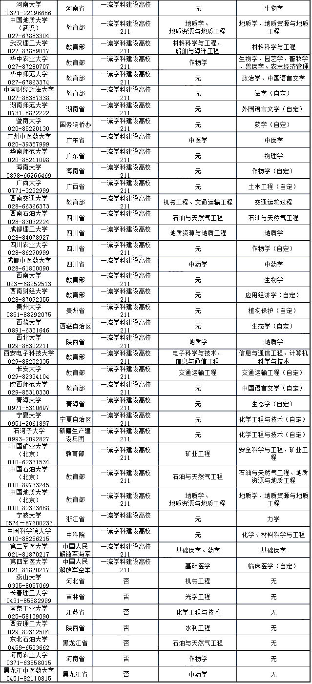
中国大学接近三千所,但重点大学数量却十分有限。重点大学在不同历史时期的含义和数量是不同的,1959年中央确定20所高校为全国重点大学,1960年增加为64所,到1978年最终确定为88所。进入20世纪90年代以来,国家没有再划定重点大学的标准,也没有明确哪些大学是重点大学。但随着国家“211”工程、“985”工程和“双一流”工程的推进,进入这些重点建设工程的高校,慢慢被人们默认为重点大学。
高校重点学科也分有不同层次,国家级重点学科的认可度更高,获得国家重点学科立项的都是该校该专业在全国同类专业中领先的学科。同时“双一流”建设也明确了各入选高校的重点建设学科,这些学科的后续发展是很值得看好的。
中华人民共和国中央部门(单位)直属高等学校,简称“中央部属高校”,主要是指中华人民共和国国务院组成部门及其直属机构在全国范围内直属管理一批高等学校,目的是在探索改革上先走一步,在提高教学、科学研究和社会服务方面发挥示范和引导作用,被称为是“中国大学的先行军和领导者”。各入选“中央部属高校”的学校也都是实力非常强劲的学校。
所以本次主要统计的重点大学主要包括“985”“211”“双一流”大学和一级学科国家重点学科286个,以及116所部属高校。统计结果如下,是我们填报志愿的好参考。

注:上述名单不代表任何排名。
选择什么样的大学,一直是困扰考生和家长的一大难题。每一位高考学子都希望进入一所自己心仪的大学,但却不是人人都能如愿,总是有各种各样的因素影响着我们对大学的选择。但无论受哪种因素的影响,最好还是要做到客观认识大学、理性选择大学,所以我们平时也要注重对大学、专业的了解。
▍来源:再言、高中生学习
