TCT/HPV作为宫颈癌筛查项目,是女性每年体检中的必查项目之一。但很多人拿到筛查报告后一头雾水,在缺乏正确引导的情况下,非常容易误读报告,心生恐慌。咱们毕竟不是医生,可以不要求懂得多么深入,但至少得对大概的东西有所了解。
所以,今天康小橙就来给大家解读下,在TCT和HPV检查报告上的文字,都说的是什么意思。

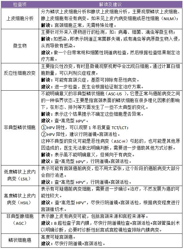
TCT篇
01 什么是TCT?
女性的宫颈口有一些脱落的细胞,TCT检查就是采用液基薄层细胞检测技术,对这些细胞进行分类诊断,判断细胞是否癌变。当然,医生也能通过这一技术发现是否存在癌前病变、微生物(如霉菌、滴虫、病毒、衣原体等)感染等现象。
有些人做宫颈癌筛查用到的可能不是TCT,而是宫颈刮片(巴氏涂片),其实检测目的相同,只不过TCT作为技术升级版,采样制片技术更优,可以大大提高宫颈癌的发现率。

02 TCT/LCT报告的结果怎么看?
TCT的报告解读可大概分为3个部分:标本满意度、病原体检测、诊断说明,具体解读如下:

标本的满意度;
该板块包括4个指标:满意、颈管细胞、化生细胞、不满意四个栏目。不同医院栏目不同,但主要项目指标大致差不多。

病原体检测;
在所采到的细胞中,可能会存在各种病原体。通常会说明下列病原体的存在与否:滴虫、霉菌、疱疹病毒等,如果出现了某一种病原菌感染,建议及时治疗。

诊断说明;
一般来讲,我们只要看最后的诊断和意见就好了,其他内容也不用过于纠结。
如果综合意见或诊断结果显示【良性改变、反应性改变(炎症或者萎缩)、未见上皮内病变细胞或者肿瘤细胞(恶性细胞)】,都可以妥妥地放心,记得定期复查即可。如果是其他结果,会标注诊断结果及医师建议,根据医生引导做好进一步诊治。
HPV篇
01 什么是HPV?
人乳头状瘤病毒(HPV),能引起人体皮肤黏膜的鳞状上皮增殖,是导致宫颈病变和宫颈癌的「元凶」。 世界卫生组织明确认定,引起宫颈癌的高危HPV型号,有14种(HPV16、18、31、33、35、39、45、51、52、56、58、59、66、68),其中HPV16、HPV18引发宫颈癌占70%。
检查方式与TCT类似,通过锥形小头的刷子从宫颈表面旋转刷取宫颈脱落的分泌物进行HPV病毒检测。
02 HPV报告怎么看?
常见的HPV检测报告单有以下2种形式:
把HPV16和18亚型单列出来显示是否阳性,其他12型高危HPV归在一起显示是否阳性。

因为HPV16、18引发宫颈癌占70%,所以单拎出来,其其他12种归在一起。
- 如果HPV16、18阳性,下一步需要做阴道镜检查,了解宫颈是否有病变;
- 如果其他12种阳性,需要看宫颈液基细胞学(TCT)检查报告,TCT检查结果为阴性,1年内复查TCT、HPV;
- 如果TCT检查结果提示ASC-US(非典型鳞状细胞-意义不明确)或AGC(宫颈腺细胞异常),需要做阴道镜检查。
把所有检测的高危型和低危型HPV全部显示出来,阳性阴性一目了然。

对于宫颈癌,我们关注的是高危型HPV持续感染。低危型HPV感染对宫颈癌的筛查没有太大意义,所以不要看到有低危型HPV感染也恐慌起来。如果出现了低危感染,需要注意是否有生殖器疣,其中低危型HPV6、11是引起生殖器疣最常见的亚型。
HPV检测不仅仅为了检出HPV感染,而是为了发现已经存在的CIN2+病变和预测CIN2+的风险。
一旦感染HPV且显高危阳性或者TCT异常的话,医生一般会建议做个活检,这个时间就会接触到一个新的症状名词CIN。
03 检查报告上面写着“CIN Ⅲ”,是不是得了宫颈癌?
CIN是Cervical Intraepithelial Neoplasia的缩写,即宫颈上皮内瘤变,属于宫颈癌癌前病变,是由于人乳头瘤病毒(HPV)持续感染所致。但是,宫颈癌癌前病变≠宫颈癌。
宫颈癌前病变通常分为分为Ⅰ级(轻度非典型增生)、Ⅱ级(中度非典型增生)、Ⅲ级(重度非典型增生及原位癌),它反映了宫颈癌发生演进的过程,其发生发展与高危HPV感染关系密切。CINⅠ进展为宫颈癌的概率为14%-40%,CINⅢ进展为宫颈癌概率则可达71%-73%。

那很多朋友会问了是先做TCT还是HPV?还是每次两个都要做?看了下面这张表就一目了然了。

ACS宫颈癌筛查指南2020版
不管怎样,定期做好检查,早发现早治疗就对了。