
北京时间本周一(3月16日),美股大幅低开,道指跌9.78%,纳指跌6.12%,标普500指数跌7.47%,触发本月第三次熔断,美股暂停交易15分钟。
科技、能源、金融板块大幅走软,埃克森美孚跌10%;苹果跌13%,在法国反垄断案件中被罚款11亿欧元。
金融危机要来了么?今天,身边君想和你分享一篇知识科普贴,带你读懂什么是金融危机。以下,Enjoy:
卡门M.莱因哈特 | 作者
身边的经济学 | 来源
01
可量化定义的危机
通货膨胀、货币危机和货币减值
1)通货膨胀危机
我们首先定义通货膨胀危机,这既是由于它的普遍性和长期历史影响,也是由于它相对简单和明确(这使它更易于识别)。除了通货膨胀危机发生的频率,我们还对违约程度(通过通货膨胀侵蚀债务)的统计感兴趣,因此在标识通货膨胀危机或货币危机起始时间的同时,我们也标识其持续时间。
很多高通货膨胀都是慢性的—往往持续很多年,它们有时候会自行消失,有时候会在某个中间水平稳定一段时间后突然爆发。包括早期关于第二次世界大战后汇率制度分类研究在内的很多研究,都将年通货膨胀率40%或更高作为严重通货膨胀危机发生的标志。
当然,可能有人认为更低水平的通货膨胀率(如10%)都是有害的,但是无论是在理论上还是在实证中,持续温和通货膨胀的成本并没有得到很好的分析。每月通货膨胀率为40%的恶性通货膨胀只是现代才有的事情。1946年匈牙利的通货膨胀率保持着样本国家的最高纪录。
然而对于第一次世界大战之前的时期,即便将严重通货膨胀的临界值设为每年40%都过高,因为该时期的通货膨胀率与第一次世界大战后相比要低得多,特别是在现代纸币出现以前(现代纸币又称法币,其本身没有任何内在价值,之所以被认为有价值,仅仅是因为政府通过法律规定其他货币在国内交易中属于非法标的)。
第一次世界大战前通货膨胀率的中位数要远低于随后各期,1500~1799年为0.5%,1800~1913年为0.71%,而1914~2006年该值上升为5.0%。在平均通货膨胀率非常低且很少出现高通货膨胀预期的时期,较低水平的通货膨胀就可能对经济造成很大的冲击和损害,因而也被当做是危机。
2)货币危机
为了标识货币危机,我们采用了杰弗里·弗兰克尔(Jeffrey Frankel)和安德鲁·罗斯(Andrew Rose)方法的一个变式,他们仅仅关注汇率的大幅贬值,并把基本的临界值(也存在一些例外)设为每年25%。
该定义很简单,因为它并不依赖其他变量,如储备损失(政府一般对该数据控制很严,数据发布有时非常滞后)和利率变动(如果政府对金融系统严格控制,该数据意义并不大,事实上,直到不久前大多数国家还都是如此)。和通货膨胀危机的情况类似,我们可以用25%的临界值来定义第二次世界大战后严重的汇率危机,但是对于更早时期而言该临界值可能过高,因为更小的汇率变动就会导致巨大的反常,并带来破坏性的影响。
因此,对于第二次世界大战之前的时期,我们将年贬值率超过15%定义为货币危机。与通货膨胀危机的处理方式一样,此处我们不仅关注货币危机的起始时间(如同弗兰克尔和罗斯、卡明斯基和莱因哈特),也关注货币贬值速度超过临界值的持续时间。
毫不奇怪,在危机发生的时间上和危机幅度的顺序上,如表1-1所示,最严重的货币危机都和通货膨胀危机相似。不过,最严重的货币危机纪录的保持者不再是匈牙利,而是1944年的希腊。


3)货币减值
现代通货膨胀和汇率危机的前身是漫长金属货币时期的货币减值。毫不意外,战争时期的货币减值尤为频繁和剧烈,因为货币中含银量的大幅下降常常成为当权者最重要的资金来源。
这种转换构成样本中每一次恶性通货膨胀危机的一部分;事实上,连续快速地进行多次货币转换的例子在历史上也并非罕见。例如,为了应对恶性通货膨胀,巴西在1986~1994年进行了不少于4次的货币转换。
1948年的中国是单次转换幅度最高纪录的保持者,转换比率达到3 000 000∶1!然而该纪录被当前津巴布韦以1 000 000 000∶1打破!货币转换也常常发生于一段时期的高通货膨胀(并不一定是恶性通货膨胀)之后,这些情况也包括在现代货币减值危机的列表中。
同样的量化方法可用于标识资产价格泡沫(股票或房地产)的破灭,它们通常发生于银行危机之前。但事实上,对于很多导致金融危机的资产价格变动,其长期跨国比较数据的获得非常困难,尤其是房价数据。

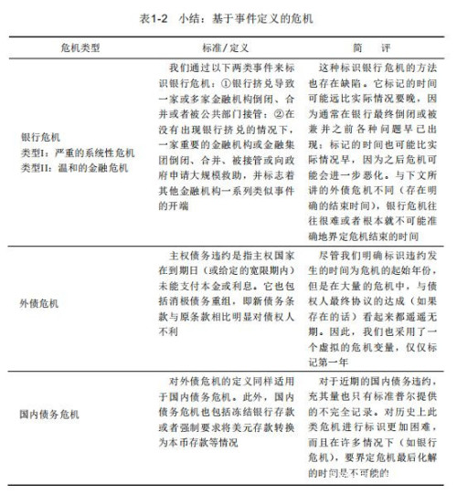
02
事件定义的危机
银行危机、外债和国内债务违约
1)银行危机
对于银行危机,我们侧重于事件分析。采用这一方法的主要原因是缺乏较长的时间序列数据,不能够像标识通货膨胀危机和货币危机那样对银行危机或金融危机进行量化标识。例如,银行股的相对价格(或金融机构相对于市场的股价表现)本来是一个合理的指标,但是由于很多国内银行并没有公开交易的股票,因此该指标并不可行,对于早期的样本和发展中国家尤其如此。
另一种方法是用银行存款的变动来标识银行危机。如果银行危机的开始是以银行挤兑和存款流失为标志,那么该指标就可行。例如,它可以用于标识19世纪大量的银行恐慌。但是,银行的问题通常不是来自负债方,而是来自资产质量的长期恶化,不管是由于房地产价格的崩盘(如2007年美国次贷危机发生时),还是由于非金融部门破产企业的不断增多(如21世纪金融危机的后期)。在这种情况下,企业破产或不良*款贷**的大幅增加可以用于标识银行危机的发生。
但不幸的是,企业破产和银行不良*款贷**的指标通常很难获得,而且也非常零散,即使在很多现代国家也是如此。此外,公布的不良*款贷**数据通常很不准确,因为银行试图在尽可能长的时间里隐瞒自己的问题,而监管机构往往睁一只眼闭一只眼。
考虑到这些数据的局限性,我们通过以下两类事件来标识银行危机:
①银行挤兑导致一家或者多家金融机构倒闭、合并或者被公共部门接管(如1993年的委内瑞拉和2001年的阿根廷);
②在没有出现银行挤兑的情况下,一家重要的金融机构或金融集团倒闭、合并、被接管或者向政府申请大规模的救助,并标志着其他金融机构一系列类似事件的开端(如1996~1997年的泰国)。
2)外债危机
外债危机包括政府对国外债权人的直接违约,即一国对在另一国法律管辖权下发放的*款贷**不履行偿付义务,这种*款贷**通常(但不必然是)是外币*款贷**,并且通常由国外债权人持有。历史上最大的外债违约发生在2001年的阿根廷,违约债务达950亿美元。在阿根廷债务危机中,债务违约最终是通过债务减免和延长利息支付来解决的。
有时候外债会被完全拒付,例如,1867年墨西哥华雷斯(Juarez)政府就拒绝偿付麦克斯米伦(Maxi-millian)政府遗留下的价值超过1亿美元的比索债务。不过在大多数情况下,政府会对债务进行重组,修改后的债务条款相对原条款而言明显不利于债权人,如1958~1972年发生在印度的鲜为人知的外债重组事件。

虽然外债危机的标识通常界定得很清楚,而且争议远少于银行危机等危机标识,我们仍然需要做出一些主观判断。例如,在统计一国的违约次数时,我们通常把所有间隔时间不超过两年的危机都归为同一次危机。主权外债危机结束时间的确定,虽然比银行危机要容易一些(因为与债权人签订正式的协议通常标志着危机的结束),但是也不是没有问题。
尽管我们明确标识违约发生的时间为危机的起始年份,但是在大量的危机中,与债权人最终协议的达成(如果存在的话)看起来都遥遥无期。苏联在大革命后(1918年)的违约是该纪录的保持者,持续时间长达69年。希腊1826年的违约导致它在长达53年的时间里无法进入国际资本市场,洪都拉斯1873年的违约也与之类似。
当然,观察整个危机事件对分析借款或违约周期、计算坏账率等都很有帮助。但是长达53年的时间都被当做危机持续期并不可信,即便在此期间并不见得是多好的年景。因此,除了构建一个国家层面的虚拟变量来分析整个危机事件之外,我们还采用了两个其他的定性变量,以包括违约发生前后的核心危机时期。
第一个变量仅仅把违约发生当年视为危机期,而第二个变量则围绕违约发生时间创建了一个7年的窗口期。这样做的理由是,违约发生的前3年和后3年都不能认为是“正常”期或“平静”期。这样处理可以使我们对不同时期、不同国家各种经济和金融指标表现的分析具有可持续性。
3)国内债务危机
国内公共债务是在本国法律管辖权下发行的债务。对于大多数国家,在其大部分历史时期,国内债务都是以本国货币计值并由本国公民持有。同样的道理,绝大部分外部公共债务(在外国政府的法律管辖权下发行)是以外币计值,并由外国公民持有。
关于国内债务危机的信息非常少,但这并非意味着没有发生过这些危机。国内债务危机发生时的经济环境通常比一般的外债危机更糟。但是,国内债务危机通常并不涉及强大的外部债权人。或许这能够从一方面解释,为什么大量的国内债务危机并不为主流的商业媒体和金融媒体所关注,以及为什么国内债务危机的研究在学术文献中代表性不足。
当然事情也不是绝对的。墨西哥于1994~1995年广为报道的准违约事件无疑是一次著名的国内债务违约危机,尽管很少有观察家会注意到,从技术角度讲,大部分的问题债务是国内债务而非外债。
事实上,在国际货币基金组织和美国财政部出手救援之前一直处于违约边缘的政府债务(采用特索(tesobonos)的形式,大部分是与美元挂钩且可用比索偿付的短期债务工具),其实是在墨西哥国内法律管辖权下发行的,因此也构成墨西哥国内债务的一部分。我们只能这样推测,如果特索没有被外国居民广泛持有,或许这次危机就不会那么受人关注。
自1980年以来,阿根廷一共发生了3次国内债务违约。其中1982年和2001年这两次国内债务违约发生的同时还伴随发生了外债违约,因此受到国际上的广泛关注。但是,因为1989年的大规模国内债务危机没有伴随发生新的外债违约(因而也没有涉及外国居民),所以这次危机在文献中很少被提及。20世纪30年代大萧条时期发生于发达国家和发展中国家的大量国内债务违约也没有得到很好的记录,即使有官方记载,也只是在脚注中提到了债务余额或是停止偿付的时间。
最后,一些涉及将外币存款强制转换为本币存款的国内债务危机,通常发生在银行危机、恶性通货膨胀危机或者两者同时发生之时。我们建立分类变量的方法与前述外债违约所用的方法相同。与银行危机相似而不同于外债违约的是,大多数国内债务违约结束的时间并不是很明确。

03
历史上的危机
人们心中有一种根深蒂固的信条,即认为金融危机是一件在别的时间、别的国家,发生在别人身上的事情,而不会发生在我们自己身上。这是因为我们做得比别人好,比别人更聪明,同时我们也从历史的错误中吸取了教训。于是我们宣称旧的估值规律已经过时。与以往历次经济繁荣之后就发生灾难性崩盘的情况不同,现在的繁荣是建立在坚实的经济基础、结构性调整、技术创新和适当政策的基础上。
1719年10月3日,一群疯狂的人聚集在巴黎娜芙酒店,他们争相大声喊叫:“50股!”“我出200!”“500!”“我出1 000!”“10 000!”。
女人们在尖叫,男人们扯着粗嗓子在大喊。他们全是投机者,有的变卖了金子和珠宝,有的拿出了一生仅有的积蓄,只为求得一部分约翰·劳的密西西比公司的股票。他们相信这些神奇的股票将使他们一夜暴富。
随后泡沫破灭了。股票价格一降再降。面对彻底的失败,发狂的人们试图卖掉股票,无比恐慌的人们涌入皇家银行。但是这都没用!银行的保险箱早就被提空了。约翰·劳跑了。密西西比公司和它所承诺的财富都成为一次悲惨的记忆。
历史有时会重演,但并不是永远如此。在1719年,人们几乎没有任何办法去弄清密西西比公司的真相。现在是1929年,投资者的处境发生了多么大的改变啊!
现在购买“泡沫”是不能容忍的,因为这完全没有必要。现在的投资者,不管他的投资额是几千美元还是高达几百万美元,都可以使用现有的工具来获取公司的资料。这些资料最大限度地消除了投机风险,取而代之的是稳健的投资原则。
1)20世纪30年代新兴市场债务危机的形成
该时期的主要观点有:不可能再次发生世界大战;更加稳定的政局和强劲的全球经济增长可以无限期地延续下去;发展中国家的债务水平较低。
第一次世界大战的主要参战国在战争中累积了大量的债务,而一些免受战争*躏蹂**的地区,如拉丁美洲和亚洲,公共债务水平看起来是适度、可控的。20世纪20年代是全球乐观情绪高涨时期,与2007年始发于美国的全球金融危机之前的5年繁荣期如出一辙。与全球和平被认为是构成21世纪经济活力的要件一样,当时很多人认为世界大战不会在短期内再次发生。
1929年,全球股市的崩盘标志着大萧条的开始。经济紧缩大幅减少了财政收入,与此同时,全球通货紧缩推高了实际利率,随后就发生了历史上最大规模的违约潮。
2)20世纪80年代的债务危机
该时期的主要观点有:商品价格强劲,实际利率水平低,石油美元被引导回流,政府部门的技术专家增多,将资金投资于高回报的基础设施,债务采取的是银行*款贷**形式,而非1920~1930年两次世界大战期间的债券形式。由于单个银行发放了大额的*款贷**,因此它有动力去收集信息和监控*款贷**人,以确保资金的正常使用和还本付息。
在长期的下滑之后,全球商品价格在20世纪70年代迎来了全面繁荣。随着全球经济增长推动稀缺资源的价格不断攀升,商品资源丰富的拉丁美洲似乎注定能够从中获得巨大的收益。发达国家的通货膨胀导致其债券市场的实际利率长期处于不正常的低水平。最后同等重要的是,拉丁美洲在一代人的时间里几乎没有发生新的违约,最后一次大规模的违约还是在大萧条时期。
很多官员和政策经济学家都非常赞同西方银行给发展中国家提供*款贷**的做法,认为西方银行在引导欧佩克国家的石油美元回流到发展中国家方面,发挥了重要的中介作用。西方银行之所以能够这样做,是因为它们拥有相应的信贷和监测技术以支持向拉丁美洲及其他地区的大量放贷,因而也能通过这些努力获得可观的收益。
就像之前的很多次危机一样,20世纪70年代的危机累积最终以悲剧收场。高企的实际利率与全球商品价格的崩盘一起触发了1983年8月墨西哥的违约,以及紧随其后十几个主要新兴市场国家(包括阿根廷、巴西、菲律宾和土耳其等)的违约。
当80年代初发达国家的中央银行开始通过大幅上调利率来控制通货膨胀时,由于发展中国家的债务通常都与短期利率挂钩(我们将在主权债券理论一章中分析为什么会这样),其债务负担显著加重。同时随着全球需求的锐减,商品价格也全面崩盘,部分商品价格从峰值回落的幅度甚至超过70%。
3)20世纪90年代亚洲债务危机
该时期的主要观点有:亚洲地区拥有保守的财政政策、稳定的汇率、较高的经济增长和储蓄率,同时该地区没有发生金融危机的历史记录。
20世纪90年代中期,亚洲是外国资本的宠儿。在该地区:①居民储蓄率非常高,政府在金融危机时可以依赖它;②政府财政收支状况相对良好,大多数国外借款来自于私人部门;③国内货币盯住美元,使得投资相对安全;④亚洲国家从未发生过金融危机。
最终,即便是增长速度快、财政政策稳健的国家也难免受到冲击。亚洲国家一个巨大的缺陷是汇率盯住美元,这往往是隐含的、非明显的。这种盯住制度使得亚洲地区极易受到信心危机的影响。
从1997年夏天开始,这种缺陷开始暴露出来。一些国家(如泰国)企图干预外汇市场以稳定币值,但是这注定要失败并最终遭受巨大的损失。韩国、印度尼西亚、泰国等国家最后被迫向国际货币基金组织寻求大规模的救助,然而这些措施并不足以阻止经济严重衰退和本币大幅贬值。
4)20世纪90年代和21世纪初拉丁美洲债务危机
该时期的主要观点有:债务采用的是债券形式而非银行*款贷**。由于债券形式下债权人的数量要远远大于*款贷**形式下银行的数量,因此各国在违约之前都会权衡再三,因为债权人谈判会变得更困难。
当20世纪90年代初拉丁美洲刚刚走出长达10年的债务违约和经济停滞期时,国际债权人就向该地区投入了大量的资金。由于资金投入的主要渠道是债券而非银行*款贷**,一些人由此认为这些债务在防止重组方面无懈可击。他们认为通过向大量的投资者发行债券,就可以避免出现类似于20世纪80年代债务国家成功逼迫银行重组债务(延期支付或有效减免)的情况。只要消除了重组的可能性,违约就很难发生。
某些其他因素也麻痹了投资者。许多拉丁美洲国家已经是民主国家,由此被认为能够确保更稳定的政局。墨西哥被认为没有风险,因为它签订了《北美自由贸易区协议》,并从1994年1月开始生效。阿根廷也被认为没有风险,因为货币局制度使比索完全与美元挂钩。
最后,20世纪90年代的*款贷**泡沫以一系列金融危机而告终。首先是1994年12月墨西哥的大崩盘,随后是阿根廷1 000亿美元的债券违约(它是迄今为止历史上数额最大的一次违约),1998年和2002年巴西的金融危机,以及2002年乌拉圭的违约。
5)21世纪头十年后期金融危机前的美国(第二次大紧缩)
该时期的主要观点有:由于全球经济一体化、技术的快速进步、更高级的金融系统、对货币政策更深刻的理解,以及债务证券化的出现,一切都变得很好。
在破纪录国外借款的推动下,房地产价格翻番,股票价格飞涨,但是大多数人并不认为美国会发生像新兴市场国家危机那样的金融危机。
关于作者:卡门 M. 莱因哈特,马里兰大学经济学教授。与人共同主编了《21世纪首次全球金融危机》一书,经常为国际货币基金组织和世界银行授课。
本文整理自《这次不一样:八百年金融危机史》,经出版方授权“身边的经济学”原创首发。转载请扫描下方二维码,添加身边君微信,并备注“转载+公号名称”,谢谢。