
2020年志愿填报相较于往年发生了很大的变化;
2021年录取分段三段变两段;
2022年选考赋分3分改1分;
2023年浙江启用全国卷,进入新高考改革3.0。
对于2020届的同学而言,高中生涯已经结束,马上就要翻开人生的新篇章;但对于2021届及以后的同学,重头戏才刚刚开始。
2021届考生(新高三)重点关注内容
1、学业规划
学业规划离不开三个关键词,学考、选考、高考。
学考:学考的时间为每年的1月份和6月份,现在的新高三考生除英语之外,其余九门科目也均已结束。新高三家长需要注意的是,学考不仅作为高中毕业的依据,还是参加省属三一的重要条件。
选考:选考的时间高三第一学期末的1月份和高考时间,关于选考特别要提及一点,想要参加复交浙等高水平三一的同学,一定要重视2021年一月份的选考。根据往年的经验,英语(首考)+三门选考成绩得在400分以上(竞赛生除外)才有机会入围高水平三位一体。

2020年时间参考
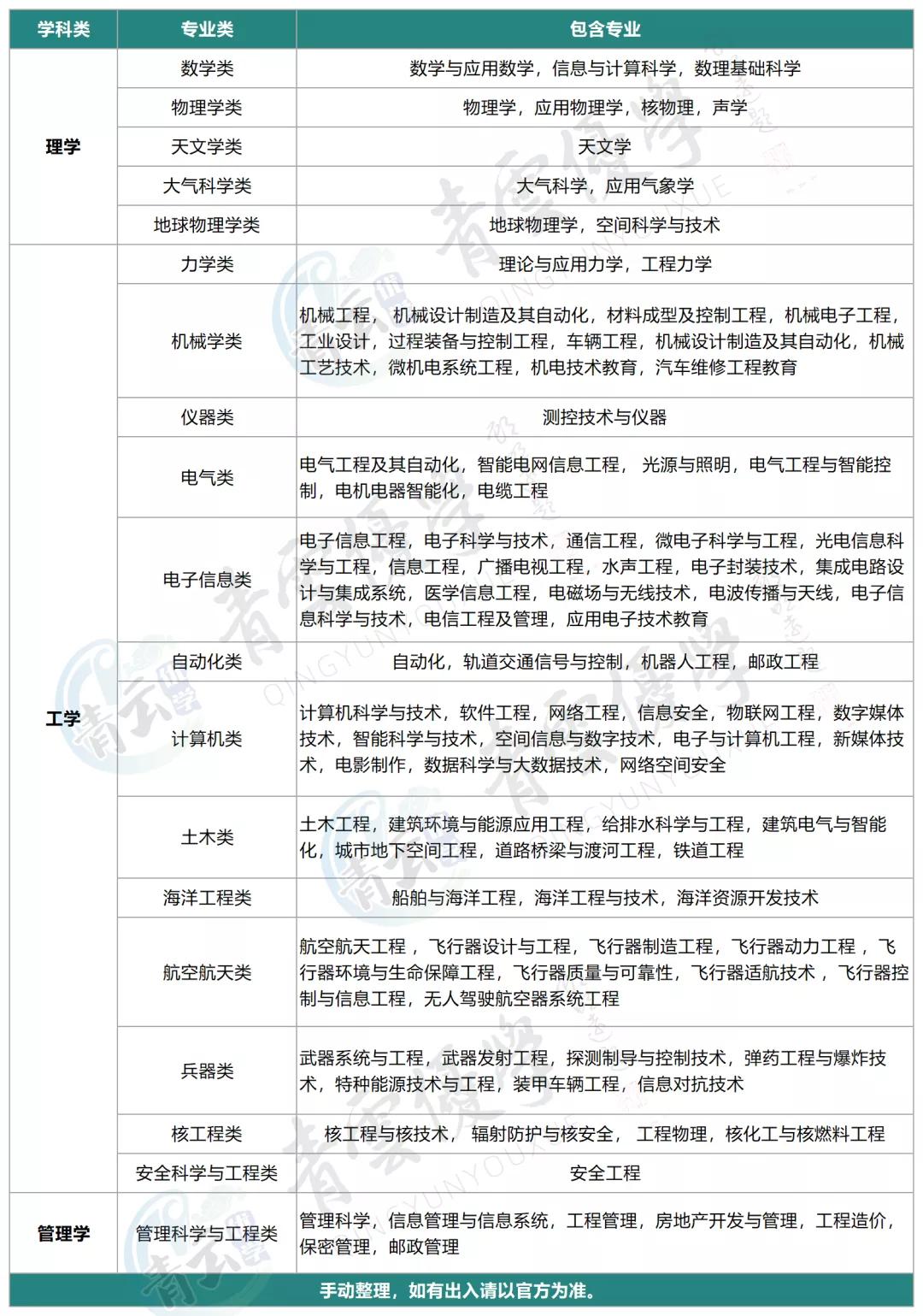
关于选考,从2020年招生起,部分专业将要求考生须同时符合2门或3门选考科目。具体分为以下六类:

同时,教育部规定不论何种层次的高校,各专业中工学13个门类、理学5个门类、管理学1个门类共19类专业必须选考“物理”学科才能报考。也就是说理工科的大部分专业都限物。

高考:从今年三一/强基的高考占比就可以看出,高考将越来越重要。高考占比从最早的50%,到60%,再到今年85%(强基/复交浙),游荡了几年的三一,现在慢慢回归到升学的本质—高考上。
新高三的家长要认清一点,高考是基础,是前提,只有考好高考,才有往其他升学途径发展的机会。合理规划好高考与升学方式,是新高三家长的首要任务。
2、升学规划
高三是升学规划里最重要的一年,之前所有的努力均在这一年里收获结果。而提到升学规划,三位一体是一个怎么也绕不开的词语。
今年的47所省属三一院校加上7所高水平三一院校,不管你是哪个层次的学生,都可以通过三一来实现院校层次跨越,关于三一的内容在这里不多说,在【杭州青云优学】公众号内回复【三一】即可获取查看。
除此之外一个很重要的升学途径—强基计划,先说一个观点,如果喜欢强基的专业,那报了今年强基的学生绝对是第一个吃螃蟹的人。
由于专业、高考分数等一系列限制,从结果看今年强基的部分专业还是存在比较大的“降分幅度”,在这里建议有志于报考强基的同学可以重点关注一下,具体的分析请关注我们后续的文章。
当然除了这两项升学方式之外,还有专项计划、公安类招生、招飞计划等其它的一些升学途径,在这里就不一一展示,家长可自行进行了解。
3、职业规划
这里说的职业规划,也就是志愿填报中的专业选择方向。从今年的志愿填报来看,物选生和非物选生的选择差距还是比较大的。
在之前的文章中我们也分析了在今年一段的志愿填报中理工科类专业由于选考限制总体上来看分数略微有所降低,与之对应的是部分文科专业分数小幅度上升。详细的分析,等二段志愿填报结果出炉后我们会具体分析。这对2021届考生有巨大的参考价值。
在明年的志愿填报中,有会有一个比较特殊的点。
根据教育部的《方案》,到 2020 年末,各独立学院全部制定转设工作方案,同时推动一批独立学院实现转设。原则上,中央部门所属高校、部省合建高校举办的独立学院要率先完成转设,其他独立学院要尽早完成转设。
也就是在今年年底,所有独立学院会公布转设方案,优质的转公办,一般的转民办。这将会直接影响2021年的志愿填报。再加上2021年三段改二段,一段之内估计将会有十几万人同时填报,这些都是2021年志愿填报中存在的一些变数,也是2021届家长需要去关心的点。
同时家长也要趁这段比较空闲的时间,抓紧先了解一些志愿填报知识,提前与孩子沟通做好未来专业/职业的规划,在新的挑战来临时才能做到有条不紊。
除了新高三的家长之外,由于2023年启动全国卷,原本的解题方法、答题思路、规则/套路将通通失效。这将是一个新的机遇,同时也是新的调整,对此家长一定要重视起来。家长对孩子的学习和升学规划越重视,孩子的学习成绩就会越好!
关于对后续政策的解读,我们会在【杭州青云优学】上进行首发,各位新高三的家长可别忘了及时关注哦!