很长一段时间,都想研究一下T12的控制板,但是一直没有时间,这几天元旦刚过,有几天空闲赶紧利用下。
从网上查了一些资料,感觉T12还是蛮有意思的。概括起来,有以下几点:
- 升温快。从资料总结,应该是一个8欧姆的陶瓷加热片。额定功率70W,一般是24V3A左右电流。我刚开始调试时,使用的是9V2A电源,一样是可以加热的,但是效率比较低。
- 电路简单。排除震动传感器,就2根线:24V的电源和GND。有人会问,如何测试到温度,答案是,在烙铁头里同时集成了热电偶,需要在不加热的时候,也就是24V不存在时,进行采集。热电偶的测量,可以到网上查找学习,本身就是因热场不一致导致的电势差,本质上就是电压,只不过电压比较小,需要放大200~300倍才能被单片机的AD采集到。
以上是T12的基础知识,下面就是成本控制和选型了。先上电路图。

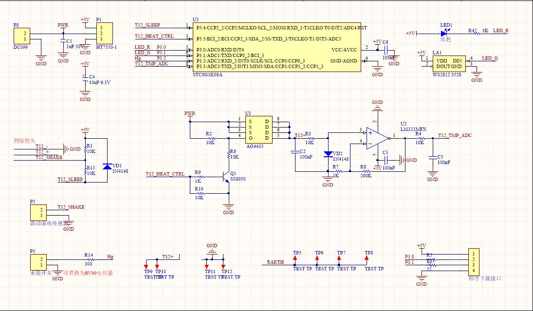
支架原理图
从控制上看,我们需要基础的3个引脚:控制T12加热的PMOS(普通IO),检测震动(普通IO,最好带中断),检测T12温度(AD功能)
从扩展上,我们可以通过电位器调整目标温度,可以通过按键调整,也可以通过OLED或者数码管显示温度。上图里,我使用的是水银开关来模拟按键,通过WS2812来显示温度。
主要成本如下:
电源接插件DC099或者DC022 1元
电源芯片最大耐压大于24V HT7550-1 0.35
单片机 STC8G1K08A 0.9
WS2813 3528 0.35
大电流PMOS AO4435 0.4
运放 LM321 0.1
水银开关 0.3
震动开关 0.2
PCB 制版 1元
其他阻容二极管三极管 1
综上价格 6元以内
如果从网上再花11元买个手柄,15元买个烙铁头,25元买个24V3A的适配器,总的成本在57元。
当然,如果你有渠道买到便宜的配件,还能节省很多。
最根本的,不是要省那几块钱,而是“玩”,一种极客精神,挑战一下最低成本。
下一篇,再给大家说一下,编程的方案,给大家公开一下代码。
这个原理图 是把 整体的控制都做到支架上,是支架的原理图。