
目录
- - - - -
1. 基本背景说明:金融资产投资公司的黄金发展期大幕拉开
2. 金融资产投资公司与金融资产管理公司对比
3. 政策层明对AIC的约束与鼓励
4. 基本情况简述:机构数量基本稳定、短期内大幅收购债权以做大规模
5. 资产负债剖析:AIC债转股落地(资产投向)与对外融资基本情况(负债来源)
6. 关于金融资产投资公司的一些思考
本文作者: 任涛
在对全国四大AMC和59家地方性AMC的基础上,本篇报告聚焦存在尚不到两年的金融资产投资公司(简称AIC,下同)。巧合得是,正当笔者计划撰写关于AIC的专项研究报告时,发改委等四部委发布了《2019年降低企业杠杆率工作要点》,使得本篇报告更具针对性。

(一)金融资产投资公司主导锦州银行事件
2019年7月28日,锦州银行发布公告称,其部分股东已向工银金融资产投资、信达投资(信达资产全资子公司)、长城资产转让部分股权,其中工银金融资产投资和信达投资分别受让其已发行普通股的10.82%和6.49%。这应是金融资产投资公司首次和金融资产管理公司联袂解决商业银行债转股的案例,且工银金融资产投资在本次案例中一举超过两大资产管理公司,居绝对主导地位,并成为锦州银行第一大股东,也应属首次。在这种背景下,联想到之前的包商银行,以及近期四大资产管理公司有两家已经出现高层被约谈的事件。
(二)《2019 年降低企业杠杆率工作要点》将金融资产投资公司的地位提至新的高点
2019年7月29日,发改委、央行、财政部、银保监会等四部委联合发布了《2019年降低企业杠杆率工作要点》(发改财金〔2019〕1276号),将金融资产投资公司的地位提至新的高点,明确提出要“推动金融资产投资公司发挥市场化债转股主力军作用”。因此,我们有理由相信在后续的债转股以及企业资产质量等相关问题的解决方案中,金融资产投资公司的角色均将具有战略性,也促使我们将更多的目光集中在它们身上。

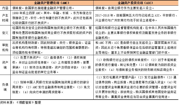
金融资产投资公司(简称AIC)与金融资产管理公司(简称AMC)是一脉相承的两类非银行金融机构(均属银保监会管辖),对二者之间的辨析有助于理清金融资产投资公司的基本内涵。
(一)不同阶段的债转股实施机构: 债转股、降杠杆是共同背景
两类公司的名义都是为了债转股,也即降杠杆。
1、1999年四大金融资产管理公司产生的背景是1997-1998年亚洲金融危机,期间国有大行的不良*款贷**率高达30%以上,而为了迎接2001年入世和解决高比例债务问题,四大AMC顺势产生。由于当时的实体经济信贷资源主要集中在国有银行中,因此20年前那些债转股的对象只是国有大行。
2、金融资产投资公司(AIC)产生的背景是2007-2008的次贷危机,看似时间间隔较长,但却一脉相承,先前大量的信贷投放和影子银行业务的存在使实体经济(以国有企业)的债务压力大幅上升,商业银行潜在的资产质量问题埋下了比较严重的金融风险隐患,2008年-2017年产生的地方AMC无法从根本上解决问题,而四大AMC也早已变成金融控股公司且自身也存在诸多问题,因此急需成立一类新的债转股机构,来解决当前的债权质量问题。
(二)AIC 的业务范围正逐步放开
整体上看,相较于四大AMC(如可以做上市推荐及债券、股票承销等业务以及可以向央行申请再*款贷**等),AIC的业务范围会更窄。根据《金融资产投资公司管理办法(试行)》,从资产负债的角度来看,金融资产投资公司的业务范围基本分为两个方向,即资产端的债转股项目落地以及负债端的对外融资情况(具体如下图)。可以看出,金融资产投资公司的资产端除债转股相关业务外,还可以做同业业务、投资固定收益类证券等,而其负债端业务基本上概括了除存款以外的所有。

(三)AMC 目前可以直接收购企业债权,后续AIC可能也会逐步放开
全国性资产管理公司在2009年濒临退出市场之际,迎来了2008-2009年金融危机,而监管部门也顺势放开了四大AMC收购企业债权的限制(之前主要收购银行及其它金融机构债权),这意味着四大AMC也可以像银行一样进行变相放贷。
目前金融资产投资公司似乎也在延着这个路径在走,虽然当前AIC主要是收购银行对企业的债权,尚无法直接收购企业债权,但是考虑到金融资产投资公司可以设立私募股权投资基金、发行私募资管产品等,我们相信对于金融资产投资公司直接企业债券政策放开的趋势也是不会变的,而届时金融资产投资公司也将会承载着类银行的功能,并真正迎来发展的高潮。
需要说明得是,这里的债权不仅仅局限于信贷,还包括应收账款、租赁、质押等各类债权债务项目。

(一)政策约束: 《金融资产投资公司管理办法(试行)》
2018年6月29日,银保监会发布《金融资产投资公司管理办法(试行)》,我们将其中比较重要的规定汇总如下:
1、银行只能通过金融资产投资公司实施债转股,其向银行收购的债权价格自主协商。
2、金融资产投资公司的主要股东应当为在境内注册的商业银行,并且入股资金为自有资金、最近3个会计年度连续盈利、最近2年内无重大违法违规行为。
3、金融资产投资公司的最低注册资本为100亿元人民币或等值自由兑换货币。
4、金融资产投资公司全年主营业务占比或者主营业务收入占比原则上不应低于总业务或者总收入的50%。
5、金融资产投资公司自营资金可以进行交叉实施债转股,募集资金则应当主要用于交叉实施债转股。
6、金融资产投资公司收购银行债权不得接受债权出让方银行及其关联机构出具的本金保障和固定收益承诺,不得实施利益输送,不得协助银行掩盖风险和规避监管要求,不得由该债权出让方银行使用资本金、自营资金、理财资金或其他表外资金提供任何形式的直接或间接融资,不得由该债权出让方银行以任何方式承担显性或者隐性回购义务。
7、金融资产投资公司对企业进行股权投资,股权投资资金用于偿还企业银行债权的,不得由该债权人银行使用资本金、自营资金、理财资金或其他表外资金提供任何形式的直接或间接融资。
8、《金融资产投资公司管理办法(试行)》已经明确金融资产投资公司资本充足率、杠杆率和财务杠杆率水平参照金融资产管理公司资本管理相关规定执行,具体如下,可以看出比商业银行的监管要求更高。

(二)政策鼓励: 《 2019 年降低企业杠杆率工作要点》
2019年7月28日,发改委联合央行、财政部、银保监会发布《2019年降低企业杠杆率工作要点》,对金融资产投资公司给予了更多的政策鼓励,主要体现在以下几个方面:
1、扩大金融投资公司编制,充实金融资产投资人才队伍,建立符合股权投资特点的绩效评价和薪酬管理体系。
2、出台金融资产投资公司发起设立资管产品备案制度。
3、将市场化债转股资管产品列入保险资金等长期限资金允许投资的白名单。
4、允许在满足一定条件下公募资管产品依法合规参与优质企业债转股。
5、推动符合条件的股份行单独或联合设立金融资产投资公司,鼓励外资依法合规入股金融资产投资公司等债转股实施机构。
6、妥善解决金融资产投资公司等机构持有债转股股权风险权重较高、资本占用较多的问题。

(一)AIC 是政策催生的产物: 源于 2016、成于2017年,时至今日已近两年
虽然和全国性AMC、地方性AMC成立的背景均一致,即均是为了解决不良资产和杠杆率较高的问题,但金融资产投资公司明显更具有承接性。2016年10月10日在供给侧改革的大背景下国务院印发了一纸文件(《关于市场化银行债权转股权的指导意见》,正式拉开了中国新一轮债转股的大幕,“债转股实施机构”这一名词正式写入市场。
在2017年国有五大行相继设立金融资产投资公司后,2018年2月份的国务院常务会议进一步明确,保险机构也可以新设债转股实施机构,而资管新规也正式将金融资产投资公司纳入资产管理产品的发行主体中。至此,金融资产投资公司开始真正迈入发展的大潮中。
2018年6月29日,银保监会发布2018年第4号令明确了金融资产投资公司的业务范围、准入门槛、监管要求等相关细则,其历史地位堪比金融资产管理公司的新一类市场主体开始迈入“规范化发展”道路。特别是,2019年5月22日的国务院常务会议进一步放松金融资产投资公司在资本占用、发起资管产品、引入战略投资者等方面的政策约束,为金融资产投资公司的再次发展插上了翅膀。2019年7月29日《2019年降低企业杠杆率工作要点》进一步提升了AIC的战略地位。

(二)满打满算8 家: 5家已成立、3家拟成立
目前国内共有5家金融资产投资公司已成立,不仅均成立于2017年,且其母公司均为国有大行,注册资本合计达到540亿元。此外,除国有五大行外,股份行中的平安银行与兴业银行也相继宣布要成立金融资产投资公司,其中平安银行为合资、兴业银行为全资资,需要说明得是兴业银行旗下已拥有1家兴业资产管理。
除全国性银行外,地方性银行中的广州农商行也发布公告称将出资50亿元(持股比例不低于35%)合资设立金融资产投资公司,这也是目前为止地方性银行中唯一宣布要成立金融资产投资公司的银行。因此,我国目前金融资产投资公司已成立5家,另有3家拟成立,即合计8家左右。
(三)规模飞速扩张: 2018 年扩张步伐惊人、资产负债率快速提升至50%以上
仅以5家已成立的金融资产投资公司为例,由于均成立于2017年底,这意味着2018年是它们第一个完整经营的年份。
不过当我们分析2018年整体数据时会发现,各家金融资产投资公司规模均飞速扩张,工银金融资产投资、建信金融资产投资、农银金融资产投资和交银金融资产投资的总资产规模分别扩张至430.25亿元、327.60亿元、334.50亿元和203.70亿元,资产负债率也由2017年底的0附近快速升至50%以上,并且创造了不菲的盈利水平。
这意味着在2018年期间,这些金融资产投资公司通过发行债券、同业借款、央行定向降准等路径,大幅收购债权,以做大规模,使得在一年的时间里资产负债率快速提升至较高的水平,这也是之前金融资产管理公司最初扩张时所采取的路径,即通过大量举债、大幅收购债权,以做大规模。这里面最为激进的当数工银金融资产投资、农银金融资产等,其资产负债率已接近70%。

(一)资产端: 债转股落地情况
债转股是金融资产投资公司最主要的业务(上述业务收入占其全部收入的比例不得低于50%),而债转股的步骤则是由金融资产投资公司先行收购银行对企业的债权,并进一步将企业债权转化为对企业的股权,因此我们可以通过金融资产投资公司的对外投资来分析它们的债转股落地情况。
经过整理发现,农银金融资产投资目前覆盖40个项目、工银金融资产投资覆盖25个项目、中银金融资产投资覆盖18个项目、建信金融资产投资覆盖16个项目以及交银金融资产投资覆盖15个项目等等。由于债转股项目需要私募股权投资基金的参与,同时5家金融资产投资公司均进一步在中基协登记了其私募股权投资基金,如工商银行的工银资本管理、农业银行的农银资本管理、中国银行的中银资产基金管理、交通银行的交银资本管理等等。
(二)负债端: 对外融资基本情况
金融资产投资公司的融资方式可以包括发行金融债,同业拆借与回购等等,还可以通过设立私募资管产品来针对具体项目。目前5家金融资产投资公司中仅有工商银行披露了对外融资的基本情况(不包括股本)。
工银金融资产投资成立以来,共发行两只债券,分别为19工银投资债01(10亿元、5年、票面利率为3.70%)和19工银投资债02(90亿元、3年、票面利率为3.60%),合计发债规模达到100亿元。除此之外,工银金融资产投资的融资方式还包括租赁融资、应收账款融资、银行借款、股权质押融资等等,2018年工银金融资产投资的非债券债务规模合计达到200多亿元。
很显然,金融资产投资公司的融资路径较为丰富,也为其扩大规模奠定了基础,特别是在当前市场利率处于低位的环境下,金融资产投资公司的负债扩张之路仍将持续。

(一)AIC 的目的是置换实体经济债务
近期中国经济金融的一系列数据着实令人担忧,实体经济很缺钱,但没有扩大生产、进行投资的动力,所以即便拿到资金是否会进行投资生产也是一个未知数。而金融机构有钱,但受限于各类指标及收益要求,有钱放不出去。
基于此,监管部门出台金融资产投资公司的管理办法,让全国性银行有钱去设立一个金融资产投资公司,去置换实体经济的债务,这样不仅降低了实体经济的债务,也相当于给了实体经济一笔股权资金,让金融机构与实体经济共存亡,也不会存在传统的抽贷等问题,应该说监管部门的想法其实是蛮好的。由于转股的对象大部分为国企、地方融资平台等,相当于是发放了带有期权性质的可转债,转股之后从全国层面提高了直接融资占比。
(二)资源向国有大行倾斜的特征越来越明显,地方性银行的生存空间进一步被挤压
从这几年的发展趋势来看,金融资源与客户资源向国有大行倾斜的特征愈发明显。截止目前国有大行均已成立理财子公司、海外投行平台,多数国有大行也成立了金融资产管理公司、基金公司、信托公司等等。这意味着国有大行不仅自己可以放贷,还可以通过子公司的形式来吸引金融体系和实体经济的资金做大表内外业务,承接母行的各类债权,相当于自身放贷+全民买单的模式已经形成,这种推动实体经济资金的流动可能是国家的战略导向。
而这意味着地方性银行的生存空间进一步被挤压,在信贷被约束的同时,所形成的各类债权不得不折价出售给国有大行旗下的各类子公司,并不得不将国有大行子公司所发行的各类产品作为资产的主要投向。
(三)AIC 的业务范围有很大想象空间
1、表内可以进行债务融资是最大的政策优势,资产负债率可以达到85%左右
由于金融资产投资公司的最低注册资本为100亿元,因此仅靠注册资本是否无法做大业务规模的。幸运得是,金融资产投资公司可以进行债务融资(即发行金融债、同业借款、银行借款等等),这意味着如果按照金融资产管理公司10%的资本充足率和150%的债转股风险权重来计算的话,理论上金融资产投资公司最大可以收购667亿元的银行债权,并在100亿元注册资本的基础上融资567亿元。如果按照此咱计算方法,则大致可以推算金融资产投资公司的资产负债率最高可以达到85%左右。
85%是什么概念?以商业银行为例,银行的资产负债率大多在93-95%的区间内,这也意味着金融资产投资公司基本上拥有了和商业银行的功能,即再造一个银行,而在市场利率处于低位的背景下,金融资产投资公司的优势将会更加突出。
2、表外可以发行私募资管产品、设立私募股权投资基金,无限做大业务规模
事实上金融资产投资公司不仅可以进行表内债务融资,还可以通过表外业务来做大规模。资管新规中明确金融资产投资公司是资管产品的发行主体,这意味着其可以发行私募资管产品来进行募集资金,收购银行对企业的债权。此外,《金融资产投资公司管理办法(试行)》也明确金融资产投资公司可以设立私募股权投资基金,这意味着其可以通过旗下的私募股权投资基金来介入银行企业债权的收购业务。
因此,从这个角度来看,金融资产投资公司主要有两种路径、三种模式来做大业务,即表内债务融资推动、表外资管产品推动以及子公司推动,可见金融资产投资公司的业务范围具有很大的想象空间。
3、未来1-2年将会2-3家新的金融资产投资公司获批
目前我国仅有5家金融资产投资公司,根据最新的政策导向,我们判断未来1-2年会有2-3家新的金融资产投资公司获批。同时考虑到平安银行与兴业银行已经宣布拟设立,因此这两家银行的金融资产投资公司获批的概率较高,邮储银行也极有可能加入设立金融资产投资公司的队伍中来。
而对于更多的股份行甚至外资金融机构、保险公司,将主要以合资金融资产投资公司为主。
4、公募资管产品参与债转股的约束也会有所放开
之前的规定是仅有私募资管产品才可以参与债转股。但目前私募资管产品规模相对有限,且AIC新设私募股权投资基金尚未成气候。因此为加快债转股进程,我们认为后续公募资管产品参与债转股的政策约束也会有所放开,所谓全民皆可参与债转股。
5、债转股的风险权重很有可能降至100%,而业务规模也可以进一步放大50%
如果参照金融资产管理公司的规定,债转股的风险权重为150%。考虑到《2019年降低企业杠杆率工作要点》已经明确要将在2019年底解决金融资产投资公司风险权重过高的问题,因此我们认为未来债转股风险权重将有可能降至100%左右。一旦这种判断变为现实,则意味着金融资产投资公司的最大债权收购规模可以提升50%。
(四)地方性银行参与AIC 的情况分析: 暂无实力全资设立,但并非不参与
我们认为,就地方性银行而言,其暂无实力设立金融资产投资公司,主要理由如下:
第一,设立金融资产投资公司需要消耗100亿元的核心一级资本,这对大多数银行是难以想像的。
第二,目前地方性银行中虽然广州农商行宣布设立,但并非全资,而是控股35%(消耗其核心一级资本35亿元左右)。
第三,自从2017年底国有五大行宣布设立金融资产投资公司以来,虽然已有三家银行宣布拟设立,但目前仍未获得批复,因此从政策层面来看其窗口是否重新关闭仍存疑问,即便放开对于地方性银行而言也难以有所期待。
那么对于蓬勃发展的债转股业务,地方性银行是否可以无动于衷?事实并非如此。
1、虽然金融资产投资公司仅对全国性银行、外资金融机构放开,但地方性银行不应成为旁观者
政策层面尚没有放开地方性银行设立金融资产投资公司的倾向,目前仅局限于国有大行,外资金融机构与股份行参与设立金融资产投资公司的窗口约束在2019年应该会放开。因此地方性银行如果要参与设立金融资产投资公司,仅有两种路径:
第一,跟随全国性银行设立。
第二,借助外资金融机构进入。
这里需要说明得是,规模约8000亿元左右的广州农商行可以同时宣布成立理财子公司和金融资产投资公司(合资)的决议,意味着即便政策层面有所约束,地方性银行也可以寻求更多的合资机构,避免成为本轮债转股的旁观者。
2、金融资产投资公司正处于黄金发展高潮期,地方性银行有积极参与的必要性
参照中国政策周期的特点,我们认为当前阶段金融资产投资公司的发展环境较好,对银行债权的收购性价比较高且债务融资成本较低,这种优势仍有望延续。特别是现在国内的金融监管政策多有定向性,政策层面对于未覆盖的领域要么维持现状,要么更严,因此如果不抓住监管导向,那么业务空间势必会有所收窄。考虑到金融资产投资公司未来的政策环境会更好,因此未来较长一段时期内的盈利前景仍较为乐观,地方性银行有积极参与的必要性。
特别是,在优质项目比较缺乏的情况下,对金融资产投资公司的资产负债结构及其介入的债权领域,特别是已经或计划实行转股的领域可以给予更多关注,寻找更多业务机会。
3、地方性银行自营资金和理财资金,既可直接参与,亦可通过AIC发行的私募资管产品来参与
目前仅有五家金融资产投资公司,不仅背景深厚,而且资产负债率仍有提升空间,当前阶段可以介入金融资产投资公司的债务融资和表外融资领域,以实现和金融资产投资公司的间接合作,暂无须考虑风险问题。
特别是不仅仅是自营资金可以参与,理财资金参与的政策鼓励力度后续预计会更大,且不仅仅局限于私募资管产品,公募资管产品的参与约束也会慢慢放开,这对于理财业务基础较好的银行是一大利多。
4、地方性银行在不良资产领域可以有更强的议价能力
目前处于不良资产的市场主体已经丰富很多,这意味着银行在出售企业债权时,可以有金融资产投资公司及其私募子公司、金融资产管理公司、地方资产管理公司等四种不同的选择,议价能力有所提升,不会再像之前一样被动。因此,地方性银行后续在出售债权时不仅可以考虑到ABS等路径,也可以考虑AIC、AMC以及地方性AMC等市场主体,以寻求最佳。
发现作者
