
停牌逾3个月后,坚瑞沃能一纸公告对外披露了公司所面临的现状。
据公告,坚瑞沃能已经出现债务逾期的情况,金额为19.98亿元;引入战略投资者的进展并不顺利,大股东正在接洽新的对象;重大资产重组继续推进,并提示五大风险。
同时,坚瑞沃能拟申请大额抵押*款贷**,并为沃特玛的*款贷**提供担保,显示出较高的资金需求。
坚瑞沃能4月2日开市复牌,复牌当日,毫无悬念一字跌停,4月3日,该股继续封死在跌停板。
20亿债务逾期
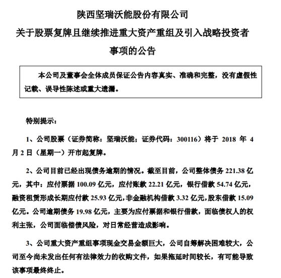
4月1日下午,坚瑞沃公告称,公司已经出现债务逾期的情况。
截至目前,坚瑞沃能整体债务221.38亿元,其中应付票据100.09亿元、应付账款22.21亿元、银行借款54.74亿元、融资租赁形成长期应付款25.93亿元、非金融机构借款3.32亿元、股东借款15.09亿元。坚瑞沃能逾期债务19.98亿元,主要为应付票据和银行借款。

公告一出,市场哗然。
步子迈得太快
而作为坚瑞沃能最主要资产的沃特玛,正是导致上述债务逾期的责任主体。坚瑞沃能子公司沃特玛的副总裁钟孟光表示,2016年以来,沃特玛大幅提高生产规模,“当初是想以走量的方式来降低生产成本和提高市场占有率,结果步子迈得太快、太激进,导致了如今出现资金困难。”
钟孟光表示,19.98亿元的逾期债务中,既有对上游供应商的欠款,也有对银行等金融及非银机构的借款,“公司出现债务逾期,主要是受新能源汽车补贴政策调整影响,导致应收账款的回款变得艰难。”
2016年年底,国家对新能源汽车补贴政策进行调整,新增“非个人购买新能源汽车,运营需满3万公里方可领取补贴”的规定。“政策出台以后,沃特玛不可避免地受到较大影响,回款周期至少延长了一年半以上。”他介绍,一方面,新能源车跑满3万公里差不多就要一年左右时间,加上补贴申请流程与下游整车厂商回款安排等影响,至少又是半年左右,“公司快速扩张之时,未能准确预判政策调整会带来的影响,确实是战略失误。”
正在遭遇“雪上加霜”
而自曝20亿元债务逾期的坚瑞沃能,正在遭遇“雪上加霜”。4月2日晚间又公告13个银行账户被法院冻结。
公告称,公司及子公司沃特玛因债务到期无法偿还借款而产生民事纠纷,公司及其子公司沃特玛名下共13个银行账户被湖北省武汉市中级人民法院冻结。本次被冻结的银行账户包含公司日常经营常用账户,对公司的生产经营及管理造成一定影响。目前公司正在全力筹措资金,尽快偿还公司债务,妥善处理该事项。
网友:至少8个跌停
有网友在股吧表示,补跌3个板,利空至少5板,8板面。

面对连续跌停,有网友表示:完蛋了,韭菜这次割的不剩根了。

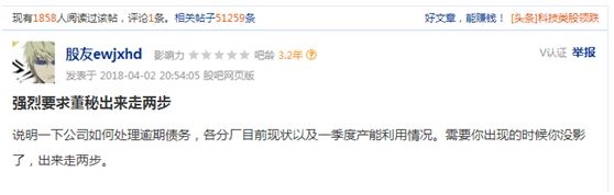
而有网友则表示,强烈要求董秘出来走两步,说明一下公司如何处理逾期债务,各分厂目前现状以及一季度产能利用情况。

而这位网友,运气真有点悖,他表示,“真是背,刚踩完中安消的雷,现在又碰到你。”

股价承压,公司5%以上大股东一致行动人所持股份可能被平仓。
坚瑞沃能4月1日晚间公告,公司大股东李瑶的一致行动人李金林收到国泰君安的《平仓通知函》,因李金林股票质押合约发生违约,并未按要求进行提前购回、偿还负债,国泰君安拟于公司股票复牌后,通过集中竞价交易的方式对李金林在国泰君安质押的2479.72万股进行全部或部分减持。
截至目前,李金林持股2479.72万股,占比1.02%,全部处于质押状态;李瑶持股13.58%,全部处于司法冻结状态。
关注东方财富网微信号【 eastmoneynews 】,每天为您推送权威、专业的财经资讯!欢迎在【应用商店】搜索【东方财富】,*载下**中国财经第一门户手机APP!