目前越来越多的人关注中外合作办学机构,低成本+国际化教育,受到了很多家长的青睐。而近年来中外合作办学项目遍地开花,但学生及家长不得不面临这样的难题:
办学机构正规不正规?
国外文凭是真是假?
入学的门槛究竟多高?
今天波波老师就将上海的中外办学项目进行一个全面盘点。

根据上海市中外合作办学管理信息平台公布,上海共有250个中外合作办学项目。
中外合作办学的机构和项目种类繁多,学生家长不由得挑花了眼。但众多中外合作办学项目中,毕业获得的学历学位证书是否能够通过教育部留学服务中心认证,参加公务员考试还是最值得关注的问题。说白了就是以下5个问题:
最终获得的文凭究竟是真是假,含金量几何?
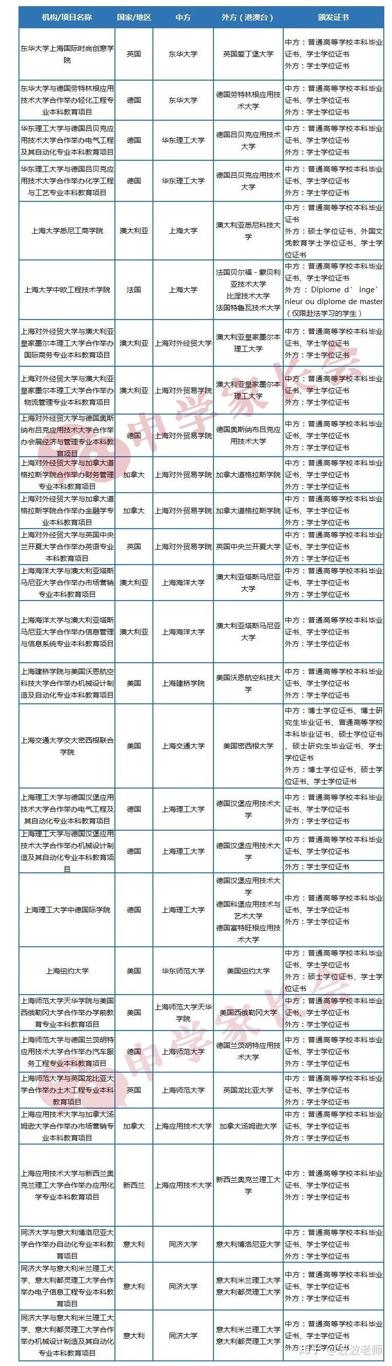
以下是68个能够提供学士学位证书的上海市中外合作办学项目。此类型项目大多纳入国家普通高等教育招生计划,参加全国普通高等学校统一入学考试,并符合相关招生录取规定和要求。个别需要参加自主招生考试,招生标准不低于外方学校在本土招生标准。

教育部批准的中外合作办学自主招生是除全国统一高考外,另一获得全日制本科学历学位的途径。自主招生考试及录取过程受教育部监管,学生在教育部和外方高校同时注册学籍,毕业生授予国外大学学士学位(本科),可获得教育部留学服务中心的认证,具备企事业单位招聘和公务员报考资格。
所有的中外合作办学项目都能拿到中外两份文凭吗?
一般说来中外合作项目的发放学位证书的方式大概有五种:
1.中方发本科毕业证书、学士学位证书,外方一般是发学位证书,没有毕业证书。
2.除了中方高校的毕业证与学位证外,毕业生还会收到国外的认证。但不限于学位证书,也可能是等级证书。
3.外方提供一个写实性证书。写实性证书就类似于你从什么时间开始到什么时间为止,你在什么地方学习,学习什么课程,这等同是一个证明,并不具备学历证明效力。比如上海外国语大学与德国拜罗伊特大学合作举办德语专业本科教育项目,完成4年的学习后可以获得上外提供的普通高等学校本科毕业证书、学士学位证书,但却只能获得德国拜罗伊特大学提供的写实性证书。
4.仅给赴外学习的学生发放学士证书,而在国内学习,仅能拿国内的毕业证书、学士学位证书。比如语言没有达到校方的标准,或者是没有拿到签证之类等情况下,学生出不去还是只能拿到国内的学位证书。比如上海大学中欧工程技术学院的 Diplome d’inge’nieur ou diplome de master 就仅限赴法学习的学生。
5.针对计划外招生或是这个项目自主招生来讲的,毕业生将拿到国外的学位证书,但无法拿到国内的学历证书。比如上海大学悉尼工商学院,毕业后可获得国内普通高等学校本科毕业证书以及澳大利亚悉尼科技大学发放的学士学位证书。
中外合作办学项目教学质量有保障么?
如何衡量中外合作办学项目的教学质量?波波老师在这里提供四个衡量标准供大家参考:
1生源进口
即学生入校标准。一般来讲,学生录取标准比较低,录取学生的水平就会参差不齐,办学质量便很难保障。录取标准高,办学质量才有可能更好。有些需要参加全国普通高等学校统一入学考试,并符合相关招生录取规定和要求。有些则需要参加自主招生考试。后文波波老师罗列了上海985、211高校的合作办学项目,大家稍后可详细了解。
2生源出口
即毕业生走向。学生本科毕业后,继续读研深造的有多少,深造的学校在国内外都属于什么档次;选择就业的学生又有多少,就业形势如何……建议在选择学校时了解清楚此类信息,必要时还应该向相关单位核实有关信息的真伪。
3授课地点与形式
一般说来,中外合作办学的本科教育主要有三种形式,不同的形式学生接受国内外课程课时不同。
2+2模式:即在国内学两年,国外学两年。学生在国内须完成国外大学一、二年级的大部分课程,包括一些专业课程,其余课程在国外大学完成;
3+1模式:即在国内学三年,国外学一年。学生在国内须完成国外大学前三年的大部分课程,最后一年到国外大学完成部分专业课程;
4+0模式:即完全不出国的“本土留学”。所有本科课程全部在国内学习,由外国合作院校提供教材和部分师资,按照外国院校的本科计划授课。
4教学实力
这与合作双方的教学质量密切相关。有相当一部分中外合作办学的外方是所在国家的二流、三流的学校,甚至是野鸡大学。不要只听学校名字就想当然的下结论,务必详细了解中外双方的学校实力。
上海985高校与外方合作项目有哪些?


上海的4所985高校均与外方进行合作办学,其中上海交通大学竟有11个项目之多。参与这些项目的学生不仅能够在211、985工程重点高校深造,而且专业热门,能够享受国家最优质的教育资源。
总的来说:
选择中外合作办学项目,不出国门学习就能获得教育部承认的国际名校本科文凭;
通过深造不仅获得专业知识更具备出色的英语应用和国际交流能力;
与国外留学50%的毕业率相比,经济投入更少,国内管理近100%毕业。
对于不适应高考、同时又不想很早出国留学的学生来说,这也是一个进入高水平大学的机会,希望大家好好把握。