#PS教程# #Photoshop#简单讲解PS的基本知识和工具的使用,适合对PS不太了解的新手学习参考之用。
photoshop是Adobe公司旗下最为出名的图像处理软件之一,集图像扫描、编辑修改、图像制作、广告创意,图像输入与输出于一体的图形图像处理软件,深受广大平面设计人员和电脑美术爱好者的喜爱。
广泛应用于彩色印刷、广告设计、图像处理、网页设计、三维动画以及影像特技制作等诸多领域,成为国际平面设计的重要标准技术。
photoshop功能上分为图像编辑、校色调色、图像合成及特效制作。

Photoshop工具教程
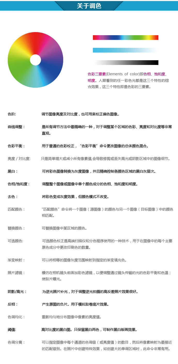
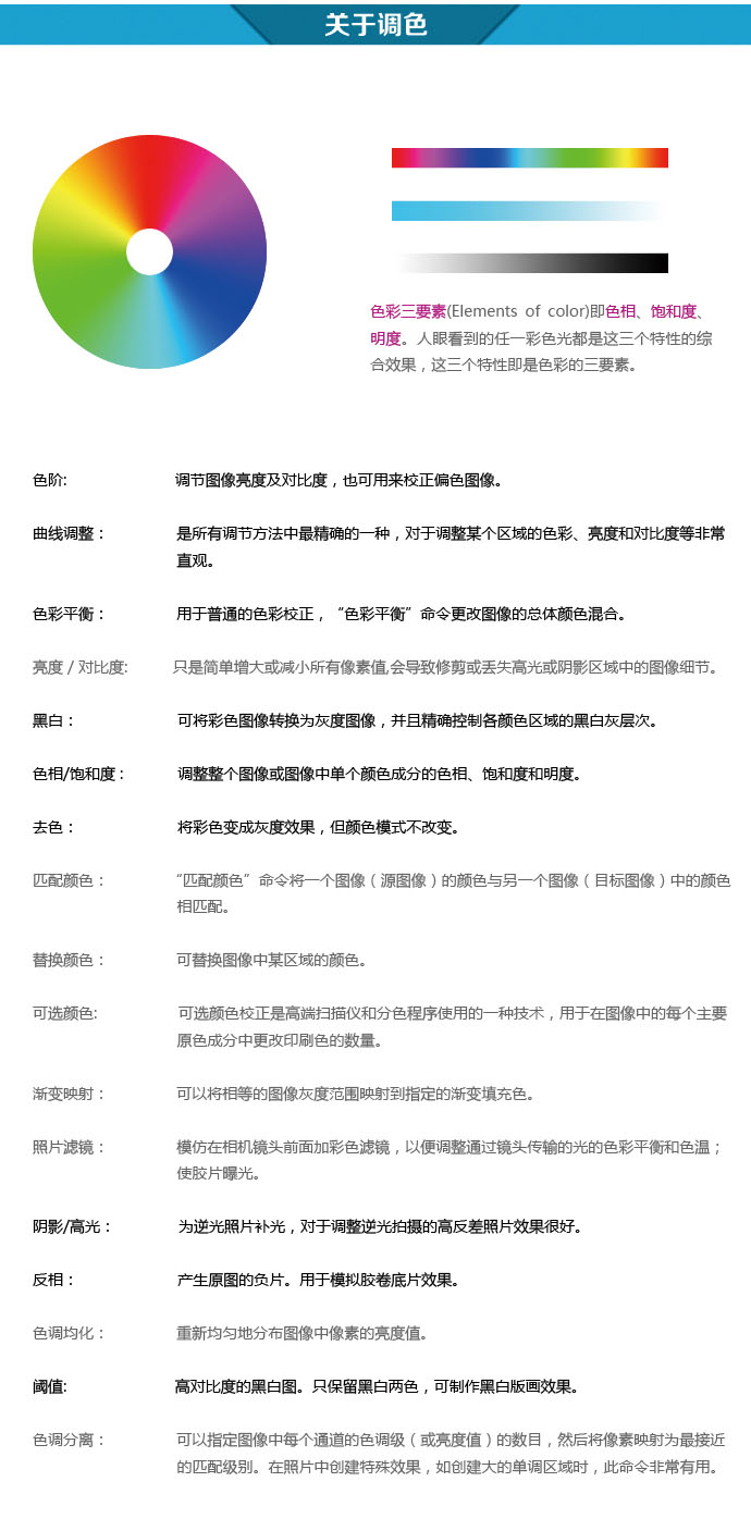
基本概念释义 - 计算机图形主要分为两大类:位图图像和矢量图形。

Photoshop工具教程
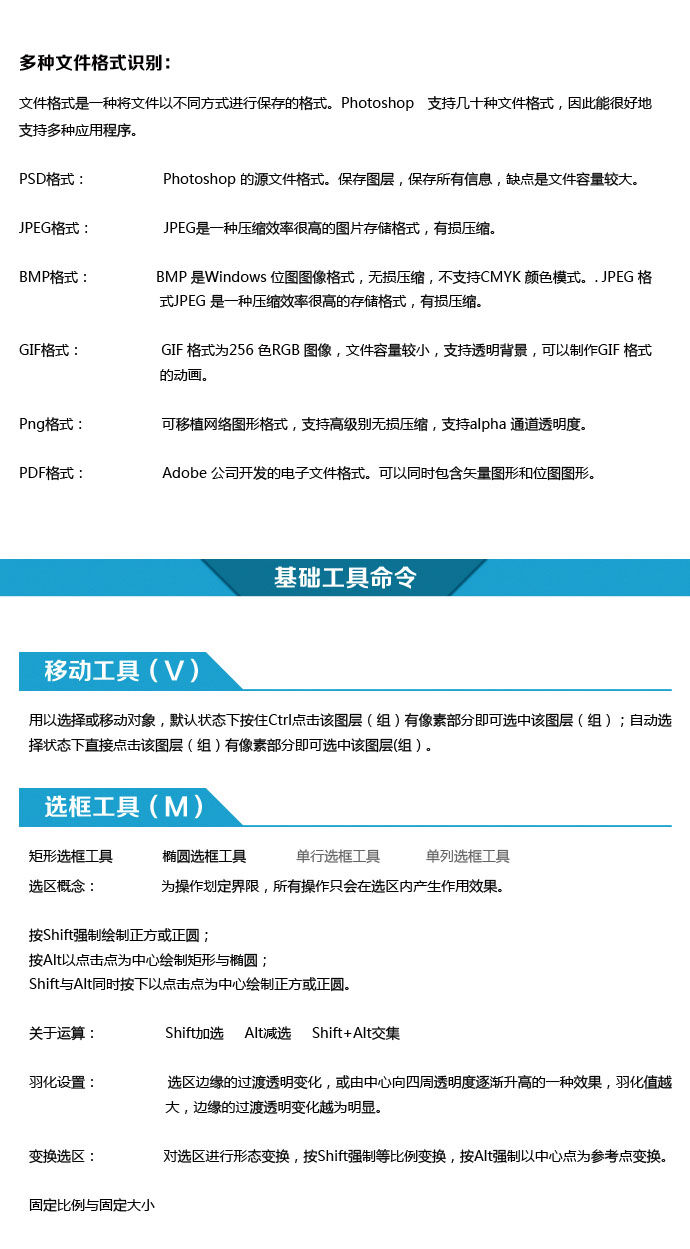
多种文件格式识别
文件格式是一种将文件以不同方式进行保存的格式。photoshop支持几十种文件格式,因此能很好地支持多种应用程序。

Photoshop工具教程

Photoshop工具教程

Photoshop工具教程

Photoshop工具教程

Photoshop工具教程

Photoshop工具教程
以上知识点对于PS新手来说,挺重要的,建议收藏,以备日后学习查阅
提示:如果大家对图文讲解还是不太会,可以“关注我们”查看视频教程。每天都一些实用技巧分享哟!!