在华为,工作效率非常重要,财务岗每天都要面对很多繁琐的事物,所以提高财务岗员工的工作效率就变得尤为重要。华为的财务经理就直接给员工制定了有效的方案。
今天分享的超实用干货是,《华为财务EXCEL内训手册》。131份华为Excel财务表格,内容详细适合自学和内部使用,(文末有惊喜)一、主要产品生产成本分析表

二、丁字账

三、出口合同备案申请表

四、财务分析动态图

五、自动生成财务报表

六、出口退税业务提醒申请

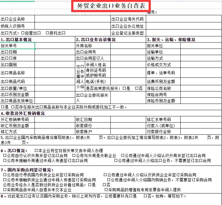
七、外贸企业出口业务自查表

八、合并工作底稿

九、财务部会计人员考核表

包含【主要产品生产成本分析表】【财务报表-上市公司审计基础表】【附表6-应收账款账龄分析表】【财务分析报表】【应收账款账龄分析表】【成本核算格式】【Excel财务账模板超实用】【财务指标补充资料表】等,预览如下