提起饮料品牌,当下最火的或许是元气森林了。靠着零糖减糖的概念,元气森林已经成为最受年轻一代追捧的饮料,股市里甚至一度诞生了“元气森林概念股”。
其实在十几年前,汇源果汁的人气不比现在的元气森林差,“喝汇源果汁,走健康之路”成为伴随一代人长大的广告语。
汇源果汁:曾经风光,如今沦落
汇源果汁最为风光的时候应该是在2007年,当年公司募资24亿港元在香港联交所上市,成为当时港股规模最大的IPO,公司的市值也一度超过300亿元。
汇源果汁当时太火了,是名副其实的国民饮料,这让国际饮料巨头可口可乐都极为眼馋。2008年,可口可乐试图以近180亿的巨资收购汇源果汁, 汇源老板朱新礼为了迎接这笔交易,裁掉了大量的销售团队,这也严重破坏了公司的销售体系。
对于快消品来说,销售体系事关生死存亡。如果可口可乐收购成功了,汇源有了更强势的销售体系,后续发展或许没问题,但可口可乐收购汇源遇到了“反垄断”问题。相关部门认为,可口可乐的这笔收购,将会把它在碳酸饮料行业的支配地位带到果汁行业,不利于果汁行业发展,否决了收购协议。
最终这笔天价收购夭折,而汇源的销售体系也被拆的七零八落,股价暴跌不止。
之后的汇源果汁一路走向下坡路,加上各种失败的投资,公司资金压力愈发严重。
汇源果汁2014年负债超过了63亿,2017年负债超过114亿,2018年因为高负债问题停牌退市,朱新礼也辞职而去。2021年,汇源果汁被港交所摘牌,退出资本市场。
虽然汇源果汁衰败了,但在超市的货架上还是能经常看到,因此也有人愿意出钱对其进行重整。
6月27日晚间,汇源在其微信公众号上表示, 汇源的重整方案已在6月24日获得裁定批准通过, 今年恰逢汇源成立三十周年,汇源将继续扎根北京,辐射全国。
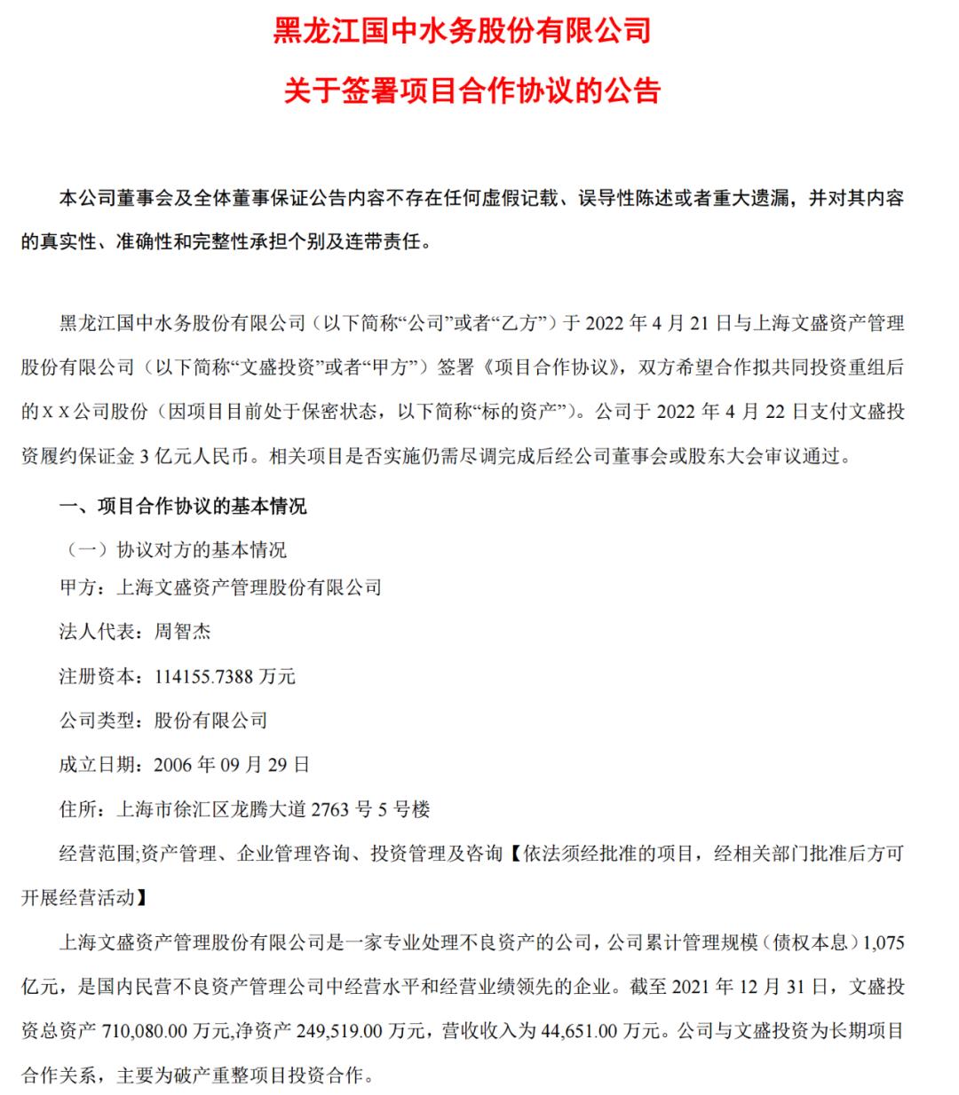
汇源的裁定书中,批准了上海文盛资产管理股份有限公司作为重整投资人,成为汇源控股股东。上海文盛计划出资16亿元重组汇源,在重组后将持有“汇源果汁”核心商标品牌和资产。
16亿投资是这么分配的:90%以上资金用于汇源饮料生产经营的强化升级,小部分资金用于支付汇源饮料的破产费用、偿还小额债权。
汇源的重整审计报告中,汇源母公司资产总额10.93亿元,负债总额124.67亿元,资不抵债金额为113.7亿元。上海文盛在掏出16亿成为控股股东后,有望将汇源的债权清偿率从极低的水平提升至全额清偿。上海文盛还表示,争取3-5年
将汇源送到A股上市。
成为“汇源概念股”,国中水务连续涨停
汇源在找到“大救星”上海文盛之后,已经有了脱困和上市的预期,那么哪家A股公司跟其有关系,股价必然被爆炒。
来自黑龙江的污水处理公司国中水务(600187.SH),因为和上海文盛共同投资汇源,于是股价连续涨停。
6月29日、30日、7月1日,国中水务连续三个涨停板,其中7月1日的是一字涨停板。按照这种强势程度, 后面大概率会继续连续涨停。

早在5月17日,国中水务就发布了一则关于签署项目合作协议的公告。公告里说,公司于2022年4月22日支付上海文盛投资履约保证金3亿人民币,双方拟共同投资重组XX公司股份,至于XX公司,当下是保密状态。

所以前几天汇源的重组方案公布之后,很明显市场把国中水务当成了重组汇源的出资方,于是国中水务的股价也出现两个涨停板。
在两个涨停板之后,国中水务发布公告称,5月17日公告中的“标的资产”就是汇源饮料。
这是超级利好消息,所以7月1日国中水务的股价是一字涨停, 封单高达194万手,封单资金近6亿元。

在连续三个涨停板之后,国中水务市值为51.11亿元,依然是明显的小市值股票。6亿元的封板资金与51亿的市值对比,是极为强悍的。
虽然国中水务在其6月30日发布的《股票交易异常波动公告》中称,本协议仅为双方意向性投资,不保证公司最终能参与此项目,国中水务也不直接持股汇源饮料。 但事实上,市场基本不考虑这句话带来的风险和隐忧。
天价收购0收入公司,国中水务有没有猫腻?
国中水务作为小市值公司,一下拿出3个亿,那么公司本身有那么多钱吗?
我们看下其财务报表。截至去年底,国中水务流动资产为29.81亿元,其中货币资金4.01亿元,以银行存款为主;交易性金融资产为4.43亿元,以银行理财产品为主。

3个亿,相当于国中水务去年账面资金的四分之三了,对公司来说绝对属于巨款。
业绩上,国中水务2021年亏损9055.30万元。其亏损的原因有子公司出水不达标被罚款、维修设备带来业务量减少、工程款结算减少、信用减值损失等。
水务处理是重资产、高投入的行业,而且严重缺乏想象力,因此在资本市场向来不受待见。国中水务股价自2015年见顶之后, 已经连续下跌多年,较高点最多下跌了80%以上。
所以股价低迷了多年的国中水务,在2021年年报里也表示,公司将从传统城市水务建设向新兴农业、科技农业种植或者养殖、绿色品牌健康食品、新兴农业基建环保等行业转型升级。
于是今年3月份,国中水务就筹划了耗资8.56亿元收购其实控人姜照柏旗下上海
鹏欣高科技农业发展有限公司、上海鹏欣农业投资(集团)有限公司100%股权。
这两家叫鹏欣的公司,在2019年-2021年根本没有任何营业收入,并且持续亏损。
就是这种空壳公司,国中水务给出的收购溢价率, 却高达30多倍乃至2.7万倍以上。
这种离奇的收购如果成功,将把国中水务一把掏空,这里面显然问题重重、猫腻重重。于是上交所当时对国中水务发布问询函,要求对收购的合理性、必要性、后续资本投入和相关融资安排、评估过程等问题进行说明。
这一问询,就把国中水务问住了,公司终止了收购事项。
紧接着,国中水务又打上了汇源果汁的主意。至于能不能成功,后面才知道,不过股价显然被炒起来了! 那么国中水务的主要股东们接下来会不会逢高套现呢?我们拭目以待。