
21世纪了,中国女性仍深陷生育焦虑...
作者 | 一条
来源 | 一条(ID:yitiaotv)
点击收听 主播 方听 温情朗读 | 配乐:鸣天
妇产科男医生写的女生呵护指南来自萝卜心理Psyrobot
六层楼,妇产科男医生,曾任职于北京知名三甲医院,是活跃在微博、知乎、豆瓣的科普大V。
五年写下超过100万字答疑解惑,是万千女性的“贴心老棉裤”。
他说,宫寒、排毒、除湿、壮阳是养生界的四座大山,与之相关的很多疗法都是收智商税。
他说,红糖水从临床上来说价值不大,类似的还有燕窝、阿胶。
他还说,女生的胸部16周岁以后就基本停止发育,除非隆胸,很难再有明显变化。

他的微博每个月都能收到上万封私信,很多姑娘明明知道正确的知识,却依然被“我妈说”、“我老公说”裹挟着。
经期不敢吃止疼药,生孩子不被允许打无痛,避孕不用安全套,非要踩“安全期”……
今年7月,他出版了一本《女生呵护指南》,堪称女生的私密宝典,豆瓣评分8.6。
女生从6岁到60岁可能遇到的问题,书里都应有尽有,连男生都“读得津津有味”,可说是“市面上最全面、最有趣、最容易懂的妇科科普读物”。
“不知道该不该看医生时,就翻翻这本书”。
有人抨击他“讨好女性”,他却不以为意:
“有时候会觉得这么显而易见的不公平,总要有人说出来。毕竟,生而为女性,实在是太太太太太难了。”

(以下为六层楼自述)
我叫“六层楼”,粉丝都叫我“老六”,之前是一个妇产科医生,现在是妇产科领域的一个科普作者。

六层楼工作照
刚刚过去的十月里,我的微博收到了超过一万封私信。平均下来每天好几百封,其中有很多奇奇怪怪的求助:
我的足疗师按出我有乳腺增生,我该怎么办?
喝尿真的能强身健体吗?
女孩发生性关系后走路姿势会不一样,真的吗?
喝醋蛋液可以治痔疮吗?
裸睡有利于怀孕吗?
经期流鼻血是经血倒流吗?
听说女性不仅在排卵期排卵,见到喜欢的人也会即兴排卵,是真的吗?
……

找我求助的人其实有规律。
像十月有一个长假,那么七号过去一两周,就会有很多女生问:我例假没来,是不是怀孕了?再过一周,验孕棒的图片就都来了。
现在十一月初,很多人已经开始问人流有没有伤害、宫外孕有多可怕,时间节点就是这样,每个假期循环往复。
刚开始写科普的时候,我给自己起了一个外号叫“没有感情的科普机器”,意思是只分享知识干货,不掺杂感情因素。我会写很多硬核知识,像是“宫颈糜烂”不是病、“蹭一蹭”也会怀孕、宫颈癌完全可以预防等等。
为了让科普直观好懂,我想了很多办法。
用水果做演示,用口红色号来说明经血颜色和健康的关系,用甜甜圈来模拟宫颈的各种状态,用西瓜来模拟人工流产的过程……

用水果演示子宫肌瘤的奥秘

用甜甜圈模拟宫颈状态
▷1◁
一个与妇产科死磕的帅哥
在做科普之前,我是一个男妇产科医生,学习、就业都在北京航母级的综合性三甲医院。我第一次出妇产科门诊的时候,诊室在六楼,所以就给自己取名叫“六层楼”。
我上学的时候,男生选妇产科的并不多。我所在的医院,泌尿外科是全亚洲第一,我们两个寝室一共九个人,七个选了泌尿外科。
我选妇产科其实完全没考虑任何性别、社会因素,单纯就是从学术角度,对复杂精细的手术着迷。

当时是经历了一台卵巢癌复发患者的病灶切除手术。我的导师带着一助和我们几个实习生,从下午四点开始做手术,一直做到凌晨三点多,全程接近12个小时。
我们除了切除腹壁腹膜上的很多肿瘤转移灶,还切除了三段肠子、小半个肝。
除此之外,还补了膀胱、接了一个输尿管,实际上是一个盆腹腔的综合性大手术,汇集了泌尿外科、普外科、肝胆外科等等领域,已经远远超出了妇产科的范畴。半夜下了手术回到休息室,我还在回忆,就觉得太神奇了,我一定要学这个。
从生理结构上来说,女性的生殖系统复杂很多,确实更容易生病。我们上学的时候,男科在泌尿外科的教科书里是很少的一章,妇产科却是单独的一本书。
但是很多女生都缺乏基本的妇科知识,对自己的身体没有认识。比如宫颈癌,一般是40到50岁高发,哪些人高发?一辈子不做体检的,有阴道异常出血,不提、不管、不去检查的。
HPV疫苗
其实现在宫颈癌完全可以预防,有很明确的癌前病变指征。
我接诊过最小的宫颈癌患者19岁,14岁有初次*生活性**。如果她注射过HPV疫苗,或者在有*生活性**之后定期做体检,就不会早早失去生命。
有个病人意外怀孕,还是宫外孕,要切掉一边输卵管。这时候她知道后悔了,说:早知道就用避孕套了,都买了,然后一激动没用。
我说有那么着急吗?她说例假刚来完,觉得肯定没事儿。

她担心把输卵管切掉一侧,受孕几率是不是会下降,我说至少下降50%。
为什么是至少?你单侧发生宫外孕,说明你输卵管本身长得有问题,那么另一侧有问题的概率也很高,所以你第二次还是宫外孕的概率要比第一次高很多。
她说那我怎么办?我说那你说怎么办,还能怎么办?每天都是这种情况。
我开始一边工作一边做科普,全凭一腔热情。有时候是在手术间隙写,一天三台手术,中间就坐在地上写,最后一台手术下来,一篇文章也就写好了。有时候是晚上值夜班的时候抽空写,整夜不睡是常态。
做医生的价值是用单位时间来衡量的,一辈子做一万多台手术,能接触五万到十万个病人,差不多就这个样子。
做科普,我写一篇文章发在微博,阅读量可以过百万,从数量上来说可以帮助到更多人。
▷2◁
21世纪了
中国女性还是深陷生育焦虑
女性缺乏安全感,这是我做科普之后的发现。
最近我收到一条私信,是读者的妈妈不准她摇呼啦圈,理由是对子宫不好。我把它截图发出来之后,留言里大家贡献了很多类似的、妈妈告诉我不要做什么的例子:
女孩子不要吃冷饮、不要穿紧身牛仔裤、不要健身……还有更离谱的:不要吃无花果。种种规训和限制,理由都是:影响生育。
很多女性自己也会用这样的思维方式去考虑问题,熬夜担心影响生育,过地铁安检担心影响生育,怀孕了用护肤品担心影响胎儿。

人普遍存在生存焦虑,女性除了生存焦虑,还存在“生育焦虑”。大家一定觉得21世纪都过去20年了,生男生女这件事已经离我们很遥远了,其实并不是。
我有很多读者都和我求助过生男生女的问题。一个读者第一胎女儿,生完得了产后抑郁还要继续怀孕,原来公婆嫌第一胎是女儿,逼着她追生。
生完第一胎10个月后怀上第二胎,安排她到国外去验性别,验出来是女儿就打掉,是男孩才生。
我在医院的时候,遇到过一个高危产妇,生完孩子自己和孩子都还没脱离危险,老公第一句话问孩子是男孩女孩,一听说是女孩,妻子女儿都不管了,转身就溜了。
我一直追到医院大门外,在出租车上拦住了他。
还有一个患者,第一胎是女儿,剖宫产。第二胎怀了双胞胎,直到36周发现胎死腹中,又经历一次剖宫产。缓了一年多再次怀上,公婆要求检查性别,结果还是女儿。
一开始老公表示和她站在同一阵线,无论男女都生,但他父母到单位去大闹,以死相逼,说:“不会生儿子的,娶回来干嘛?”
老公很快顶不住投降了,留下老婆一个人承受压力。她一度想离婚保住孩子,最后还是决定不离婚、引产。

六层楼与咨询者的对话,图中这位说
“我不可能引产”的女性,最终还是选择了引产
这些都发生在最近几年,甚至是家庭条件、受教育程度都不错的家庭里。她们自己也会说,婆家就是把我当生育机器,但最后还是妥协。
很多人认为女性有子宫,你就必须要生孩子,可它就是一个器官,用不用在我自己。比如我如果今天选择以后只用右眼,永远不用左眼,完全可以闭上再也不用。
子宫这个器官,为什么因为我长了我就必须要用?
我还记得有个产妇已经剖过两个孩子了,还要再生,就为了生儿子,子宫壁就0.4毫米,比纸还要薄,马上就破了,还要坚持多怀一天是一天。
我见过最极致的案例是,一个女主持人,27岁时第一次做产检,发现卵巢粘液性囊腺癌,怀孕四个月开始住院。
所有医生都劝她把孩子拿掉,专心治病,但她认为这是她唯一一次生育的机会。如果听医生的话开始化疗,那么病不一定能治好,也许再也生不了孩子了。所以她硬是坚持到32周把孩子生下来。

那时癌细胞已经广泛转移,肿瘤长满整个腹腔,压迫血管和神经,不敢想象她每天怎么挨过这些疼痛。28岁时她去世了,她的家人哭着说,宁可她没有生孩子,也希望她还活着。
从医生的角度来说,我没有办法干涉她的选择。我们只能告诉她,各种选择的风险是什么,但选择权在患者手上。我们甚至不能说带有倾向化的话,类似于:如果我是你,我不会这么做。
在病房我们也讨论了很长时间,你明知道患者在做一件伤害自己的事情,你能做什么?
我导师当时说,我们医生治的是病,这个病人让我们治,是她给我们的特权。她不想让你治,她在第二天就出院走了。
想想看这个患者如果去其他医院了,其他医生会比我们照顾得更好吗?会比我们的技术更高吗?如果不会,那为什么不让她在这里完成那件事情?是这样的逻辑。
▷3◁
男女不平等
在妇产科表现得最明显
妇产科疾病还有一个特殊性,是它带来的羞耻感。
比如说泌尿外科和妇产科,两个科室病房的氛围都不太一样。
泌尿外科的男病人会比较理直气壮,一边打着电话一边和医生说:“赶快把这结石给我打了,过两天我还得出差。”
但是妇产科里的病人,往往愧疚感比较重,她们会觉得自己得病是不应该的:我怎么能得上这种病,我怎么能给家里添麻烦?
有些经济条件一般的女性,一生病住院,首先考虑的是怕给家里花钱,然后是我孩子没人照顾了。
她会不停地问医生:我的情况复杂吗?怎么还得做手术?不是说来查一查就完了吗?
带着这种大事化小、小事化了的想法,最好少花钱、别做手术,尽快让我回去,因为我还有我的身份,我是个母亲、是个妻子、同时可能还是某某店的摊主,还有很多事情要去做,至于自己,是排在很后面的。

男女的生理结构差异决定了很多事情。比如说同样产生生殖细胞,同样都要同房,从器官角度来讲,一个是侵入性的,一个是被动性的,问题更多地带给谁?
但女性往往更怕去解决这些问题。比如有的女大学生意外怀孕,去了无良小诊所,人流没做成,先把宫颈搞一通,然后背上了“宫颈糜烂”、盆腔积液、支原体感染这些“疾病”的名称。
而这些名称又是被污名化的。一旦被贴上了这个病的标签,完蛋了,她自己先觉得矮人一头,平时一不舒服就老往这地方靠。
对自己的认同也发生了变化:总认为自己很弱,所以不能选择高强度的工作,这不能做那不能做,因为我身体不是很好,所以我担心我将来怀不了孕,我要趁早结婚赶快要个孩子……

俗话说,三十如狼、四十如虎。但是这和我在临床上的感受是不一样的,是违背统计学规律的。那为什么会有这样的说法呢?
原来男性到了30岁之后,性需求以及性能力开始慢慢下滑,这跟本身激素水平、社会环境、工作压力等一系列因素相关。
相比起来,女性的性需求水平从20岁左右可以一直维持到40岁左右,这之间就存在一个落差,男性为了面子,就想出一些*辱侮**女性的说法。
与此类似,还有黑木耳、紫葡萄这些词。最可怕的是还有很多女性以此为标准自我审视,其实完全没有任何必要。

*处私**颜色色卡 ©《女生呵护指南》
男女同房,避孕措施基本都用在女性身上。为什么针对男性的避孕药和避孕措施(比如结扎)很难开展?很大的一个问题就是男性会担心影响自己这方面的能力。
还有一点就是,男性说他吃了,你能知道吃没吃吗?女性吃是真心想吃,男性可不一定。
不避孕的结果,主要是女性承担,但男性吃那个药可能就是为了不用安全套,诉求不一样。有时候他们说老六你说话太直了,我说他们能那么想,你为啥不能那么说对吧?

有一次我在微博上和粉丝互动,让大家聊一聊最值得骄傲的一件事,有两个妈妈的留言相互对照,也特别有趣。一个妈妈说,我生了一个聪明活泼的儿子,另一个妈妈说,我生了一个漂亮懂事的女儿。
我当时想直接转发出来,但又怕刺伤两个妈妈。其实她们的答案里面蕴含着与生俱来的偏见:认为男孩聪明是好,女孩漂亮懂事是好,什么叫懂事?就是能忍就忍,别喊别闹呗。
后来我去查了相关数据,发现从父母在网上搜索“我儿子/女儿聪明吗?”等类似问题的次数来看,儿子比女儿多2.5倍。
同时,父母在“我儿子/女儿笨吗?”等类似问题上也更加担心儿子,也就是说,父母更在意儿子的智力问题。虽然事实上进入重点班的女生比男生要多9%。
与此对应,父母咨询“我女儿胖吗?”、“我女儿丑吗?”的次数远远大于咨询儿子的相关问题,虽然事实上男性超重比例远大于女性。
这种偏见很难被察觉,但影响非常深远,以至于女性自己也不自觉地一代一代传播和延续它。而我要做的,就是把它讲出来。
▷4◁
做了这一行,
我才知道母亲原来患过产后抑郁
我打小就知道我妈妈“得过病”,每次提到这个事是这样的*法讲**。生完我和弟弟之后,她总是情绪不好,需要吃药。
我的记忆里有这样的片段:在很黑的房间里,我把我妈哄到床上帮她脱鞋,说妈你先休息,我跟我弟自己煮方便面吃。
隔段时间我和弟弟就被送到大姨家,因为爸爸要带着妈妈去治病。但具体是什么病,我从来都不知道。
直到学妇产科了解到产后抑郁这件事情,又在临床和网上接触了很多患有产后抑郁症或者有抑郁倾向的产妇,我才猛然察觉到我妈那时的病可能就是产后抑郁。
我的原生家庭是很典型的中国式结构。父亲在外干事业、应酬,家里的事情一概不管,全都抛给太太,太太酸甜苦辣一概不讲,全都一个人隐忍扛着。
生完孩子以后,我妈曾经提出想回娘家住。
她是家里老小,上面哥哥姐姐都很宠她,家里如果只有一个鸡蛋,肯定是给她吃的那种,但是我爸就不允许。她曾经是个有理想的女性,在那个年代,可能囿于厨房与爱,她的理想破灭了。
从小到大,我们从来没有就这件事情有过任何交流。现在有个流行词叫“微笑抑郁”,我妈大概就属于这种。
她在人前是一个开朗的人,又爱读书又爱跟大家分享,我从来不知道她这么多年一直状态不好,没有意识到她经历了这么多。

近几年可能是因为更年期,她情绪又有波动,情况又变得严重起来。去年,她不再把我当做儿子,而是一个专业人士,和我聊起她的情况。
我跟她说要重视,让她到北京来,我带她去安定医院做了量表和检测,得出来的结果是中重度抑郁跟中度焦虑,然后我们就用药。
现在基本上药可以停了,但是因为秋天抑郁症还是很容易反复,我说你还是坚持吃。
她后来和我说,她这么多年都没有体会过每天的精神状态达到9分甚至10分的那种感觉。结婚之前有过,之后就没有了。一直到最近才又有,久违了的感觉。
她也和我说,有一个当妇产科医生的儿子真好。所以她很支持我做妇产科科普这件事,她觉得挺有意义。

六层楼的画
▷5◁
科普尚未成功,未来仍需努力
因为工作太忙,我和妻子现在还没有要孩子。如果生的话,我想要个女儿,这样我就有用武之地了,可以一直陪伴她长大。这当然是一厢情愿,如果真生个儿子,我肯定也不能退货重来。
做妇产科的科普,一开始成就感很高,但是很快就被无力感取代。
以“宫颈糜烂不是病”来举例子,这是我第一篇科普文章的内容。五六年过去了,直到今天,还是能收到大量私信,说某某诊所说我是“宫颈糜烂”要做手术,我要不要做。
我觉得我已经把很多基础问题说得够清楚了,但还是会遇到很多读者和我说:道理我都懂,但是我妈还是不准我吃止疼片,生孩子我老公还是不让我打无痛……

有时候会觉得做科普就像西西弗斯推石头,说了很多遍的事情,还是看不到有什么改变,只能再多说一遍。
后来我也想通了,有30%的受众是具有科学思维的,另外30%是铁了心就相信谣言的,还有剩下40%中间派,摇摆不定,我就为了争取这些中间派而存在。
我们的敌人不是大众,而是那些传播错误信息的人。很多时候,错误信息之所以生命力旺盛,是因为它背后有相关的产业,比如很多小诊所靠忽悠人做“宫颈糜烂”手术挣钱。
只有那些谣言都死掉了,被归档在历史的尘埃里了,我们才可以不用再纠结它,去说新的问题了,否则的话就要一直提。
我的观点有时也会招来非议,但没关系,科学的特点就是它允许打脸。科学就是在不断打脸中前进的,如果我说的不对,你来指正,我一定会更正、道歉。

子宫发育异常图示 ©《女生呵护指南》
我写的这本书叫《女生呵护指南》,呵护不是说男性呵护女性,而是说女性要呵护自己。
有人问我什么年龄段的女性可以看我的书,我认为女性在来月经之前就应该看过,这样她在遇到身体变化的时候才不至于惊慌无措。
最好是家长带孩子一起读,这是一个很好的机会,让父女、母女之间建立共同认知。
知识的半衰期只有五年,也许我书里的内容五年后就不够准确了,但是你通过读书会建立一些逻辑跟方法,这才是最重要的,也是我做科普的终极目的。

做科普五年来,有一些问题几乎天天会被读者问到,我整理了10条大家最关心的问题,我的回答如下:
1. “宫颈糜烂”不是病,不需要治疗。
2. 就算没有*生活性**,也不能避免所有妇科疾病。
3. 每次月经的出血量在5ml到80ml都是正常的,月经周期的波动天数在1周之内都是正常的。
4. 处女也可以用卫生棉条,处女膜并不是封闭的,而是一个像玄关一样的装置,里外相通,通道相对狭窄。
5. “蹭一蹭”有可能怀孕。
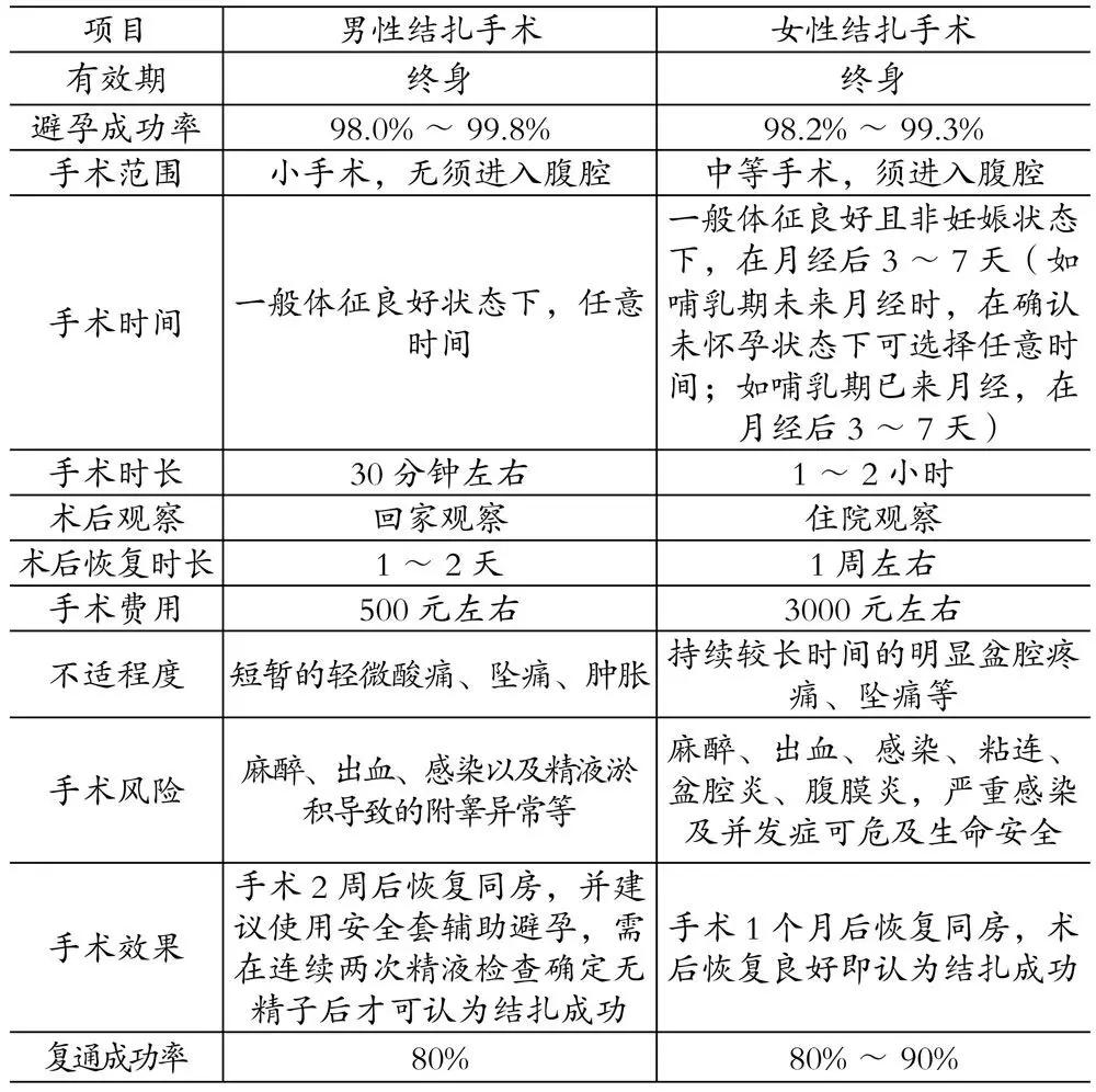
6. 男性结扎比女性结扎更省钱,恢复更快。

男、女结扎手术对比 ©《女生呵护指南》
7. 在医生指导下服用短效避孕药是安全的。
8. 感染HPV不意味着一定会得宫颈癌,仅仅感染HPV,不用治疗。事实上在不治疗的情况下,70%~80%的HPV会在8~24个月内被身体自然清除,实现转阴。
9. HPV疫苗可以打,但它也不是一劳永逸的,打了疫苗也需要定期体检。
10. 月经期间可以洗头、可以吃芒果、可以游泳。坐月子可以洗头洗澡。

除了医疗问题,还总有人拿着微商产品问我是不是智商税,其实很多情况看关键词就能判断,比如有的产品宣称可以做到生男生女、长生不老、永葆青春这些不可能实现的治疗概念。
或者自诩可以根治各种疑难杂症:根治+HPV、宫颈糜烂、不孕不育、乙肝、老年痴呆、酸性体质等(通常好几种一起出现)。
再比如有些产品会以夸张的治疗效率为卖点:三秒变紧、一天变大、三天起效、三个疗程根治等。
如果看到这些「关键词」频繁出现在产品包装和推销人员的话术中,请注意你有可能被骗了,望周知。
- The End -