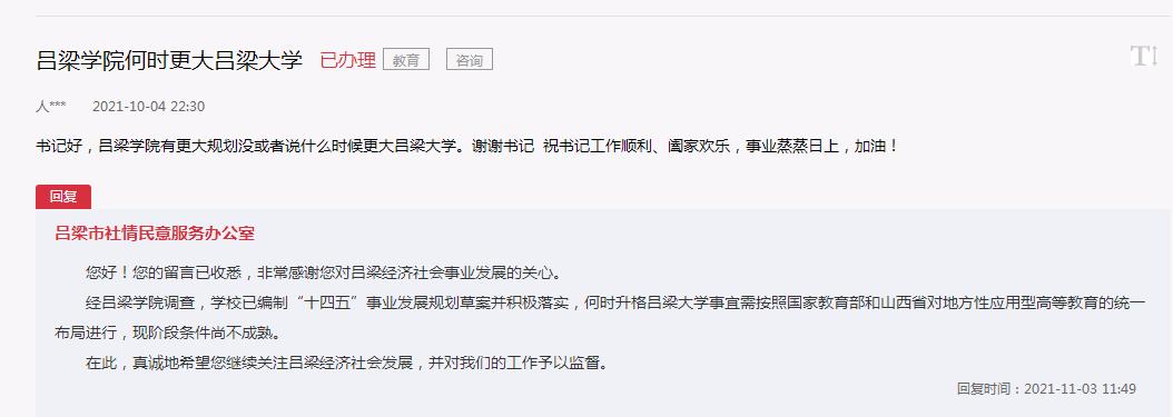
日前,有网友通过人民网领导留言板咨询“吕梁学院何时更名为吕梁大学”,吕梁市社情*意民**服务办公室进行了回复,“ 经吕梁学院调查,学校已编制“十四五”事业发展规划草案并积极落实,何时升格吕梁大学事宜需按照国家教育部和山西省对地方性应用型高等教育的统一布局进行, 现阶段条件尚不成熟。 ”

从这个回复看,根本不是一个国家教育部和山西省对地方性应用型高等教育的统一布局的问题,实则是一个还达不到更大标准的问题。 规划更名大学的和已经上报更名大学的,很多都是低分应用型本科高校,只是更名大学条件更加严格。

第一,吕梁高校数量与人口规模、GDP总量不匹配。吕梁市人口位居山西省第四,为339.84万人;GDP位居山西省第四,为1538亿元。山西省高校82所,其中吕梁市高校两所。在所有市中,只有2所高校的市有忻州(忻州师范学院和忻州职业技术学院)、晋城(山西科技学院和晋城职业技术学院)和吕梁(吕梁学院和吕梁职业技术学院),因此从高校总数看吕梁市的高校数量偏少;全省“大学”层次的高校有10所(不含职业技术大学),分别位于太原7所,晋中1所,临汾(山西师范大学暂时在临汾)1所,大同1所,而晋中、临汾和大同的GDP均低于吕梁,人口仅临汾高于吕梁 。因此,从这个方面看,山西省的高校优质资源聚集在太原,且布局不合理。吕梁市有必要增加高校数量和发展高水平大学。

第二,吕梁学院作为省属高校,位于著名的革命老区,为革命胜利作出了重大贡献。吕梁是全国14个集中连片特困地区之一,是全省贫困人口最多的市。 因此,省、市应该加大对吕梁高等教育的投入和建设,教育主管部门也应该给予一定的政策倾斜支持吕梁高等教育发展。 在《吕梁市十四五规划纲要》中,提出“支持吕梁学院建设省级优势特色学科,开设硕士学位授权点,建成高水平的地方性应用大学。”,而硕士授权是升格大学的必要条件, 因此吕梁学院更名为大学任重而道远,甚至在某些方面连1所合格的本科院校的条件都没有达到,更别说升格为大学了。
一,办学规模。在校生人数20045人,其中本科在校生19451人。
二,师资力量。专任教师1043人,外聘教师242人。具有硕士、博士学位的教师782名,占专任教师总数的74.98%;具有高级职称教师243名,占专任教师总数的23.30%。

三,学科与专业。43个本科专业(不含未招生的工业设计专业),3个专业方向,涵盖了文学、历史学、法学、教育学、理学、工学、农学、管理学、艺术学等九大学科门类。其中,工学专业20个,约占总数的46.51%;理学专业7个,约占总数的16.28%;管理学专业5个,占总数的11.63%。
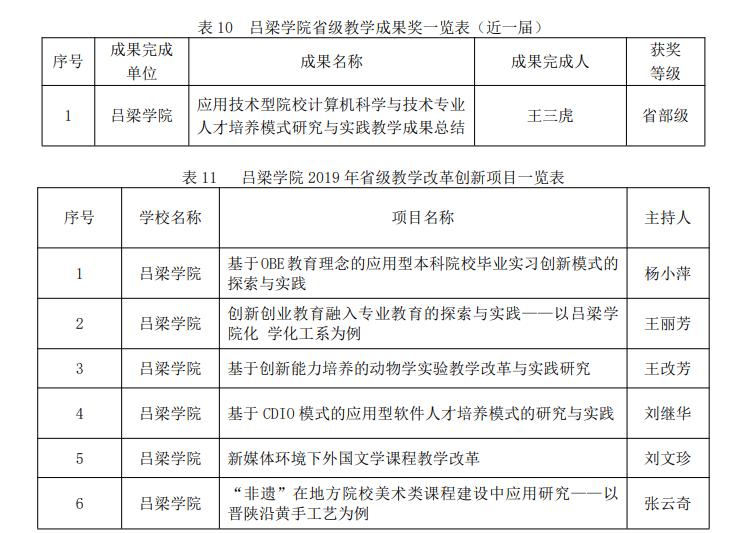
四,教学与科研。2019年评选出6项校级教学成果奖,有1项获得省级教学成果奖。关于科研,没有查到过多的介绍。

五,基础设施。学校占地面积111.06万平方米,生均55.41平方米;建筑面积66.53万平方米,生均33.19平方米;教学行政用房面积29.72万平方米、生均14.83平方米;学生宿舍面积18.72万平方米、生均9.34平方米;实验室及实习场所面积118951.58平方米,生均5.93平方米。教学科研仪器设备总值共1.984亿元,生均0.99万元。图书馆拥有纸质图书123.58万册,当年新增87118册,生均纸质图书61.65册。

从以上信息看,吕梁学院部分指标“学院”的标准都还没有达到,如副高职称专任教师比例(标准不低于30%),教学行政用房面积、生均图书册数,等等,还有一些达标的指标也刚好达到。根据预测,吕梁学院更名大学保守估计得2040年后了,而且还要发展很顺利的情况下。对于该校来说,经费较少,区位优势不足,人才吸引力不够,专业特色不强,社会服务水平不高等原因是制约学校发展的主要因素。