前段时间蜗牛矿难,一大批蜗牛星际流出,跟风买了一台B款单网的主机(坛友的C款拆机图),我的那个主板单网卡,4个SATA3.0,1个SATA2.0,1个MSATA,没有pcie接口,当时买来是打算外接多网卡做软路由跟NAS的,经过多方了解,大概知道这个主板还能飞出pcie接口,那就直接对它操刀
下面先来看下主板的全貌

网卡跟MSATA部分

有一个I211网卡没有焊上去


拆开散热片有一个88SE9215 SATA扩展芯片没装

经过了解,网卡i211芯片跟88SE9215芯片都是走pcie协议的,可以通过这两个芯片飞出pcie接口(没有pcie口而且不在意外观可以直接焊接在扩展的设备上面,例如有线千兆网卡)
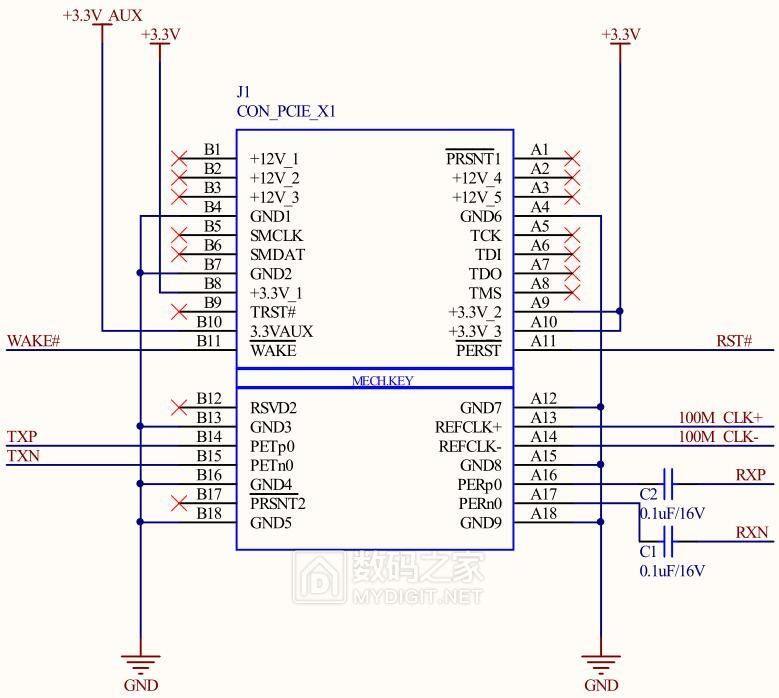
标准PCIEx1针脚定义

下面是minicpcie

经过查图纸得知网卡I211 pcie总线脚定义,根据网卡定义把线飞到pcie x1口上面即可

这里我是直接把Msata改成minipcie,msata飞线出来改成普通的sata口
改好的样子,后面用热熔胶固定,外观有点.......

网卡口搞定了,下面继续搞88SE9215扩展芯片
继续查图纸,找到相对应的针脚位置,继续吧对应的针脚飞到pcie口上面就可以了

经过测试发现相通,考虑把线飞下去

经过测试发现在SATA3-4的位置放pcie不错而且有12v在附近

利用空余sata走线飞出pcie

飞好的样子

最后上热熔胶固定

pcie上的3.3v从ATX座上面飞过来

后面来个完整图

注意:飞线尽可能等长,不等长有可能不稳定
想要参与交流可以点击文章底部的“了解更多”进入帖子
谢谢观看!浏览更多精彩内容请登录数码之家网站
技术交流请联系原作者
作者:星s银
本文来源:数码之家