来源:津工E家
特别提示:凡本号注明“来源”或“转自”的作品均转载自媒体,版权归原作者及原出处所有。所分享内容为作者个人观点,仅供读者学习参考,不代表本号观点。

静海区事业单位
红桥区卫生健康系统
红桥区教育系统
天津市园林学校
天津市电子信息技师学院
这些天津的事业单位
纷纷送出好岗位
静海区事业单位
为满足静海区部分事业单位用人需求,根据国家和天津市事业单位公开招聘有关规定,决定面向符合岗位要求的全日制普通高等院校应届毕业生和社会人员公开招聘153名事业单位工作人员,具体岗位及需求如下:


点击可查看大图
一、招聘条件
(一)报考人员应当具备以下基本条件:
1.具有中华人民共和国国籍;
2.遵守中华人民共和国宪法和法律,具有良好的品行;
3.具有岗位所需要的专业和技能;
4.符合招聘岗位年龄要求,报考年龄计算的截止日期为报名工作第一日,即2019年6月26日;
5.具有全日制普通高等院校大学本科及以上学历,学士及以上学位(截止到2019年8月31日之前须取得相关学历学位证书,否则取消聘用资格);
6.具有正常履行岗位职责的身体条件和心理素质;
7.具备报考岗位所需要的其他资格条件;
8.符合回避制度的有关规定。
(二)凡有下列情况之一者,不得报考:
1.受过刑事处罚或曾被开除公职的;
2.受过*党**内警告或行政记过以上处分的;
3.正在接受立案审查的;
4.在公务员招考和事业单位公开招聘中被认定有作弊行为,在禁考期限内的;
5.公务员和事业单位工作人员被辞退未满5年的;
6.在读的非应届毕业生;
7.现役军人;
8.聘用后即构成回避关系的;
9.法律规定不得聘用的其他情形人员。
二、招聘办法
本次招聘面向社会公开招聘,采取笔试、面试相结合的方式进行,具体程序如下:
(一)发布招聘公告
2019年6月17日9:00,在天津市人才服务中心网、静海人才信息网发布招聘信息。
天津市人才服务中心网:
http://www.tjtalents.com.cn
静海人才信息网:http://www.tjjhrc.com
(二)报名、资格审查和缴费
本次招聘报名、资格审查和缴费均在天津市人才服务中心网上进行。
网址:http://www.tjtalents.com.cn
报名时间:2019年6月26日9:00至6月30日17:00。
审查时间:2019年6月26日9:00至7月1日17:00。
笔试缴费时间:2019年6月26日9:00至7月2日17:00。
本次招聘,报考人员只能选择一个岗位进行报名。报考人员提交的报考申请材料应当真实、准确。对提供虚假报考申请材料的,以及伪造、涂改有关证件、材料、信息,骗取考试资格的,将按照有关规定予以处理,后果由报考人员自负。
招聘单位负责对报考人员提交的报名表进行审查。报考人员可在提交报名申请48小时内查询资格审查结果,通过审查的报考人员须在规定时间内缴费确认。待审查和通过审查后均不可改报其他职位。报名时间截止后未通过审查的,不能再次提交报名申请或改报其他职位。
岗位的实际报名人数(通过资格审查并缴费人数)与招聘计划数之比原则上不低于3:1。达不到此比例要求的,适当减少该岗位的招聘计划数。报考岗位不能开考,且已经通过资格审查完成缴费的人员,可在规定的时间内改报其他岗位。
改报时间:2019年7月4日9:00至16:00。
笔试考务费每人90元。根据国家和我市的有关政策,对享受国家最低生活保障金的城镇家庭和农村绝对贫困家庭的报考人员,减*考免**务费用。享受国家最低生活保障金的城镇家庭的报考人员,凭其本人身份证、家庭所在地的区县民政部门出具的享受最低生活保障的证明、低保证和户口本;农村绝对贫困家庭的报考人员,凭其本人身份证、家庭所在地的区县扶贫办(部门)出具的特困证明和特困家庭基本情况档案卡,经审核确认后,在缴费期间内办理减*考免**务费用手续。
办理地点:中国北方人才市场307室(天津市河西区友谊北路29号)。
办理时间:2019年6月27日至7月2日
上午:9:00至11:00
下午:14:00至16:00
(三)考试
考试包括笔试和面试。
1.笔试
笔试采取闭卷形式,内容为《职业能力测验》和《综合知识》两科,满分各为100分。其中《综合知识》分《综合知识(文字综合类)》试卷和《综合知识(财会类)》试卷。
笔试时间:2019年7月13日
上午:9:00至11:00职业能力测验
下午:14:00至16:00综合知识
【笔试资料】2019年事业单位考试笔试复习资料[公共基础知识]
【笔试资料】2019年事业单位考试笔试复习资料[职业能力测验]
考试大纲*载下**的地址:
http://d.shiyebian.net/shiyebian/d/2019/20190617/2019%E5%B9%B4%E5%BA%A6%E5%A4%A9%E6%B4%A5%E5%B8%82%E9%9D%99%E6%B5%B7%E5%8C%BA%E9%83%A8%E5%88%86%E4%BA%8B%E4%B8%9A%E5%8D%95%E4%BD%8D%E5%85%AC%E5%BC%80%E6%8B%9B%E8%81%98%E8%80%83%E8%AF%95%E5%A4%A7%E7%BA%B2x.doc
笔试准考证在报名网址*载下**。
*载下**时间:2019年7月10日9:00至7月12日17:00。
报考人员应按笔试准考证确定的时间和地点参加笔试。参加笔试时,必须携带笔试准考证和身份证(二代),缺少任一证件者不得参加笔试。
在笔试过程中,报考人员缺少任一科目考试的,视为自动放弃进入下一环节资格。
2019年7月23日9:00,报考人员可到本人所报考单位或登录报名网址查询笔试成绩及相关信息。
2.资格复审
笔试结束后,按笔试成绩由高分到低分排序,根据各岗位招聘计划数与参加面试人员1:3的比例,确定各岗位进入面试的人员名单。招聘岗位进入面试的人数达不到1:3比例时,按照该岗位进入面试的实际人数进行面试。
面试前,进入面试的人员须携带网上*载下**打印的报名表、身份证、户口本和报考岗位要求的有关证明、证件(毕业证、学位证、教师资格证、所在单位同意报考证明、应届毕业生学校开具的就业推荐表等)材料,到招聘单位进行资格复审(资格复审具体时间和地点另行通知)。
资格复审不合格者,取消面试资格。未按照规定时间、地点参加资格复审的,视为自动放弃面试资格。对招聘岗位因报考人员自愿放弃面试资格、资格复审不合格或其他原因造成达不到面试比例要求的,从报考同一岗位人员中,按笔试成绩由高分到低分排序,依次递补。
3.面试
面试采取结构化面谈方式进行。满分为100分,及格线为60分。面试成绩达不到及格线的不予聘用。
面试考务费每人45元,逾期未缴费视作自动放弃面试。根据国家和我市的有关政策,对享受国家最低生活保障金的城镇家庭和农村绝对贫困家庭的报考人员,减*考免**务费用。
面试缴费、面试准考证*载下**打印在报名网站进行。
面试缴费和面试准考证*载下**时间:
2019年7月31日9:00至8月2日17:00。
面试时间:2019年8月3日
进入面试人员应按面试准考证确定的时间和地点参加面试。参加面试时,必须同时携带面试准考证和身份证(二代),缺少任一证件者不得参加面试。面试结束后当场确认成绩。
4.计分
考试总成绩的计算方法:笔试成绩和面试成绩各占50%,
具体为:总成绩=笔试成绩÷2×50%+面试成绩×50%。
其中,笔试成绩为《职业能力测验》和《综合知识》两科成绩(满分各为100分)相加,面试成绩为结构化面谈成绩。
笔试成绩、面试成绩各保留1位小数,总成绩保留2位小数。
面试结束后,总成绩于8月9日公布。报考人员可到本人所报考单位或登录报名网址查询总成绩及相关信息。
(四)体检
面试合格人员按总成绩由高分到低分排序,按岗位招聘人数1:1的比例确定参加体检的人员。若报考人员总成绩出现并列,造成进入体检人数超出岗位录取计划数的情况,按照笔试成绩高者优先的原则确定进入体检人员;如仍出现并列情况,则一同确定为参加体检人员。
体检到指定医院进行,具体时间和地点另行通知。体检的项目、标准,参照国家统一规定的公务员录用体检标准和规程执行。对身体条件有特殊要求的岗位的体检标准,国家有明确规定的,按国家规定执行。体检、复检费用均由应聘人员自负。
非招聘单位原因,未按照时间和地点参加体检、复检或鉴定的报考人员,视为自动放弃。体检不合格人员取消聘用资格。
因考生体检不合格或自愿放弃体检等原因出现的岗位空缺,招聘单位可根据实际需要,从原岗位面试合格人员中按照总成绩由高分到低分依次递补。当递补人员总成绩并列时,按照笔试成绩高者优先的原则确定递补人员。
(五)考察
由用人单位按照德才兼备、以德为先的原则,根据拟聘用的岗位要求,采取查阅档案、个别谈话、召开座谈会等形式,全面考察被考察对象的思想政治表现、道德品质、遵纪守法、自律意识、能力素质、工作学习表现及需要回避等情况,并对其资格条件进行复核。考察应做到全面、客观、公正。
(六)原件审核
招聘单位对拟聘用人员进行资格原件审核。对经审核不符合招聘岗位条件的,取消其聘用资格;对存有弄虚作假行为的,在取消其聘用资格的同时,3年内不得参加静海区事业单位工作人员公开招聘。由此造成的招聘岗位空额,招聘单位可根据实际需要,从原岗位面试合格人员中按考试总成绩由高分到低分依次递补。当递补人员总成绩并列时,按照笔试成绩高者优先的原则确定递补人员。
(七)公示
按照规定的程序和标准,根据考生考试成绩、体检结果和考察情况,研究确定拟聘用人员。对拟聘用的人员,在天津市人才服务中心网、静海人才信息网公示,公示内容包括拟聘用人员姓名、性别、出生年月、学历学位、所学专业、报名序号、毕业院校或原工作单位、拟聘岗位。同时,公布监督举报电话,接受社会监督,公示期为7个工作日。
(八)聘用
公示期满后,对没有反映问题或有反映问题但不影响聘用的,办理聘用手续,与用人单位签订《聘用合同》(含试用期);对反映有影响聘用的问题并查有实据的,取消聘用资格;对反映的问题一时难以查实的,暂缓办理聘用手续,待查清后再决定是否聘用。
三、纪律与监督
本次招聘工作,自觉接受社会和群众的监督,保证招聘工作的公开、公平、公正。从事招聘工作的人员凡与报考人员存在需要回避关系的,要实行公务回避。对违反招聘工作纪律和规定的相关人员,按有关规定予以处理。
报考人员要树立诚信考试光荣,违纪舞弊可耻的理念。在事业单位公开招聘考试过程中,报考人员有《事业单位公开招聘违纪违规行为处理规定》(人社部35号令)所列行为的,视具体情形给予相应处理。
监督电话:022-68615199
四、其他说明
事业单位公开招聘考试不指定辅导用书,不举办也不委托任何机构举办辅导培训班。社会上以任何名义举办的辅导班、辅导网站或发行的出版物、上网卡等,均与本次考试无关,敬请广大报考人员提高警惕。
招聘岗位咨询电话:《天津市静海区2019年度部分事业单位公开招聘工作人员计划》中招聘部门电话。
咨询时间:上午8:30—11:30;下午14:00—17:00
网站咨询电话:022-28013603、28013570
红桥区卫生健康系统
为满足红桥区卫生健康系统事业单位补充工作人员的需要,现面向符合岗位要求的全日制普通高等院校2019届毕业生(须能经人事或教育部门办理就业派遣手续)和具有天津市户籍的社会人员(须在报名日期前具备),招聘工作人员68人,具体岗位及需求如下:


点击可查看大图
一、报考人员应具备以下条件:
1、具有中华人民共和国国籍;
2、遵守宪法和法律,具有良好的品行;
3、具有适应岗位要求的身体条件,能正常履职;
4、热爱卫生健康事业,严格遵守职业道德规范;
5、具有扎实的本专业理论知识和临床实习经验,就业观念端正,服从分配;
6、所学专业须与报考岗位所需专业一致;
7、具有岗位所需的执业资格条件;
8、具有国家承认的符合岗位要求的学历、学位;
9、具备招聘岗位所规定的年龄条件,报考年龄计算的截止日期为报名工作第一日,即:2019年6月26日。例如:“30周岁以下”是指1988年6月26日及以后出生;“35周岁以下”是指1983年6月26日及以后出生。
10、持有香港、澳门、台湾和国外院校毕业证书的人员,需出具教育部门的学历认证;
11、符合回避的有关规定;
12、符合天津市人才引进相关政策;
13、各招聘岗位所需的具体资格条件详见《天津市红桥区卫生健康系统事业单位2019年公开招聘工作人员计划》。
(三)凡有下列情形之一者,不得报考:
1、受过刑事处罚或正在接受立案审查的;
2、尚未解除*党**纪、政纪处分的;
3、被开除公职的;
4、在读的非应届毕业生;
5、现役军人;
6、在公务员招考和事业单位公开招聘中被认定有作弊行为,在禁考期限内的;
7、公务员和事业单位工作人员被辞退未满5年的;
8、法律法规规定不得招聘到事业单位的其他情形。
二、招聘信息发布
根据招聘方案,统一制定招聘公告,于2019年6月17日至2019年6月25日在天津卫生人才网、红桥政务网发布。
三、报名、资格审查与缴费
本次招聘工作由红桥区卫生健康委员会统一组织实施。考生可以通过下列网站查询招聘公告:
天津卫生人才网:http://www.tjwsrc.com
红桥政务网:http://www.tjhq.gov.cn
(一)报名程序
本次考试报名、资格审查与缴费均在天津卫生人才网进行。
网址:http://www.tjwsrc.com。
报名时间:2019年6月26日9:00至2019年6月30日17:00。
笔试缴费时间:2019年6月26日9:00至2019年6月30日24:00。
报名期间,通过资格审查者不能再报考其他岗位,报名缴费人数不足3人的岗位不能开考,取消该岗位的招聘计划。报考未能开考岗位并已缴费的人员可在规定时间内改报其他岗位。每个岗位的实际报名缴费人数与招聘计划数之比原则上不能低于3:1,达不到这一比例的,相应调整该岗位的招聘计划数。
改报时间:2019年7月1日14:00至16:30。
(二)资格审查与缴费
红桥区卫生健康委员会根据公布的资格条件对报考人员进行网上资格审查。报考人员可在提交报名申请24小时内查询资格审查结果,通过审查的报考人员在规定时间内缴费确认。
报考人员提交的报考申请材料应当真实、有效、准确,提供虚假报考申请材料的,一经查实,即取消报考资格。对伪造、擅自涂改有关证件、材料、信息骗取考试资格的,将按照有关规定处理,后果由报考人员自负。
天津市医学考试中心负责网络报名、资格审查和缴费的技术支持及具体实施工作,保证网络的安全及正常运行。
笔试考务费:45元。
根据国家和我市的有关政策,对享受国家最低生活保障金的城镇家庭和农村绝对贫困家庭的报考人员,减*考免**务费用。享受国家最低生活保障金的城镇家庭的考生,携带本人身份证原件,凭其家庭所在地区县民政部门出具的享受最低生活保障的证明、低保证(复印件)和户口本,农村绝对贫困家庭的报考人员,携带本人身份证原件,凭其家庭所在地区县扶贫办(部门)出具的特困证明和特困家庭基本情况档案卡(复印件),经审核确认后,在缴费期间(2019年6月26日至2019年6月30日,每天9:00—11:00,14:30—16:30)内办理减*考免**务费用手续。办理地点:天津市红桥区卫生健康委员会人事科(天津市红桥区勤俭道202号)。
四、考试和资格复审
(一)笔试
采取闭卷的方式进行,试题由市级专业考试机构统一命制。考试不指定指导用书,不举办也不委托任何机构举办培训班。
1.笔试科目:专技岗(卫生专业):《医学综合知识》;
专技岗(会计专业)、管理岗:《医学职业能力倾向测验》。
2.打印笔试准考证时间:2019年7月11日9:00至2019年7月13日9:00。
3.笔试时间:2019年7月13日
(具体地点及考试时间、要求见笔试准考证)
4.查询笔试成绩时间:2019年7月30日。考生可登陆天津卫生人才网(http://www.tjwsrc.com)查询笔试成绩。
笔试结束后,按笔试成绩由高分到低分排序,根据岗位招聘人数1:3的比例确定进入面试人选名单。进入面试人数达不到规定比例的,按该岗位进入面试的实际人数进行面试。
(二)面试
1.资格复审
进入面试阶段的人选于2019年8月1日8:30至16:00到红桥区卫生健康委员会进行资格复审。资格复审合格者,发放面试准考证;不合格的,取消面试资格;未按照规定的时间、地点参加资格复审的,视为自动放弃面试资格。因取消或放弃面试资格形成的空额,根据实际情况,在报考同一岗位的人员中按照笔试成绩从高分到低分依次递补。
资格复审需提交材料:
⑴网上报名登记表(双面打印);
⑵毕业证书、学位证书原件、复印件,同时提供《教育部学历证书电子注册备案表(有效期三个月)》或国家教育行政部门指定的高等教育学历认证机构出具的《中国高等教育学历认证报告》、中国学位与研究生教育信息网(网址:http://www.cdgdc.edu.cn)或天津市学位中心出具的学位认证报告;
⑶资格、执业、规范化培训合格证书原件、复印件;
⑷户口本、身份证原件、复印件(集体户口提交户口本户主页和本人页的复印件并加盖户籍管理部门公章);
⑸笔试准考证;
⑹在职人员报考需提交所在单位开具的同意报考证明;
⑺口腔医院会计岗位需提交2年以上相关工作经历证明。
以上资料A4纸正反面纵向复印按顺序装订(复印件一式二份留档,原件审阅后退回)。
资格复审地址:红桥区勤俭道202号,红桥区政府大楼七楼红桥区卫生健康委员会。
资格复审合格者,方可进入面试。进入面试人员登陆天津卫生人才网(即报名网址)缴纳面试考务费并打印面试准考证。
面试考务费:45元。
资格复审合格且完成缴费人员须在规定的时间内*载下**面试准考证,逾期系统关闭,无法*载下**。面试缴费时间:2019年8月14日9:00至8月16日24:00
面试准考证*载下**时间:2019年8月15日9:00至8月17日8:00。
2.面试
面试为结构化面谈,面试结束后当场公布面试成绩。报考人员应按照面试准考证上确定的时间和地点参加面试。参加面试时,必须同时携带面试准考证和身份证,缺少任一证件的报考人员不得参加面试。
面试时间:以面试准考证为准。
(三)计分
1.笔试:笔试成绩满分为100分。
2.面试:面试成绩满分为100分,合格线为60分,达不到合格线者不予录用。
3.综合成绩:综合成绩满分为100分,按照笔试、面试成绩各占50%的比例合成总成绩。笔试成绩和面试成绩各保留一位小数,总成绩保留两位小数。
综合成绩于2019年8月26日在天津卫生人才网(http://www.tjwsrc.com)发布。
五、体检、考察
(一)体检
以综合成绩由高分到低分排序,原则上按各岗位招聘人数与进入体检人员之比为1:1的比例,确定参加体检人员的名单。若报考人员综合成绩出现并列,造成进入体检人数超出岗位聘用计划数的情况,按照笔试成绩高者优先的原则确定体检人员。如仍出现并列情况,则一同确定为参加体检人员。
体检的项目、标准,在事业单位公开招聘人员体检标准出台之前,参照国家统一规定的公务员录用体检标准和规程执行。对身体条件有特殊要求的岗位,体检标准国家有明确规定的,按国家规定执行。
非招聘单位原因,未按照规定时间和地点参加体检、复检或鉴定的报考人员,视为自动放弃。因报考人员自动放弃体检或体检不合格等原因产生的岗位空缺,根据需要,在报考同一岗位的人员中按照总成绩从高分到低分依次递补。
(二)考察
考察由红桥区卫生健康委员会组织实施。考察内容包括应聘人员的思想政治表现、道德品质、业务能力、遵纪守法、工作实绩以及需要回避的情况等,并对应聘人员资格条件进行复查。考察应当广泛听取意见,准确把握被考察对象的情况,做到全面、客观、公正,并据实写出考察材料,经考察不宜聘用为事业单位工作人员的,不予聘用。
六、公示
根据考生的笔试、面试、体检、考察结果确定拟聘用人员,并对拟聘用人员在天津卫生人才网、红桥政务网统一进行公示。公示内容包括招聘单位名称、招聘岗位、拟聘用人员姓名、性别、报名序号、毕业院校等情况,公示期为7个工作日。
七、报到和聘用
应聘人员须按照通知统一办理报到手续。对于逾期不办理报到手续的人员,取消聘用资格。
对违反公开招聘纪律的应聘人员,情节严重的取消聘用资格;对违反招聘规定的受聘人员,一经查实,即解除聘用合同,予以清退。
由于上述原因、自愿放弃或其他情形导致的岗位空缺,招聘单位可依据该岗位报考人员考试总成绩由高到低依次递补。
招聘单位法定代表人与受聘人员签订聘用合同,确定人事关系。
报考人员要树立诚信考试光荣、违纪舞弊可耻的理念。在事业单位公开招聘考试过程中,报考人员有违纪违规行为的,参照《公务员录用考试违纪违规行为处理办法(试行)》(人社部发﹝2009﹞126号)处理,并记入本人诚信档案。
咨询电话:022-86516269
监督电话:022-86516265

红桥区教育系统

为满足红桥区教育系统所属事业单位补充工作人员的需要,现面向符合岗位要求的全日制普通高等院校2019届毕业生(须能经人事或教育部门办理就业派遣手续)或全日制普通高等院校毕业具有天津市户籍的社会人员(部分岗位需要在报名前具备教育教学岗位任课经历),招聘红桥区教育局所属事业单位工作人员350人,具体岗位及需求如下:



点击可查看大图
一、报考人员应具备以下条件:
1.具有中华人民共和国国籍;
2.拥护中华人民共和国宪法,遵守各项法律法规,具有良好的品行;
3.热爱教育事业,爱岗敬业,恪守职业道德,具有开拓精神、奉献精神和团队精神;
4.具有岗位所需要的专业或技能;
5.具有适应岗位要求的身体条件,能正常履职;
6.具有相应的从业资格证(教师资格证可于2019年8月底前取得,如不能按时取得教师资格证,将取消其聘用资格);
7.符合回避的有关规定;
8.专科学历须符合天津市人才引进相关政策要求,具有天津市户籍的,户口迁入时间截止到2019年6月17日;
9.持有香港、澳门、台湾和国外院校毕业证书的人员,需出具教育部门的学历认证;
10.具备拟报考岗位所需的其他条件。
下列人员不得报考
1.现役军人;
2.在读的非应届毕业生;
3.在公务员招考和事业单位公开招聘考试中,被认定有考试作弊行为,在禁考期限内的人员;
4.因犯罪受过刑事处罚的人员;
5.曾被开除公职的人员;
6.尚未解除*党**纪政纪处分的人员;
7.正在接受立案审查的人员;
8.公务员和事业单位工作人员被辞退未满5年的;
9.法律规定不得招聘到事业单位的其他情形。
学历及年龄要求
应聘人员具有专科或本科学历,年龄应在25周岁以下(1993年6月26日及以后出生);具有硕士研究生学历,年龄应在30周岁以下(1988年6月26日及以后出生);具有博士研究生学历,年龄应在35周岁以下(1983年6月26日及以后出生)。
二、招聘信息发布
根据招聘方案,统一制定招聘公告,于2019年6月17日至2019年6月25日在天津市人才服务中心网、北方人才网、红桥政务网发布。
三、报名、资格审查与缴费
本次招聘工作由红桥区教育局统一组织实施。招聘公告考生可以通过下列网站查询:
天津市人才服务中心网:
http://www.tjtalents.com.cn
北方人才网:http://www.tjrc.com.cn
红桥政务网:http://www.tjhq.gov.cn
(一)报名程序
本次考试报名、资格审查与缴费均在天津市人才服务中心网上进行,网址为:http://www.tjtalents.com.cn。
报名时间:2019年6月26日9:00至2019年6月30日17:00结束。
审查时间:2019年6月26日9:00至2019年7月1日17:00结束。
缴费时间:2019年6月26日9:00至2019年7月2日17:00结束。
网上报名时,2019年应届毕业生请在备注栏里注明是否能经人事或教育部门办理就业派遣手续;社会人员报考具有教育教学岗位任课经历的,请在备注栏里注明是否具有教育教学岗位任课经历,并在工作简历中体现。
报名期间,通过资格审查者不能再报考其他岗位。报考缴费人数不足3人的岗位不能开考,取消该岗位的招聘计划。报考未能开考岗位并已缴费的人员可在规定时间内改报其他岗位。岗位报考缴费人数与招聘计划数之比低于3:1的,相应调整该岗位的招聘计划数。
改报时间:2019年7月4日9:00至16:00。
(二)资格审查与缴费
报考人员可在提交报名申请48小时内查询资格审查结果,通过审查的报考人员在规定时间内缴费确认。
报名人员所填写提供的个人资料要真实有效,对弄虚作假,填写提供不真实材料者,一经查实,一律取消报名、聘用资格(已参加考试的,考试成绩作废),所产生后果由本人承担。
天津市人才服务中心负责网络报名、资格审查和缴费的技术支持及具体实施工作,保证网络的安全及正常运行。
笔试考务费:45元。
根据国家和我市的有关政策,对享受国家最低生活保障金的城镇家庭和农村绝对贫困家庭的报考人员,减*考免**务费用。享受国家最低生活保障金的城镇家庭的考生,携带本人身份证原件,凭其家庭所在地的区县民政部门出具的享受最低生活保障的证明、低保证(复印件)和户口本,农村绝对贫困家庭的报考人员,携带本人身份证原件,凭其家庭所在地的区县扶贫办(部门)出具的特困证明和特困家庭基本情况档案卡(复印件),经审核确认后,在缴费期间(2019年6月26日至2019年7月2日,每天9:00—11:30,13:30—17:00)内办理减*考免**务费用手续。办理地点:天津市人才服务中心(天津市河西区友谊北路29号)307室。
四、考试和资格复审
(一)笔试
1.笔试科目:教师岗位为教育综合知识,会计、校医、行政管理岗为综合能力测试(职业能力测试+写作)
2.笔试方式:采取闭卷的方式进行。试题由市级专业考试机构统一命制。考试不指定指导用书,不举办也不委托任何机构举办培训班。
3.笔试时间:2019年7月14日
4.笔试准考证*载下**时间:2019年7月11日9:00至7月14日9:30
参加考试时,必须同时携带笔试准考证和身份证,缺少任一证件的报考人员不得参加考试。
报考人员于2019年7月19日登录以下网站查询笔试成绩。
天津市人才服务中心:
http://www.tjtalents.com.cn
北方人才网:http://www.tjrc.com.cn
笔试结束后,按笔试成绩由高分到低分排序,根据各岗位招聘计划数与参加面试人选1:3的比例,确定各岗位进入面试人选名单。招聘岗位进入面试的人数达不到1:3比例时,按照该岗位进入面试的实际人数进行面试。
(二)面试
1.资格复审
面试前,进入面试人员须本人(他人代办,须填写委托书,由代办人持考生有效身份证件原件、考生委托书及经办人有效身份证件原件)于2019年7月20日至21日(上午8:30—11:30下午14:00—17:00)持复审材料到红桥区文昌宫民族小学(红桥区春雨路1号)进行资格复审。资格复审不合格的,取消其面试资格;未按照规定时间、地点参加资格复审的,视为自动放弃面试资格。
因取消或放弃面试资格形成的空额,根据实际情况,在报考同一岗位的人员中按照笔试成绩从高分到低分依次递补。
复审材料:
2019年应届毕业生携带:身份证、户口本、考试报名登记表(双面打印)、毕业生推荐表、英语等级证、学历证、学位证、教师资格证原件及两套复印件,其中学历证、学位证、教师资格证可于2019年8月底前取得,资格复审时提供本人承诺书,如不能按时取得,将取消其入职资格。
社会人员需携带:身份证、户口本、考试报名登记表(双面打印)、学历证、学位证、同意报考证明(现单位加盖公章)、教育教学岗位任课工作经历证明、英语等级证、教师资格证原件及两套复印件。
资格复审合格者,登陆天津市人才服务中心网(即报名网址)缴纳面试考务费并打印面试准考证。
资格复审合格后,方可进入面试。进入面试人员网上缴纳面试考务费45元。资格复审合格且完成缴费人员须在规定的时间内*载下**面试准考证,逾期系统关闭,无法*载下**。
面试缴费时间:2019年7月24日8:30至7月26日17:00
面试准考证*载下**时间:2019年7月24日8:30至7月28日12:00
2.面试
面试时间:以面试准考证为准。
教师岗位面试为学科试讲(含板书设计)。
非教师岗位面试为结构化面谈。
报考人员应按照面试准考证上确定的时间和地点参加面试。参加面试时,必须同时带面试准考证和身份证,缺少任一证件的报考人员不得参加面试。
(三)计分
①笔试:笔试成绩满分为100分。
②面试:面试成绩满分为100分,合格线为60分,达不到合格线者不予录用。
③综合成绩:综合成绩满分为100分,按照笔试、面试成绩各占50%的比例合成总成绩。笔试成绩和面试成绩各保留一位小数,总成绩保留两位小数。
综合成绩于2019年7月31日在天津市人才服务中心网站(www.tjtalents.com.cn)、北方人才网(http://www.tjrc.com.cn)同时发布。
五、体检、考察
(一)体检
以综合成绩由高分到低分排序,原则上按各岗位招聘人数与进入体检人员之比为1:1的比例,确定参加体检人员的名单。若报考人员综合成绩出现并列,造成进入体检人数超出岗位聘用计划数的情况,按照笔试成绩高者优先的原则确定体检人员。如仍出现并列情况,则一同确定为参加体检人员。
体检的项目、标准,在事业单位公开招聘人员体检标准出台之前,参照国家统一规定的公务员录用体检标准和规程执行。对身体条件有特殊要求的岗位,体检标准国家有明确规定的,按国家规定执行。
非招聘单位原因,未按照规定时间和地点参加体检、复检或鉴定的报考人员,视为自动放弃。因报考人员自动放弃体检或体检不合格等原因产生的岗位空缺,根据需要,在报考同一岗位的人员中按照总成绩从高分到低分依次递补。
(二)考察
考察由红桥区教育局组织实施。考察内容包括应聘人员的思想政治表现、道德品质、业务能力、工作实绩以及需要回避的情况等,并对应聘人员资格条件进行复查。考察应当广泛听取意见,准确把握被考察对象的情况,做到全面、客观、公正,并据实写出考察材料,经考察不宜聘用为事业单位工作人员的,不予聘用。
六、公示
根据考生的笔试、面试、体检、考察结果确定拟聘用人员,并对拟聘用人员在天津市人才服务中心网站、北方人才网、红桥政务网统一进行公示。公示内容包括招聘单位名称、招聘岗位、拟聘用人员姓名、性别、准考证号、毕业院校等情况,公示期为7个工作日。
七、报到和聘用
应聘人员须按照通知统一办理报到手续。对于逾期不办理报到手续的人员,取消聘用资格。
对违反公开招聘纪律的应聘人员,情节严重的取消聘用资格;对违反招聘规定的受聘人员,一经查实,即解除聘用合同,予以清退。
由于上述原因、自愿放弃或其他情形导致的岗位空缺,招聘单位可依据该岗位报考人员考试总成绩由高到低依次递补。
招聘单位法定代表人与受聘人员签订聘用合同,确定人事关系。事业单位公开招聘的人员实行试用期制度。试用期包括在聘用合同期限内。试用期满考核合格的,予以正式聘用;试用期满考核不合格的,取消聘用。
咨询电话:022-26552267022-86513022
监督电话:022-86513027

天津市园林学校

天津市园林学校位于天津市河东区津塘路101号,属于全额拨款事业单位,主要职能为培养中专学历园林人才,促进园林发展,园林规划设计、计算机及应用等学科中等学历教育。现因学校发展需要,面向符合岗位要求的全日制普通高等院校毕业生招聘专业技术岗3人,具体岗位及需求如下:

点击可查看大图
一、招聘人员条件
(一)任职要求
1、拥护中华人民共和国宪法,遵守各项法律法规,具有良好的品行;
2、具有本市户籍,年龄30周岁以下(即1989年6月27日及以后出生);
3、全日制高等院校毕业,研究生及以上学历,硕士及以上学位,应往届均可,具有相应学科高中层次教师资格证书;
4、热爱教育事业,热爱教师职业;
5、具有符合岗位要求的专业技能和工作能力;
6、参与学生宿舍夜间管理工作;
7、身体健康。
(二)下列人员不得报考
1、在以往公开招聘考试中,被认定为有考试作弊行为的人员;
2、曾因犯罪受过刑事处罚的人员;
3、曾被开除公职的人员;
4、现役军人;
5、法律法规规定其他不宜录用的人员。
二、招聘信息发布
根据批准的招聘方案,2019年6月18日至6月26日在天津市人才服务中心
(http://www.tjtalents.com.cn)和天津市城市管理委员会(http://csgl.tj.gov.cn)发布招聘信息,考务工作委托天津市人才服务中心负责。
考生咨询时间为6月18日-6月26日(工作日上午8:30-11:30;下午13:30-16:30),电话详见招聘计划申报表。
三、报名与资格审查
(一)报名时间、方式、地点
考试报名和缴费均在网上进行。
报名时间:2019年7月1日9:00至7月5日16:00
报名、缴费、打印准考证网址:天津市人才服务中心网(http://www.tjtalents.com.cn)。
报考人员只能选择一个岗位进行报名,报考人员提交的报考申请材料应当真实、准确,提供虚假报考申请材料的,一经查实,即取消报考资格。对伪造、擅自涂改有关证件、材料、信息,骗取考试资格的,将按照有关规定予以处理,后果由报考人员自负。
(二)资格审查:
资格审查:2019年7月1日9:00至7月5日16:00
方式:对报名人员进行网上资格审查。通过资格审查的人员,应及时缴纳考务费,缴费时间截止到2019年7月6日16:00。
招聘岗位人数与实际报名人数之比原则上不能低于1:3。达不到这一比例的,应减少该岗位的招聘人数或者取消该岗位的招聘。
四、考试
考试分为笔试和面试。
(一)笔试
笔试采取闭卷方式,试题由市级专业考试机构统一命制。笔试科目为《职业能力测试》,成绩总分为100分,及格线为60分,成绩保留一位小数。7月19日,报考人员可到登录报名网址查询笔试成绩及相关信息。考试不指定辅导用书,不举办也不委托任何机构举办辅导培训班。
打印准考证时间:2019年7月10日9:00至7月12日16:00
笔试时间:7月13日9:00-11:00
笔试地点:天津市园林学校
笔试结束后,按笔试成绩由高分到低分排序,根据各岗位招聘计划数与参加面试人选1:3的比例,确定各岗位进入面试的人选名单。招聘岗位进入面试的人数达不到1:3比例时,按照该岗位进入面试的实际人数进行面试。
资格复审:7月24日至7月26日(上午9:00-下午16:00),招聘单位对进入面试的考生进行资格复审。进入面试的往届考生需持报考资格证书和劳动合同(事业单位聘用合同)的原件、复印件,所在单位开具的同意报考证明、报名表、及社会保险缴费记录(原件)等材料;应届考生需持报考资格证书、毕业生就业推荐表原件、复印件,报名表(原件)到招聘单位进行资格复审。对于在职报考人员开具所在单位同意报考证明确有困难的,经招聘单位同意,可在体检或考察时提供。资格复审不合格的,取消其面试资格。进入面试人员未按照规定时间、地点参加资格复审的,视为自动放弃面试资格。
因资格复审不合格而取消或者放弃面试资格等原因,出现招聘岗位空缺时,(依据报考人员考试总成绩由高分到低分),依次递补人员参加面试。
通过资格复审的考生,自行登录天津市人才服务中心网(www.tjtalents.com.cn),在规定时间内缴纳面试报名费并打印面试准考证。
(二)面试
面试环节分为专业考试和结构化面谈两部分。
笔试结束后,按笔试成绩由高分到低分排序,根据各岗位招聘计划数与参加面试人选1:3的比例,确定各岗位进入面试的人选名单。招聘岗位进入面试的人数达不到1:3比例时,按照该岗位进入面试的实际人数进行面试。
面试成绩按专业考试和结构化面谈成绩按5:5的比例进行计算,满分100分,及格线60分,成绩保留一位小数。达不到及格线的,不得进入下一环节。
参加面试时,报考人员须同时携带面试准考证和身份证(二代),缺少任一证件的考生不得参加面试。非招聘单位原因,未按照规定时间和地点参加面试的考生,视为自动放弃。
面试缴费时间:2019年7月31日9:00至8月2日12:00
打印准考证时间:2019年7月31日9:00至8月2日16:00
面试时间:8月3日,考生按照指定时间和地点参加面试。
面试结束后面试成绩当场公布。
(三)总成绩的核算:笔试成绩和面试成绩各占50%。具体为:总成绩=笔试成绩×50%+面试成绩×50%。笔试成绩、面试成绩各保留1位小数,总成绩保留2位小数。若报考人员总成绩出现并列,造成进入体检人数超出岗位聘用计划数的情况,按照笔试成绩高者优先的原则确定进入体检人员。如仍出现并列情况,则一同确定为参加体检人员。
8月9日,报考人员可到登录报名网址查询总成绩及相关信息。
五、体检、考察
(一)体检
面试结束后,以考试成绩由高分到低分排序,按各岗位招聘人数与进入体检人员之比为1:1的比例,确定参加体检人员的名单。
体检的项目、标准,在事业单位公开招聘人员体检标准出台之前,参照国家统一规定的公务员录用体检标准和规程执行。对身体条件有特殊要求的岗位的体检标准,国家有明确规定的,按国家规定执行。
因体检不合格及非招聘单位原因出现招聘岗位空缺时,依据报考人员考试总成绩由高分到低分,如果总成绩并列,取笔试成绩高者,依次递补人员参加体检。
(二)考察
考察由招聘单位或其上级主管部门组织实施。考察内容应包括应聘人员的思想政治表现、道德品质、业务能力、工作实绩以及需要回避的情况等,并对应聘人员资格条件进行复查。考察应组成考察组,考察组由2名以上工作人员参加。考察应当广泛听取意见,准确把握被考察对象的情况,做到全面、客观、公正,并据实写出考察材料。经考察不宜聘用为事业单位工作人员的,不予聘用。
因考察不合格等原因出现招聘岗位空缺时,依据报考人员考试总成绩由高分到低分,如果总成绩并列,取笔试成绩高者,依次递补人员履行体检、考察程序。
六、公示
拟聘用人员将在天津市城市管理委员会及天津市人才服务中心官网进行公示,公示期为7个工作日。
公示期满后,对没有问题或者反映的问题不影响聘用的,按照规定程序办理聘用手续;对反映有影响聘用的问题并查有实据的,不予聘用;对反映的问题一时难以查实的,暂缓办理聘用手续,待查清后再决定是否聘用。
因公示结果影响聘用、拟聘用人员自愿放弃聘用、拟聘用人员未在规定的时间内报到,导致拟聘岗位空缺的,依据报考人员考试总成绩由高分到低分,如果总成绩并列,取笔试成绩高者,依次递补人员履行体检、考察、公示等有关程序。
七、咨询监督电话
咨询电话:84262746
监督电话:23416162

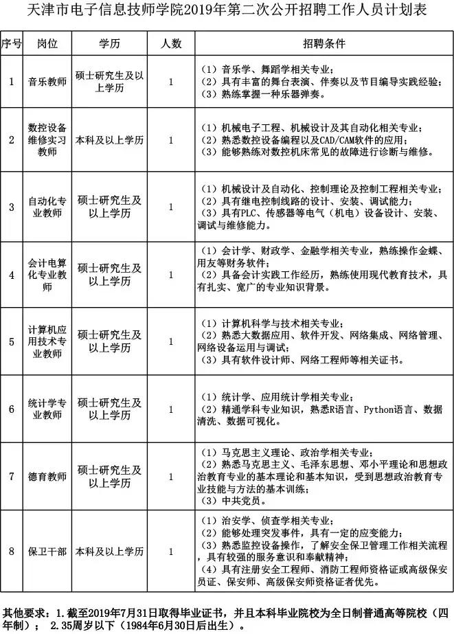
天津市电子信息技师学院

天津市电子信息技师学院位于天津海河教育园区雅深路6号,属于财政补助事业单位,主要职能为本院是以开展电子信息技术、自动化技术、智能制造技术、财经商贸类中高职学历教育的职业院校,还可以开展相关专业的岗位技术工人培训和技术开发、相关社会服务等,属主要以专业技术提供社会服务的公益服务事业单位,是天津市编委批准注册的独立法人事业单位,现因工作需要公开招聘8名工作人员,具体岗位及需求如下:
