
哈喽大家好啊,今天Hydra要给大家分享一份实用的 《Java 开发手册-黄山版》 ,读过往年版本这本小册子的小伙伴们应该熟悉,它是阿里巴巴集团技术团队的集体智慧结晶和经验总结。经历了多次大规模一线实战的检验及不断完善,公开到业界后,众多社区开发者踊跃参与,共同打磨完善,系统化地整理成册。
在前不久,终于发布了2022年最新版本的 『黄山版』 ,大家可以来先一睹为快!
获取完整PDF内容:请转发、点赞,关注头条号后私信 “ 黄山 ” 向小编索取。
目录
大家可以先预览一下目录,总共分为七大模块,以及一些附加信息。

内容预览
下面带领大家,先来分章节预览一下各个部分的内容,对这本小册子有一个大致的了解。
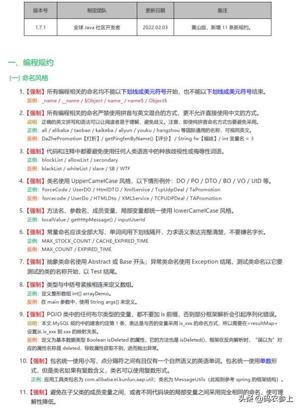
1、编程规约

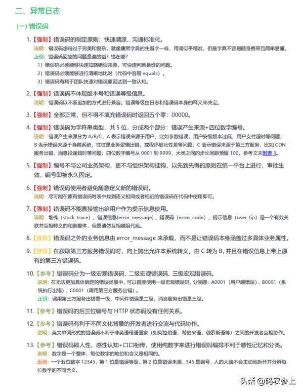
2、异常日志

3、单元测试

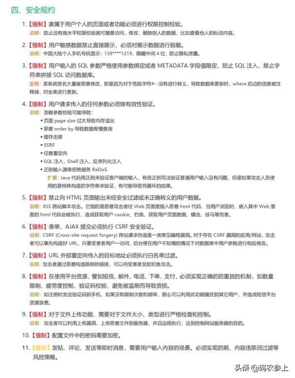
4、安全规约

5、MySQL数据库

6、工程结构

7、设计规约

其他的内容还有很多,这里就不再一一描述了,有兴趣的小伙伴们可以自己*载下**这本电子书来看一下。
获取方式
获取完整PDF内容:请转发、点赞,关注头条号后私信 “ 黄山 ” 向小编索取。