策略-库存
天风证券分析指出,中国工业企业产品成存货同比增速自 2022 年 4 月见顶(增速+20.0%),截至今年 4 月(增 速+5.9%), 已下行 1 年 ;美国库存总额同比增速自 2022 年 6 月见顶至今也有 近 1 年时长 。那么,按 库存周期 3 年半左右的历史平均规律 来看,目前中美共振去库存可能已过半。

结合一季报库存周期位置与库销比来看,23Q1 库存相对较低的有: 白电、小家电、 血制品、调味品、火电、PCB、家居家具、生产线设备、钢结构、汽车零部件、智 能汽车、消费电子、面板、安防等 。

23Q1 库存相对较高的有: 整车厂、储能设备、 光伏、乳制品、医美、化学制药、原料药、CXO、半导体、油服、石油开采 等。

(天风证券)
AI-低代码
根据百度智能云公众号 6 月 6 日发布的信息,智能云基于文心大模型打造的新 一代编码辅助工具—— 代码助手 Comate 已经开放邀测,Comate 可以通过开发中的上下文、评论组合代码,通过读取声明的函数名称来 预测代码 ,同时允许查看建议并手动编辑建议的代码,自动填充重复代码。
低代码开发平台是指 通过少量代码就可以快速生成应用程序的开发平台。
根据 Gartner 预测,到 2025 年, 70%的应用程序将由低代码和无代码开发平台构建 ,其中 80%的应用程序由非 IT 工作者开发而成。
(开源证券)
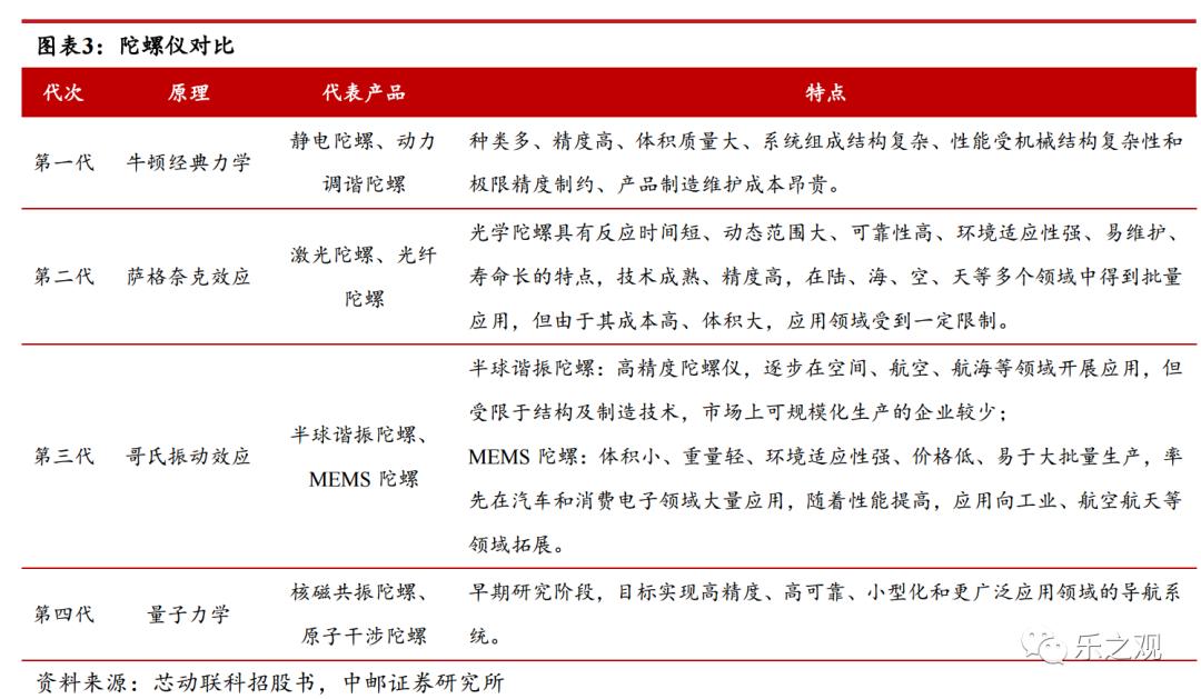
惯性导航
惯性导航系统以其具有的独立性、自主性,被普遍应用于运动载体的 位姿检测与导航控制 。
惯性导航及控制系统是现代国防系统的核心和关键技术产品,被 广泛应用于 *用军**飞机、导弹、舰艇、核潜艇及坦克等领域 。

陀螺仪、加速度计是惯性导航系统中的核心器件。第一二代惯导已经成熟,第三代加速发展 。


(中邮证券)
智慧供热
智慧供热以信息化、自动化为基础,利用人工智能、云计算、大数据.仿真系统、物联网、数字孪生等技术对供热系统包括热源、热网、换热站、用户在内的各个环节进行 一体化管理 ,通过 负荷预测、运行数据分析、策略优化 ,提升供热系统的安全性、可靠性、灵活性、舒适性,降低供热能耗及碳排放。

安信证券预计,全国智慧供热 存量改造市场有望达到 1845 亿元 ,2022-2030 年我国 新增智慧供热市场空间有望达到 2638 亿元 ,平均每年新增市场空间约 293 亿元。

(安信证券)
涤纶长丝
据 Wind,涤纶长丝价差近期逐步修复,截至 6 月 10 日 POY 价差达 1592 元/吨,较 4 月 15 日累计增长 84.33%;FDY 价差达 2067 元/吨,较 4 月 15 日累计增长 53.83%。

国海证券分析指出,涤纶长丝价差修复, 一方面得益于 原油价格高位回落 ,带动 上游原料 PX 价格下行 ;同时,下游需求淡季不淡,据 Wind,江浙织机开工率从 5 月 10 日的 48.2%提升至 6 月 10 日的 60.5%。
(国海证券)
房地产
6月8日,国家金融监督管理总局*党**委书记、局长李云泽在第十四届陆家嘴论坛上的开幕辞及主题演讲时提出,强化对投资的融资保障, 支持超大特大城市城中村改造 和“平急两用”公共基础设施等重大项目建设。
平安证券分析认为 ,4月政治局会议提及 在超大特大城市积极稳步推进城中村改造和“平急两用”公共基础设施建设,李云泽书记此次重申“支持超 大特大城市城中村改造和“平急两用”公共基础设施等重大项目建设”,与政治局会议表态一脉相承。
以深圳为例, 2021-2027年深圳全市将新增建设筹集保障性住房100万套(间),覆盖约350万-400万人。近期深圳正在开展城中村保障性住房规模化品质化改造提升工作, 2023年全市计划通过城中村规模化品质化改造提升、筹集保障性住房5.2万套(间),约占全市城中村租赁住房总量的1% 。
为避免提高居民住房负担,深圳同时要求城中村保障性住房规模化品质化改造提升由政府主导筹集, 改造后的租金以不涨为原则 ,单套租金原则上与改造前基本持平。
(平安证券)
飞轮储能
6月7日,中国首座电网级飞轮储能调频电站开工建设。飞轮储能是一种新型物理储能技术,是一种通过 电能与机械能相互转化 进行能量储存的设备。

飞轮储能具有 响应速度快、功率密度大 等优势, 适合用于电网调频、电能质量调控等功率应用场景, 可以有效平滑风电出力, 改善风电消纳情况 。
目前,飞轮储能存在能量密度小、 投资成本高等主要限制因素,或需要电力辅助服务收益改善经济性。
(国信证券)
储能
广东省发改委与能源局联合发布 《广东省促进新型储能电站发展若干措施的通知》 ,进一步强化对储能的政策支持。
其中提出“用户侧储能项目使用经认证符合先进优质产品标准规范的储能设施的 用户侧储能项目,其用电量将独立计量 ,并按照广东省全面实施的 蓄冷电价 政策执行”。
安信证券分析指出,根据 2017年9月广东省发改委发布的《关于蓄冷电价有关问题的通知》, 广东蓄冷电价采用峰平谷电价方式 ,以用户对应电价类别的平段电价为基础, 峰平谷电价比价为 1.65:1:0.25 ,若以2023年6 月广东工商业电价为基准,则以 蓄冷电价计算的峰谷价差最大可高达 1,4675 元/kWh (尖峰电价用电-蓄冷电价谷电充电)。

安信证券测算 ,IRR可达 17.5%, 广东工商业储能经济性已相当可观,省内工商业储能需求有望随经济性提升而爆发 。
(安信证券)
美国经济
国金证券分析指出,早在 2022 年上半 年,美国 实际 GDP 连续两个季度环比负增长 ,引发了市场对于美国经济衰退的讨论和定价。这在概念上被定义 “技术性衰退” 。2022Q4-2023Q1 又出现了 国内总收入(GDI)意义上的“技术性衰退 ”,主要因为 企业利润的收缩 。

GDI 是收入法下的经济活动总量指标 ,即一个国家在特定时期内生产的所有商品和服务所赚取的所有钱。“总收入=总支出”是宏观经济核算的恒等式,所以理论上而言,GDI 恒等于 GDP,但 统计层面,由于调查主体、统计方法、收支时间错位等方面的原因,两者常出现背离 。

与 GDP 相比, GDI 对周期的“顶点”(peak)更敏感 ,也能更早提供经济衰退的信号。以 2001 年衰退和 2008-09 年大衰退为例,GDI 比 GDP 均更早显示出了衰退的信号。

国金证券建立的 Probit 预测模型显示, 截止到 2023 年 1 季度,GDI 模型显示的美国经济衰退的概率为 37%。
(国金证券)
科创50ETF
2023年5月12日,证监会宣布启动科创 50ETF期权上市工作。自2015年2月开展股票期权试点以来, 证监会组织沪深交易所先后上市了7只ETF期权 。

浙商证券分析认为, ETF期权启动上市后有望推动资金净流入相应指数ETF 。平均来看,在对应期权 上市后一个月ETF资金净流入额最大 。

(浙商证券)