
多么熟悉的这图片广告语5折只是愿望
#双十一#价格乱象一直以来就有,很多都是活的结束前一两个小时小时,商家没有kpi达标,会有大额优惠卷放出,也是导致双十一后退款潮,最近两年搞提前双十一,预售等方式,当天购买价格和预付当天付尾款等方式几乎也是差不多了,可能跨店满减当天更优惠,简直是混乱晕头转向。直播带货初使是大额优惠价格剖货,满满的性价比也存在了,有时候甚至更贵,粉丝营销愿打愿挨吗?
来我们看看#欧莱雅就双11差价风波致歉#LOREAL面膜事件


双十一促销欧莱雅面膜
在双11的第一波(10月20日至11月1日)中,LOREAL安瓶面膜在#李佳琪#直播间,价格为429元/50片(买20片送30片)。而双11第一波活动结束后三天内(11月1日-3日),LOREAL官方旗舰店却“神卷齐发”,搭配优惠劵后,有些粉丝以两百多元的价格就入手了50片。
对着一百多元的折价,不少粉丝表示“我半夜争着预付款、付尾款的有何意义吗?”、“LOREAL套路收割”。而作为“受害人方”之一的李佳琦也事后直播中透露,LOREAL因为kpi指标没达标,因此突然私自放出了大量优惠劵,导致直播时价格不是双11最低价位。网络舆论发酵后,企业官方在11月11日重新编写了活动开始前对于安瓶面膜的宣传策划微博,删去了原微博中的“全年最大力度”几个字。

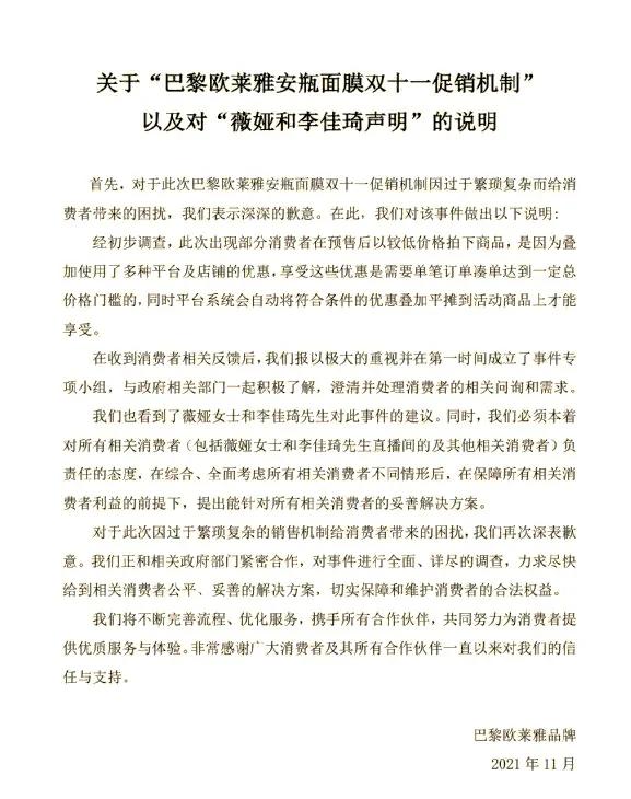
欧莱雅道歉信
11月18日深夜,#欧莱雅#在官方微博发布声明,对此前预定折价一事道歉并表示已成立事情专门小组,将在综合、全面充分考虑所有的相关粉丝不同清楚后,在照顾给所有的相关粉丝合法权益的的前提下,提出能针对多有相关粉丝的妥善处置方案。
声名中,欧莱雅解释了折价产生原因,称有些粉丝在预后后以较低价格拍下商品,是因为搭配使用了多种平台及店铺的优惠,享受这些优惠需要单笔订单凑单达到一定总价格门槛,同时平台系统会自动将符合条件的优惠搭配平摊到活动商品上才能享受。事情回溯到前几天,微博上LOREAL安瓶面膜退折价、LOREAL被指虚假宣传等话题引发不少粉丝热议。有越来越多网友发现,自己在“双11”期间购买的LOREAL安瓶面膜并非所谓的“全年最低价位”。

网友粉丝算法
17日晚8时许,李佳琦公司美腕(主海)网络科技有限公司发布声明表示,已与欧莱雅开展了多轮协商,但目前欧莱雅尚未给到明确的办法。若24小时后,欧莱雅仍未能给出有效的办法,李佳琦直播间将针对2021年10月20日在直播时购买欧莱雅安瓶面膜的粉丝给出相应的补偿方案。美腕相关负责人表示:“我们会全面兜底”。在此事得到妥善处置之前,李佳琦直播间将暂停与欧莱雅官方旗舰店的一切合作。
网友纷纷点赞:够刚!也有网友仍表示,LOREAL必须给粉丝一个说法。
随后,薇娅公司谦寻(杭州)文化传媒有限公司也表示,已与巴黎LOREAL方开展多轮交涉,但目前尚未针对此次事情协商一致。谦寻公司称:“巴黎LOREAL方最终表示将在24小时内拿出最终办法,请各位再等24小时,若24小时后巴黎LOREAL方还未能给出有效的办法,我们将启用薇娅直播间兜底方案开展相应的补偿。薇娅直播间将暂停与巴黎LOREAL任何形式的合作,直至此事妥善处置。”
#欧莱雅回应李佳琦薇娅暂停合作#