上海新华医院
上海交通大学医学院附属新华医院创建于1958年。通过新华人五十多年的励精图治,已成为一所学科门类齐全、具有专业特色,集医教研和管理于一体的现代化综合性教学医院。医院曾先后获得全国卫生系统先进单位和上海市财政预算信用A类单位。
别名:上海交通大学医学院附属新华医院,新华医院,
地址:上海市杨浦区控江路1665号
电话:医院总机:021-25078999;预约挂号:021-55571133
注:小编已整理全国前十强医院就医攻略,关注名医汇官方微信“快医”,查看完整攻略!
上海新华医院挂号攻目录
一、 挂号攻略(含特需门诊、诊间预约、产科门诊、遗传咨询门诊):最全挂号方式指引
二、就诊攻略:就诊须知祝您顺利看医生
三、缴费攻略:用最有效的方式,化繁为简
四、检查攻略:区域分布及注意事项
五、取药攻略:取药地点及注意事项
六、体检攻略:区域分布及注意事项
七、交通攻略:便捷路线指引
八、停车攻略:周边停车场指南
九、饮食攻略:医院周边便捷饮食
十、住宿攻略:医院周边住宿指引
一、挂号攻略
1.名医汇
电脑预约----www.mingyihui.net
手机预约----m.mingyihui.net
名医汇APP预约:
目前名医汇APP安卓版已上线(稍后会上线ios版本)!在原有挂号基础上,增加医院预约周期,放号时间等信息展示,还推出的"有号提醒"及"智能抢号"等新功能(系统24小时扫描号源,发现有号,第一时间通知,或者直接像抢火车票神器一样直接帮抢专家号)!
群友可以在小米应用商城中*载下**(认准白绿色商标)或加QQ群286865079体验。在使用中有任何意见都可以向管理员反馈!

2.官网:http://www.xinhuamed.com.cn;
3.医联网:http://www.shdc.org.cn;
不支持当天挂号;
可预约班次更新时间:14:00更新;
预约周期:部分科室可预约1-30内,部分科室可预约1-45天内;
截止预约和取消预约的时间:就诊日前一天16:00前;
挂号费需在现场缴纳。
名医汇温馨提示:
1、儿科门诊只接受12周岁以下患者的预约,超龄患者需预正常(成人)门诊就诊。耳鼻喉科不受此规则限制。儿童暂不能使用护照预约;
2、产科门诊只接受在该院已建卡的患者预约;
3、需要预约有效证件及订单号取号;
4.医元网:http://jdxinhua.h.yynet.cn/reg.php
不支持当天挂号;
24小时服务时间;
可预约班次更新时间:14:00更新;
预约周期:部分科室可预约1-30内,部分科室可预约1-45天内;
截止预约和取消预约的时间:就诊日前一天16:00前;
挂号费需在现场缴纳。
5.挂号网:http://www.guahao.com/
不支持当天挂号;
24小时服务时间;
可预约班次更新时间:14:00更新;
预约周期:部分科室可预约1-30内,部分科室可预约1-45天内;
截止预约和取消预约的时间:就诊日前一天16:00前;
挂号费需在现场缴纳。
6.医护网:http://www.yihu.com/
不支持当天挂号;
24小时服务时间;
可预约班次更新时间:14:00更新;
预约周期:部分科室可预约1-30内,部分科室可预约1-45天内;
截止预约和取消预约的时间:就诊日前一天16:00前;
挂号费需在现场缴纳。
7.新华E院APP;
搜索“新华E院”*载下**安装,提供手机预约挂号。
8.电话挂号
医联网挂号:95169;
医疗服务咨询热线:021-25078999、021-25077999,接通后按“2”进入预约服务;
特需门诊挂号:65152623、25076947、25076946;
体检预约挂号:25076962(个人)、25076966(团队),操作时间为周一至周五7:30-16:30。
9.特需门诊:
1、地点:急诊大楼12楼、口腔皮肤楼、门诊综合楼6楼;
2、开诊科室:儿科、眼科、五官科(急诊大楼12楼),口腔科、皮肤科(口腔皮肤楼),
成人内科、成人外科、成人整形外科、妇科、产科、营养科、麻醉疼痛科、核医学科(门诊综合楼6楼)。
3、挂号时间:周一至周日:7:00-11:00,12:30-17:00;儿内科夜间特需门诊(周一至周日):17:00-22:00;
4、开诊时间:周一至周日:8:30-17:30;儿内科夜间特需门诊:周一至周日17:00-23:00;
5、特需门诊就诊须知:
①除8元诊疗费余均自费。大病医保患者请同时提供大病医保回执单(有效期内)。
②部分专家挂号实行定额管理,请各位病友配合。
③就诊完毕,需要付费配药或检查者,可直接在本楼面收费处付费。成人在门诊综合大楼一楼、儿科在本大楼三楼儿科药房取药。
④特需门诊可通过部直接步入、电话或现场预约、特约的形式挂号。
⑤6:30-7:00到1-3号窗口挂号缴费,7:30以后到1-7号窗口或门诊四楼挂号缴费。
取药地点:
①急诊楼1-7号窗口;②门诊西药房1-10号窗口;③药房1-6号窗口;④中成药窗1-4号窗口。
10.诊间预约
地点: 由主诊医师在医生工作站电脑上为患者提供预约服务。
11.微信预约
1、微信搜索并关注:“上海新华医院”;

◆ 产科门诊

◆遗传咨询门诊
无创DNA检测:周二全天、周五上午。
◆ 自助机预约
地点:门诊楼一楼大厅、急诊楼一楼;
数量:5台自助挂号机;
功能:自助发卡、充值、挂号、缴费。
名医汇温馨提示:
1、适用对象为:持有社保卡的患者、自费患者;
2、自费卡患者可以在自助充值机上充值,余额大于50元即可进行自助挂号;
3、挂号范围:复诊患者挂普通门诊及专科门诊。
◆ 窗口挂号
窗口分布:
地点:门诊楼一楼、2-5楼,急诊楼1楼,体检楼大厅;
数量:分别有18、2、2、2、2、10、4个挂号窗口。
开放时间:
1、专家门诊:6:30分开始挂号;
2、普通门诊:上午7:30-下午17:00(上午半天门诊到11:00)。
二、就诊攻略
携带物品:
1、社保卡、就医记录册;
2、大病医保:大病医保证明单;
3、离休干部医保:定点医疗证、医疗证;
4、自费:首次就诊先填写就医卡、复诊出示就医卡、磁卡。
预约挂号时间:每日14:30开始放号,可预约30-45天之内的号源;
网上预约取号:预检处护士确认就诊科室并领取就诊凭证。
名医汇温馨提示:
预约号源按时间段分布,上、下午均分为3个时间段。上午:8:00-9:00,9:00-10:00,10:00-11:00;下午:13:30-14:30,14:30-15:30,15:30-16:30。

楼层分布

医院便民措施:
1、免费租借轮椅平车:
① 租借对象:行动不便的患者、需要长时间补液的患者等。
② 租借要求:500元押金,时间:08:00-16:00。
③ 地点:门诊大厅便民服务中心(急诊患者可于急诊绿色通道租借)。
2、免费提供茶水、一次性水杯。
3、免费提供自费病历本并代填病历本封面。
4、免费称体重。
5、免费寄存包裹、邮寄化验报告。
6、失物招领。
7、门急诊大厅收费窗口提供零钱袋、贴心服务卡、老花眼镜等便民物品。
9、免费查询、打印检查报告。
10、内设两部电梯。
三、缴费攻略
上海交通大学医学院附属新华医院可选择的就诊缴费如下:
◆ 自助机缴费
1、地点:门诊楼一楼大厅、急诊楼一楼;
2、数量:5台自助挂号机;
3、功能:自助缴费。
◆ 窗口排队缴费
1、地点:门诊楼一楼、2-5楼,急诊楼1楼,体检楼大厅,住院收费处;
2、数量:分别有18、2、2、2、2、10、4、4个缴费窗口。
名医汇温馨提示:
住院收费处仅用于住院费用结算。
四、检查攻略
上海交通大学医学院附属新华医院检查相关事项如下:
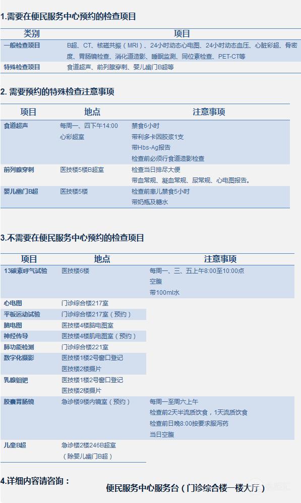
◆ 需预约的检查项目和地点
预约地点一:门诊楼一楼便民服务中心
检查项目有:
①一般检查项目:B超、CT、核磁共振(MRI)、24小时动态心电图、24小时动态血压、心脏彩超、骨密度、胃肠镜检查、消化道造影、睡眠监测、同位素检查、PET-CT等;
②特殊检查项目:食道超声、前列腺穿刺、婴儿幽门B超等。
预约地点二:医技楼、急诊楼
检查项目有:
13碳素呼气试验、心电图、平板运动试验、脑电图、神经传导、肺功能检测、数字化摄影、乳腺钼钯、胶囊胃肠镜、儿童B超。
◆ 检查地点
急诊楼一楼检验区西侧(糖耐量需带晨尿一管、茶杯一个、糖粉一包)
◆ 检查时间
1、需空腹项目:周一至周六7:00-12:00
(血粘度系列:周一至周六7:00-9:00、糖耐量:周一至周六7:00);
2、无需空腹项目:周一至周六7:00-15:30;
3、特殊项目:周一至周六8:00-16:30;
4、抽血时间:8:00-15:00;
5、内窥镜检查时间:上午8:00-11:30/下午1:30-4:30。
◆ 取报告地点(凭就诊磁卡)
1、7:30-22:00,急诊楼一楼检验接待处11或12号窗口;
2、22:00以后,做检验的检验窗口。
1)新华医院门诊检查预约项目及注意事项

2)新华医院门诊常见化验项目检查须知一览表

名医汇温馨提示:
抽血时间:08:00-15:00(空腹请到急诊化验室抽血,其余时间请到急诊化验抽血)。
五、取药攻略
上海交通大学医学院附属新华医院设西药房、中药房和急诊药房,取药时需选择对应窗口。
◆ 西药房
地点:门诊1楼
窗口数量:10个
◆ 中药房
地点:门诊1楼
窗口数量:4个
◆ 急诊药房
地点:急诊1楼
窗口数量:8个
注意事项:
1、先缴费后取药;
2、电脑系统自动配药,无需提交药方;
3、到发票指定的窗口侯药,等屏幕显示你的名字时去排队取药核实即可;
4、中成药在西药房领取。
名医汇温馨提示:
1、药房不提供袋子,需自备环保袋;
2、留意服药标签(或药袋)上的病人姓名与您是否相符;
3、留意服药标签(或药袋)上的药品名称与药盒上的药品名称是否相符;
4、服药标签(或药袋)上的用法用量与药品说明书(或您以往的服用方法)有很大出入,而医生、药师没有向您明确交代;
5、在药品的使用过程中,若出现明显的不适反应或曾经用过其中的某个药品,并发生过严重不良反应或过敏反应的,或者说明书中明确您禁忌使用此类药品;
6、若医生给您开具的处方中有必须做皮肤试验的药品,如:青霉素等,请先到注射室做皮试,护士会及时记录皮试结果,若结果为阴性,则到收费处交费,若结果为阳性则由医生为您重新开具药品;
7、发现药品有异样等其它不清楚的情况,可详细咨询药师。
六、体检攻略
体检地点:
新华医院医疗保健综合楼2楼
体检预约:
1、团队体检办理方法:可以前来面洽或电话联系,选择菜单、约定体检时间和付款方式等;
2、周一至周五上午7:30-10:30空腹到体检中心,在医生指导下选择适合自己的体检项目,随即进行体检。

基础检查须知:
1、体检前一天请保持正常饮食,勿饮酒,避免剧烈运动;
2、体检当天需进行抽血、B超、胃镜检查的,请在受检前禁食8~12小时;
3、女性受检者当天请勿穿着连裤袜、长筒靴、连衣裙及有金属、玉石等饰物的上衣;
4、怀孕或可能已受孕的女性受检者,请预先告知医护人员,勿做放射检查、宫颈刮片、阴超等;
5、女性受检者月经期间请暂勿留取尿液和妇科检查,待经期结束后补做;
6、未婚女性(无*生活性**者)不做妇科;
7、未婚女性检查妇科盆腔B超(子宫、附件)、男性检查泌尿系统B超(前列腺、膀胱)时须膀胱充盈(憋尿);
8、糖尿病、高血压、心脏病、哮喘等慢性疾病患者,请将平时服用的药物携带以备用;
9、进行各项检查时,请务必按导引单预定的项目逐科、逐项检查,不要遗漏,以免影响最后的健康评估;
10、年老体弱、有重大疾病者,务必请家属陪同。
七、交通攻略
◆ 公交出行
新华医院站
距离医院:
上行站台约80米,下行站台约270米
公交线路:220、871
江浦路控江路站
距离医院:约250米
公交线路:554
江浦路新华医院站
距离医院:
上行站台约340米,下行站台约360米
公交线路:70
◆ 地铁出行
江浦路站2号口
距离医院:约80米
地铁线路:8号线

八、停车攻略
一、院内停车场情况:
院内设有停车场,约有200个停车位,车位较为宽裕,但早上时间段停泊车辆较多。
收费标准:
每小时,收费¥5;
24小时限额,收费¥40。
二、周边停车场情况:
1、医院正门两侧非机动车停车点
收费标准:
全天,免收费。
名医汇温馨提示:
找不到车位的车主,可以考虑以下周边机动车停车场:和合地下停车库(距离本院约270米)、上海信息技术大厦-停车场(距离本院约180米)。
九、饮食攻略
就医时如需进食,可考虑周边相关饮食
◆ 永和大王(控江店)(中式快餐类)
距离医院约90米,人均消费¥25;
◆ 仟真快餐(快餐类)
距离医院约60米,人均消费¥41;
◆ 屋企汤馆(控江店)(粤菜类)
距离医院约230米,人均消费¥80;
◆ 食其家(控江路店)(寿司类)
距离医院约190米,人均消费¥26;
◆ 金湘汇(湘菜类)
距离医院约210米,人均消费¥62。
十、住宿攻略
◆ 吉泰连锁酒店(经济型)
距离医院:约2000米
住宿价格:
商务大床房:¥205起
商务标准房:¥211起
家庭房:¥239起
◆ 格林豪泰上海江浦商务酒店(经济型)
距离医院:约1300米
住宿价格:
大床房:¥160起
标准房:¥185起
豪华大床房:¥201起
◆ 上海佰圆宾馆上海江浦店(经济型)
距离医院:约540米
住宿价格:
单人房:¥130起
双人房:¥190起