大家好,我是量子熊猫。
周二A股全面反弹,可惜成交量却进一步收缩至8347.07亿元,说明虽然大家惜售但是也没有多少做多意愿,后面短期怎么走还是不好说。
阿里巴巴发了公告说要回港股双重上市,预计相关流程会在2022年底完成,然后阿里股价收涨了差不多5个点,也带动了港指和中概股走了一波反弹。
很多小伙伴好奇,阿里巴巴在港股不是已经有了一个阿里巴巴-SW((HK:09988)了,为什么又冒出来一个上市?
其实从现在带着的SW这个尾巴就知道这货并不是很正宗的阿里,里边的S代表了二次上市,二次上市发行的是存托凭证,就类似腾讯在美股发行的ADR,大家可以通过购买存托凭证来间接持有股份,目的是实现股份跨市场流通,而另一个W代表了同股不同权,简单来说就是没有表决权的股份,合起来SW就是二次上市没有表决权的存托凭证。
而这次“双重上市”相当于把港股也当成了第一上市市场,大家以后通过港股购买的阿里巴巴股票就是正规的股权了。
这里边最主要的影响有两个:
第一个是转正后大家可以通过港股通购买阿里巴巴的股票了,这对于阿里的流动性也算是一个比较大的利好;
第二个是由于美股和港股都是第一上市市场,因此即使美股退市也还有个港股主体在扛着,算是提前做好备份吧。
接着进入今天打新内容,开始还是我们的常规声明。
鉴于注册制逐步开放且新股破发逐渐常态化,以及我中的新股也碰到了破发情况...所以决定推出一个打新必读系列,专门分析判断新股的申购价值。
这部分研究从2021年11月开始,截止目前已经分析数百只新股,整体统计下来准确率接近90%,但由于新股相比已上市企业更容易受到多方面因素影响,并且数据验证周期仍然较短,会存在一定的风险。
因此我可以保证的是我会告诉你我是怎么分析的,并且我会按照这份计划执行,我无法保证的是一定就不会破发。
新股考察要素说明
考察要素1:可比行业和企业。
看企业的经营范围,判断从属行业,并选取相似度较大的可比公司,有现成的东西当然比较最省事。
考察要素2:发行价格和发行市盈率 。
参考近期破发情况,股价越高破发风险就越大,这个因素不算很重要。
注册制下新股发行定价和估值更趋于市场化,任何企业的价值都不可能摆脱行业基本面和企业基本面,所以市盈率是新股分析的绝对重点要素。
优秀的企业以其高于行业的成长性确实能够获得比行业更高的估值,所以第三步要筛选的就是成长性。
考察要素3:业绩情况。
企业的以往营收和利润是稳健增长还是逐年下滑?是否存在大幅波动,如果存在大幅波动需要重点考虑是否存在为了上市和估值调节报表的嫌疑。
考察要素4:市场情绪。
不可否认的是在新股发行中除了基本面以外,情绪面的影响权重也很大,特别是对于某些热点赛道资金炒作意愿也更高,因此这部分分析也会综合考量适当增加,当然一切都还是得从基本面出发。
下面进入正式内容。
2022年7月27日可申购新股分析
工大科雅(301197):
企业基本情况:
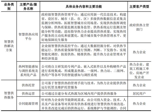
全称“河北工大科雅能源科技股份有限公司”,主营业务为供热节能产品与相关技术服务的研发、推广及应用,是一站式提供智慧供热全面解决方案的信息系统集成服务商。
主营业务属于大数据与物联网等新一代信息技术与传统供热运行技术的交叉融合应用领域,具体包括智慧供热解决方案和智慧供热服务两大方向。
其中,智慧供热解决方案为公司报告期内的核心业务和营业收入的主要来源,该业务方向可进一步划分为两类:
(1)智慧供热应用平台;
(2)热网智能感知与调控系统及系列化产品。另外,智慧供热服务作为公司营业收入的补充来源,具体包括供热托管、供热运营、合同能源管理等业务。
公司各类主营业务的基本情况概括如下:

公司主要产品和服务在智慧供热全面解决方案中的应用场景如下图所示:

a,智慧供热应用平台
公司智慧供热应用平台包括政府级智慧供热监管平台和企业级智慧供热监控平台两类产品,其核心均是公司自主研发的基于大数据分析的智能决策软件系统。
b,热网智能感知与调控系统及系列化产品
公司热网智能感知与调控系统及系列化产品已形成覆盖热源、一级网、热力站、二级网、热用户等供热全流程的产品体系,与智慧供热应用平台及相关服务共同构成智慧供热全面解决方案。
c,智慧供热服务
智慧供热服务作为公司主营业务的重要组成部分,主要包括供热托管、供热运营、合同能源管理等三类业务。
主要业务是面向供热领域的IT系统服务和配套的相关产品,同时还有一些供热服务的运营管理。
具体营收方面,主要营收大部分来源于智慧供热解决方案,其中大部分以热网智能感知与调控系统及系列化产品为主。

对应申万二级行业为通用设备,可比上市企业分别为汇中股份(300371)、瑞纳智能(301129)。
发行情况:
企业由中信建投证券主承销,当前市值23.05亿元,新发行市值7.7亿元,发行价格25.50元,发行市盈率39.64,PE-TTM26.08x,顶格申购需要8.5万元市值。
对比通用设备行业PE-TTM为41.81x,对比汇中股份PE-TTM为13.55x、瑞纳智能PE-TTM为27.57x。
业绩情况:
预计2022年1-6月营业收入约为11,150.25万元至11,681.22万元,较去年同期变动-22.87%至-19.20%;
归母净利润约为1,252.62万元至1,509.27万元,较去年同期变动0.12%至20.64%;
扣除非经常性损益后归属于母公司所有者的净利润约为1,150.74万元至1,407.40万元,较去年同期变动7.17%至31.08%。
2021年营业收入40,333.89万元,2020年营收30,758.12万元,2019年营收30,428.63万元,年复合增速为15.13%。
2021年扣非归母净利润7,754.63万元,2020年扣非归母净利润5,960.90万元,2019年扣非归母净利润6,260.32万元,年复合增速为11.3%。
2019-2021年,营收和利润增速一般,其中主要是2021年大幅增长,再到2022年上半年营收下滑利润却继续增长。
参考招股说明书说明,主要是因为2021年上半年有规模较大的项目验收造成较大技术,同时公司主动收缩了供热维护托管服务的业务规模,而利润方面由于2021年上半年验收的大规模项目毛利率较低,因此利润基数也较低,所以才会出现营收同比下滑利润增长的情况。
具体毛利率方面,2019年到2021年主营业务毛利率分别为49.04%、50.83%和46.31%,毛利率绝对值较高,不过2021年有明显下滑,至于原因前面已经说过了。

跟同业对比来看,处于较低水平。

从公司基本面看,行业和业绩都一般般。
从发行情况看,创业板发行,发行价格一般,发行市盈率一般,PE-TTM一般。
最后汇总如下。

打新评级:谨慎,我的操作:申购。
申购建议说明:
积极,基本面和发行情况都较好,破发风险较小。
谨慎,基本面或发行情况存在一定问题,破发风险一般。
放弃,基本面或发行情况存在较大问题,破发风险较大。
记得点赞和关注,谢谢~
想了解更多精彩内容,快来关注量子熊猫