砍价是社交电商最常见的几种玩法之一,目的都是低成本获客,在完成拉新及留存的作用的基础上,实现粉丝裂变增长的商业目标。本文对电商平台的砍价活动设计进行了分析阐述,一起来看一下吧。

一、简介
砍价诞生在社交电商的时代,是社交电商最常见的几种玩法之一,目的都是低成本获客,在完成拉新及留存的作用的基础上,实现粉丝裂变增长的商业目标。
1. 目的
软件需求是软件开发的依据,也是软件工程各项活动的基础。编写本PRD的目的就是将砍价活动的需求清晰准确地描述清楚,为制定项目开发计划和后期的概要设计、原型设计、测试等阶段的工作提供可靠的依据。
2. 范围
本文档阅读对象为产品经理、项目经理、UI设计师、开发工程师、测试工程师。
二、客户端角色描述

三、产品概述
砍价活动是电商平台常见的营销活动之一,砍价活动可以在极短的时间提升平台的活跃度,促进活动裂变分享,砍价活动的运营也是电商平台运营中重要的组成部分。
1. 总体功能架构图

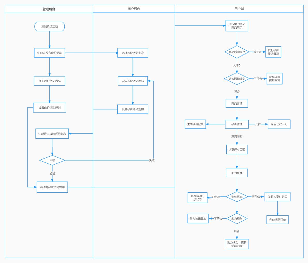
2. 系统流程图

四、 功能需求说明
1. 管理后台
1)活动设置
页面设计:

需求说明:
新增砍价管理菜单,用于砍价活动管理;砍价管理页面包含:活动设置、商品管理、活动记录和订单管理;
活动设置页面,用于维护砍价活动信息;
支持活动名称、购买方式、活动状态和创建时间查询;活动名称支持模糊查询;购买方式为下拉菜单,内容包含:任意金额可购买和制定金额可购买;活动状态为下拉菜单,内容包含:未发布、未开始、进行中和已结束;活动时间精确到秒,查询范围开始时间不大于活动开始时间,结束时间不小于活动结束时间;
点击【新增】按钮,跳转到新增砍价活动页面;
砍价活动信息包含:活动名称、活动开始时间、活动结束时间、助力有效期、订单有效期、购买方式、是否允许自己助力、助力类型、活动状态和创建时间;
操作说明:
- 砍价活动添加完成,活动状态未发布,可发布、编辑、删除和复制操作;点击【发布】按钮,弹窗显示发布确认页面;发布完成,根据当前时间和活动时间的关系显示为未开始/进行中/已结束;
- 砍价活动发布完成,当前时间 < 活动开始时间,活动状态:未开始,可编辑和删除操作,点击【编辑】按钮,可修改砍价活动信息;
- 砍价发布完成,活动开始时间 <= 当前时间 <= 活动结束时间,活动状态:进行中,可详情和复制操作;点击【详情】按钮,跳转到砍价活动详情页面,显示砍价活动信息;
- 砍价活动发布完成,当前时间 > 秒杀结束时间,秒杀状态:已结束,可详情和复制操作;点击【复制】按钮,跳转到活动复制页面,根据原活动信息显示;
- 活动状态:未发布/未开始,点击【删除】按钮,弹窗显示删除确认页面,确认完成,删除砍价活动信息;
点击发布按钮,当前批次关联的审核通过的商品大于0才能发布成功;
砍价活动编辑/复制时,编辑后的活动时间不得与已存在的活动时间重复,活动名称唯一。
①新增砍价
页面设计:

需求说明:
添加砍价活动页面,用于添加砍价活动信息;
活动名称、助力有效期、订单有效期、活动开始时间、活动结束时间、购买方式、是否允许自己助力、助力人数、助力类型、发起次数和助力次数必填;
字段说明:
- 活动名称,最大长度40个字符,不能重复;
- 助力有效期,整数,可按照天、时和分钟三个时间纬度设置;默认为空;用户发起砍价成功,允许助力的时间;
- 订单有效期,整数,可按照天、时和分钟三个时间纬度设置;默认为空;用户砍价完成,订单可支付的时间;
- 活动开始时间+订单有效期+助力有效期< 活动结束时间;活动开始时间大于当前时间;
- 购买方式,包含任意金额可购买和指定金额可购买两种,默认为指定金额可购买;设置为指定金额可购买时,商品的实际支付金额等于最低支付金额时,才能下单购买;设置为任意金额可购买时,用户发起砍价成功,即可根据活动进度,直接下单购买;
- 是否允许自己助力,包含是和否两种,默认为否;设置为是时,用户发起砍价成功,可自己助力自己一次;设置否时,用户不能为自己助力;
- 助力人数,当前砍价活动,砍价成功所需好友助力的人数,助力人数为大于1的正整数;
- 发起次数,当前砍价活动,发起砍价的最大次数,砍价订单支付成功为砍价成功;
- 助力次数,当前砍价活动,可助力砍价活动次数;
助力类型说明:
- 助力类型:固定金额,助力金额 = 剩余可助力金额 /(可助力人数 – 1),精确到0.01;
- 助力类型:固定比例,助力金额 = 剩余可助力金额 *(助力人数 – 1)/ 助力人数,精确到0.01;
- 助力类型:随机立减,0.01 <= 助力金额 <= 剩余可助力金额;
商品价格为10,首次助力金额为5,可助力金额为10,助力人数为5为例:

点击保存按钮,根据添加砍价活动时间,活动时间有重复,则提示“当前砍价活动已存在,无法添加”。
2)商品管理
页面设计:

需求说明:
商品管理页面,用于根据砍价活动维护砍价活动商品信息;
支持商品名称、商户名称、活动名称和商品状态查询;商品名称、商户名称和活动名称支持模糊查询;商品状态为下拉菜单,下拉菜单内容包含:待审核、销售中、违规下架和审核失败;
点击【添加】按钮,跳转到添加砍价商品页面;
商品信息包含:商品名称、商户名称、活动名称、活动开始时间、活动结束时间、商品价格、活动库存、可助力金额、首次助力金额和商品状态;
商品操作说明:
- 商户添加砍价商品完成,商品状态待审核,可审核操作;
- 商品状态待审核,可审核操作,点击【审核】按钮,跳转到审核页面,审核通过,商品状态:销售中,可正常展示;根据商户联系方式发送短信通知,通知内容 “XX商品的审核已通过”;
- 商品状态待审核,可审核操作,点击【审核】按钮,跳转到审核页面,审核失败,商品状态:审核失败;根据商户联系方式发送短信通知,通知内容 “XX商品的审核失败,请及时修改”;
- 商品状态:销售中,可违规下架操作;点击【违规下架】按钮,弹窗显示违规下架确认页面;违规下架确认完成,商品状态:违规下架;根据商户联系方式发送短信通知,通知内容 “XX商品的违规下架,请及时修改”;
商品状态:销售中,砍价活动页面可正常显示购买。
①添加砍价商品
页面设计:

添加砍价商品

商品选择
需求说明:
添加砍价商品页面,用于添加平台的商品到砍价活动;
添加商品页面,商品名称、活动名称、活动库存、可助力金额和首次助力金额必填;
- 点击商品名称弹窗显示选择商品页面,可根据商品分类或者商品名称查询商品信息;根据商品名称显示商品分类、商品价格、商品库存、商品图片和商品详情;
- 活动名称为下拉菜单,下拉菜单内容为未发布状态的砍价活动名称;
- 活动库存为正整数,小于商品库存,设置完成,商品库存减少,砍价活动结束,释放剩余的商品库存;
- 首次助力金额的取值范围:0.01 <= 首次助力金额 <= 商品价格 – (助力人数 -1 ) * 0.01;
- 可助力金额的取值范围:0.01 <= 可助力金额 <= 商品价格 – 首次助力金额- (助力人数 -1 ) * 0.01;
同一砍价活动,砍价商品不能重复添加;添加完成,砍价商品状态:销售中。
②更改活动库存
页面设计:

需求说明:
- 商品状态:销售中,商品类型为平台商品,可更改活动库存操作,点击弹窗显示更改活动库存页面,可修改砍价活动库存信息;
- 更改活动库存页面,变更库存大于0,减少商品库存;更改活动库存页面,变更库存小于0,增加商品库存;
③审核
页面设计:

需求说明:
- 根据商户填写的砍价商品信息显示,商户添加砍价商品成功,商品状态:待审核;
- 待审核的砍价商品信息无法编辑;
- 点击同意申请按钮,弹窗显示同意申请页面,同意申请完成,商品状态:销售中;
- 点击拒绝申请按钮,弹窗显示拒绝申请页面,拒绝申请页面需填写拒绝申请原因,拒绝申请完成,商品状态:审核失败;
④违规下架
页面设计:

需求说明:
根据商户填写的砍价商品信息显示;
审核通过的砍价商品信息无法编辑;
点击返回按钮,跳转到商品管理页面;
点击违规下架按钮,弹窗显示违规下架页面,违规下架页面需填写违规下架原因,操作完成,商品状态:违规下架。
3)活动记录
页面设计:

砍价活动记录

活动记录详情
需求说明:
活动记录页面,用于查看砍价活动的记录;
支持活动名称、商品名称、助力状态、订单号和发起人查询;
活动名称、商品名称和发起人支持模糊查询;助力状态包含:进行中、已完成、已结束、已过期和已关闭;订单号支持精确查询;
活动记录信息包含:活动名称、商品名称、目标助力人数、已助力人数、目标助力金额、已助力金额、助力码、助力状态、助力到期时间、订单号、订单有效期、发起人和创建时间;
点击【详情】按钮,跳转到活动记录详情页面,用于展示活动记录的详情信息;
活动状态说明:
- 用户发起砍价成功,生成活动记录,并保存活动名称、商品名称、目标助力人数、目标助力金额、助力码、助力到期时间和创建时间;助力到期时间等于创建时间加上助力有效期;助力状态:进行中;
- 好友助力发起人成功,更新砍价活动状态,发起人在助力有效期,满足砍价活动的助力规则,助力状态为已结束;
- 好友助力发起人成功,更新砍价活动状态,发起人在助力有效期,未满足砍价活动的助力规则,助力状态为已过期;
- 助力状态:已结束,发起人创建砍价活动订单,砍价活动记录保存订单号,并计算订单过期时间,在订单有效期内支付成功,助力状态:已完成;
- 助力状态:已结束,发起人创建砍价活动订单,砍价活动记录保存订单号,并计算订单过期时间,未在订单有效期内支付成功,助力状态:已关闭;
4)商品订单
页面设计:

商品订单

实物商品订单详情

虚拟商品订单详情
需求说明:
订单管理页面,用于查看砍价活动商品订单信息;
支持订单编号、订单状态、结算状态和创建时间查询;
订单编号支持精确查询;订单状态包含:待支付、待发货、待收货、已收货、已完成和已关闭;
订单列表信息包含:商品、单价/数量、实付金额、收货人、交易状态、店铺名称;
点击查看详情按钮,跳转到查看详情页面,用于展示店铺订单详情信息;
商品来源为平台商品,订单状态:待发货,可发货操作,并设置卖家备注信息;
商品来源为平台商品,订单状态:待发货,可修改地址操作,并设置卖家备注信息。
2. 商户后台
1)商品管理
页面设计:

需求说明:
商品管理页面,用于根据砍价活动维护商户砍价活动商品信息;
支持商品名称、商品分类和活动名称查询;商品名称和活动名称支持模糊查询;商品分类为下拉菜单,下拉菜单内容为一级商品分类名称信息;
点击【添加】按钮,跳转到添加砍价商品页面;
商品信息包含:商品名称、商品分类、商品价格、活动库存、活动名称、活动开始时间、活动结束时间、可助力金额、活动库存、首次助力金额和商品状态;
商品操作说明:
- 商户添加砍价商品完成,商品状态待审核,可审核操作;
- 商品状态待审核,可查看操作,点击【查看】按钮,跳转到查看页面,查看砍价商品信息;
- 商品状态:销售中,可更改活动库存操作,点击【更改活动库存】按钮,弹窗显示更改活动库存页面,修改砍价活动商品库存信息;
- 商品状态:审核失败/违规下架,可编辑操作;点击【编辑】按钮,跳转到编辑页面,根据审核失败原因/违规下架原因,修改商品信息,申请重新上架;

添加砍价商品

添加砍价商品页面,用于添加商户的商品到砍价活动;

需求说明:
- 商品状态:销售中,可更改活动库存操作,点击弹窗显示更改活动库存页面,可修改砍价活动库存信息;
- 更改活动库存页面,变更库存大于0,减少商品库存;更改活动库存页面,变更库存小于0,增加商品库存;
③查看
页面设计:

需求说明:
根据商户填写的砍价商品信息显示,商户添加砍价商品成功,商品状态:待审核;
待审核的砍价商品信息无法编辑。
④编辑
页面设计:

需求说明:
商品状态:审核失败/违规下架,点击【编辑】按钮,跳转到编辑页面;
根据违规下架/审核失败的原因改下砍价商品信息;
商品名称、活动名称、活动库存、可助力金额、首次助力金额可修改;
点击【重新提交按钮】按钮,提交验证通过,商品状态:待审核,跳转到商品管理页面。
2)活动记录
页面设计:

砍价活动记录
- 用户发起砍价成功,生成活动记录,并保存活动名称、商品名称、目标助力人数、目标助力金额、助力码、助力到期时间和创建时间;助力到期时间等于创建时间加上助力有效期;助力状态:进行中;
- 好友助力发起人成功,更新砍价活动状态,发起人在助力有效期,满足砍价活动的助力规则,助力状态为已结束;
- 好友助力发起人成功,更新砍价活动状态,发起人在助力有效期,未满足砍价活动的助力规则,助力状态为已过期;
- 助力状态:已结束,发起人创建砍价活动订单,砍价活动记录保存订单号,并计算订单过期时间,在订单有效期内支付成功,助力状态:已完成;
- 助力状态:已结束,发起人创建砍价活动订单,砍价活动记录保存订单号,并计算订单过期时间,未在订单有效期内支付成功,助力状态:已关闭。
3)商品订单
页面设计:

商品订单

实物商品订单详情

订单管理页面,用于查看商户的砍价活动商品订单信息;
3. 用户端
1)进行中
页面设计:

需求说明:
当前时间大于砍价活动开始时间,小于砍价活动的结束时间,显示符合条件的砍价商品信息;
砍价活动页面包含:砍价活动轮播图、我的、活动规则、助力好友、最近砍价成功活动信息、距离结束时间倒计时、砍价商品信息;
根据砍价商品的创建时间倒序显示砍价商品信息;
砍价商品信息包含:商品图片、商品名称、商品状态、商品价格、参与人数、最低购买金额和发起砍价操作按钮;
砍价商品的库存为0,发起砍价按钮置灰,无法点击;
用户发起砍价成功,砍价商品操作栏显示砍价详情按钮,点击跳转到活动详情页面;
当前时间无进行中的砍价商品,默认显示预热中的砍价活动商品信息。
①砍价商品详情
页面设计:

需求说明:
砍价商品详情页面包含:商品图片、商品名称、活动结束倒计时、商品价格、活动库存、参与人数、商户基本信息、商品详情;
活动库存大于0,可点击【立即砍价】按钮,跳转到砍价详情页面;
活动库存等于0,【发起砍价】按钮置灰,无法点击。
②活动详情
页面设计:

需求说明:
砍价详情页面,助力状态:进行中,允许任意金额购买,页面内容如下:助力有效期倒计时、可助力人数、可助力金额、商品缩略图、商品名称、已助力金额、可助力金额、助力进度、喊好友砍一刀按钮、立即购买按钮以及助力记录(包含:助力人手机号、助力金额和助力时间);
砍价详情页面,助力状态:已结束,页面内容如下:订单有效期倒计时、已助力人数、已助力金额、商品缩略图、商品名称、砍价成功提示信息、助力进度、立即购买按钮以及助力记录(包含:助力人手机号、助力金额和助力时间);
砍价详情页面,助力状态:已过期,页面内容如下:当前助力状态、可助力人数、可助力金额、商品缩略图、商品名称、砍价过期提示信息、助力进度以及助力记录(包含:助力人手机号、助力金额和助力时间);
砍价详情页面,助力状态:进行中,允许自己砍一刀,页面内容如下:助力有效期倒计时、可助力人数、可助力金额、商品缩略图、商品名称、已助力金额、可助力金额、助力进度、自己砍一刀按钮、立即购买按钮以及助力记录(包含:助力人手机号、助力金额和助力时间);
砍价详情页面,助力状态:已完成,页面内容如下:当前助力状态、已助力人数、已助力金额、商品缩略图、商品名称、砍价已完成提示信息、助力进度以及助力记录(包含:助力人手机号、助力金额和助力时间);
砍价详情页面,助力状态:已失效,页面内容如下:当前助力状态、已助力人数、已助力金额、商品缩略图、商品名称、砍价已完成提示信息、助力进度以及助力记录(包含:助力人手机号、助力金额和助力时间);
③邀请好友
页面设计:

需求说明:
邀请好友页面用于砍价发起人邀请好友助力;
邀请还有页面包含:活动名称、商品缩略图、商品名称、最低购买金额、砍价码、操作步骤和复制砍价码按钮;
点击【复制砍价码】按钮,可复制邀请好友页面的助力信息,复制内容如下:您的好友正在发起砍价,砍价码是XXX,操作步骤如下:如要你复制砍价码,打开助力好友链接,通过砍价码搜索砍价助力信息,帮助好友助力。
2)预热中
页面设计:

需求说明:
当前时间小于砍价活动的开始时间,显示符合条件的砍价商品信息;根据砍价开始时间,显示最近开始的砍价活动商品信息;
砍价活动页面包含:砍价活动轮播图、我的、活动规则、助力好友、距离开始时间倒计时、砍价商品信息;
根据砍价商品的创建时间倒序显示砍价商品信息;
砍价商品信息包含:商品图片、商品名称、商品价格、最低购买价格和活动预览按钮。
3)助力好友
页面设计:

需求说明:
点击【助力好友】按钮,跳转到助力好友页面;
助力好友页面包含:助力码搜索和进行中的砍价活动信息展示;
助力码搜索功能支持精准查询;
砍价活动信息根据砍价活动记录的创建时间倒序展示;
砍价活动信息包含:商品图片、商品名称、商品价格、参与人数、最低购买金额和操作按钮;
用户未助力,操作按钮为助力好友,点击跳转到助力好友页面;用户已助力,操作按钮为助力详情,点击跳转到助力详情页面。
④助力好友
页面设计:

需求说明:
助力详情页面,好友助力状态:未助力,页面内容如下:助力有效期倒计时、可助力人数、可助力金额、商品缩略图、商品名称、已助力金额、剩余助力金额、助力进度和帮好友砍一刀按钮;点击【帮好友砍一刀】按钮,助力成功,更新砍价进度;
助力详情页面,好友助力状态:已助力,页面内容如下:助力有效期倒计时、可助力人数、可助力金额、商品缩略图、商品名称、已助力人数、剩余助力金额、助力进度、已帮助好友砍价,我也要参与按钮和砍价商品信息;点击【已帮助好友砍价,我也要参与】跳转到进行中的砍价活动页面;砍价商品信息包含:砍价商品图片、砍价商品名称、砍价活动倒计时、商品价格、参与人数、最低购买金额和发起砍价按钮;
助力详情页面,砍价活动状态:已结束,页面内容如下:助力有效期倒计时、可助力人数、可助力金额、商品缩略图、商品名称、砍价活动已结束提示信息、助力进度和砍价商品信息;砍价商品信息包含:砍价商品图片、砍价商品名称、砍价活动倒计时、商品价格、参与人数、最低购买金额和发起砍价按钮。
4)我的
页面设计:

需求说明:
点击【我的】按钮,跳转到我的页面;
我的页面包含我的订单和我的砍价功能。
①我的订单
页面设计:

需求说明:
点击我的【我的订单】菜单,跳转到我的订单页面;
根据订单创建时间倒序展示订单信息;
订单信息包含:订单编号、订单状态、商品图片、商品名称、商品价格、商品数量和实际支付金额。
②我的砍价
页面设计:

需求说明:
点击我的【我的砍价】菜单,跳转到我的砍价页面;
我的砍价信息包含进行中和已结束的砍价活动信息;
进行中砍价活动信息包含:助力倒计时、商品图片、商品名称、已助力金额和砍价详情按钮;
已结束砍价活动信息包含:订单有效期内未支付和已失效的砍价活动信息;订单有效期内未支付活动信息包含:订单失效倒计时、商品图片、商品名称、已助力金额和去支付按钮;已失效活动信息包含:商品图片、商品名称和已助力金额;
砍价活动库存说明:发起砍价成功,扣减砍价活动库存;砍价完成,超过订单有效期,返还砍价活动库存;订单支付时扣除商品库存;订单已关闭时,返还商品库存。
本文由 @小胖纸 原创发布于人人都是产品经理。未经许可,禁止转载
题图来自Unsplash,基于 CC0 协议
该文观点仅代表作者本人,人人都是产品经理平台仅提供信息存储空间服务。