齐鲁网·闪电新闻10月30日讯 毕业以后在济南新入职的你最近有没有听说租房有补贴了?本科生每月可享700元!不知道申请限制?怕程序复杂看不懂?别担心!闪电新闻记者已为你准备好一份申请攻略!
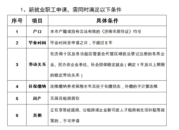
第一个大问题:谁能申请新就业职工租赁住房补贴?

租赁补贴去哪里申请?
到本公司(单位)的人力资源部门或公司指定部门申请。
申请需要带什么材料?
(1)申请人及家庭成员(仅限配偶及子女)身份证、济南市居住证(仅申请人提供)、户口簿、婚姻状况相关材料原件和复印件;
(2)租赁住房合同;
(3)房屋租赁备案证或者租赁发票(任选其一);
(4)全日制学历或学位证书原件及复印件。
新就业职工申请租赁补贴,对职工收入有限制吗?
不设收入限制。
新就业职工有学历限制吗?
没有。申请时没有学历限制,不同层次的学历仅作为补贴发放标准的依据。全日制本科、硕士、博士的发放标准分别为每月700元、1000元、1500元,其余学历的新就业职工发放标准统一为每月500元。
新就业职工有年龄限制吗?
没有,仅对毕业年限有限制。
确定1年及以上期限的稳定劳动关系怎么认定?
与用人单位签订的劳动合同中,注明的劳动合同期限为1年及以上。需要注意的是,如果劳动合同剩余时间较短,会影响后续审核及发放,因此建议职工与用人单位及时续签合同后再行申请。
哪些单位的职工可以申请?
在历下区、市中区、槐荫区、天桥区、历城区、长清区、章丘区、济阳区、莱芜区、钢城区、济南高新区、市南部山区、新旧动能转换先行区、莱芜高新区范围内依法登记注册的各类企业、民办非企业、社会团体就业的职工均可申请。
除此之外,驻济科研院所、医疗机构、市属事业单位引进的全日制博士研究生也可以申请。
在国家直属、央企、省属等企业的子公司就业的职工等特殊情况,若养老保险在济南缴纳,可以申请;
在某公司就职签订劳动合同,通过第三方机构缴纳社保的,若社保在济南缴纳,可以申请,通过签订劳动合同的公司申请。
机关事业单位的职工可以申请吗?
如果是驻济科研院所、医疗机构、市属事业单位引进的全日制博士研究生,则可以申请。
在机关事业单位就职,属于合同制或劳务派遣等情况的职工,也可以申请。属于行政或事业编制的单位职工不可以申请。
济南本地的新就业职工也可以申请吗?
可以申请,具有济南市历下区、市中区、槐荫区、天桥区、历城区、长清区、章丘区、济阳区、莱芜区、钢城区、济南高新区、市南部山区、新旧动能转化先行区、莱芜高新区户籍的新就业职工,只要符合其他条件,均可以申请。
平阴县、商河县户籍的新就业职工在济工作的,可以申请吗?
可以申请,相关申报材料参照济南户籍新就业职工执行。
外地户口的职工可以申请吗?
可以申请,但需持有合法有效的《济南市居住证》。
无房是什么概念?哪些情况认定为有住房?
以下房屋认定为有住房:拥有合法产权的房屋;承租的公有房屋;已办理网签备案的房屋;已签订*迁拆**安置协议但未回迁的房屋;已参加房改审批但未登记确权的住房;已转移或享受货币*迁拆**政策未满3年的房屋;其他实际取得的房屋(包括继承、赠予但仍未办理过户的住房等)。
如已在济南市购买新建商品房期房,两年后交房,现租赁房屋居住,能否享受本补贴政策?
不可以,已经网签备案的房屋认定为申请人住房,因此不符合申请条件。
租赁住房补贴政策为保障性、过渡性的兜底政策,为了帮助住房困难群众而设立,需要综合考虑群众需求、财政承受能力、社会公平等因素,因此,对于有能力通过市场渠道购买住房的家庭不再列入保障范围。
房屋租赁主管部门备案或租赁发票的证明材料怎么办理?
租赁发票根据税务部门相关规定,向各区税务窗口申请办理。
根据《关于对申请租赁住房补贴保障家庭执行租赁住房备案简易程序的通知》规定,租赁备案按照以下程序办理:租赁住房补贴申请家庭持申请人身份证、签订的房屋租赁合同或协议(租赁住房需办理产权登记或网签备案),到出租房屋所在地住建部门办理租赁住房备案,现场填写承诺书(承诺已征得出租房屋产权人同意等)。
按照该程序办理的租赁备案仅作申请租赁住房补贴要件使用。
职工可以个人自己申请吗?
不可以,需要向就职单位进行申请。因就职单位承担着资格初审的职能,需要对职工的社保缴纳、学历学位、劳动关系等情况进行初步审核,因此,必须通过单位进行统一申报,不能单独申报。
如果就职的单位注册地和本人租赁住房的居住地不在一个行政区,应该去哪里申请?
新就业职工申请租赁补贴,与租赁住房的居住地无关。职工只需要向本单位提出申请,就职的单位向注册地的区住房城乡建设部门进行申报即可。
只能是今年毕业的职工才可以申请吗?
不是。至申请之日,毕业不超过5年的均视为新就业职工,均可以申请。
毕业不超过5年怎么计算?
毕业时间以毕业证注明日期为准,申请享受补贴的期限不超过毕业5年的时限即可。例:毕业证书上显示毕业时间为2018年7月1日,计算出该职工毕业5年的时间为2023年6月30日。如果该职工于2019年11月1日申请、11月25日审核确认,该职工申请享受1年至2020年11月24日,符合毕业不超过5年的条件。
若毕业证书显示毕业时间为2015年6月25日,计算出该职工毕业5年的时间为2020年6月24日。如果该职工于2019年11月20日申请、2019年12月10日审核确认,该职工申请享受1年至2020年11月19日,则已超出毕业5年的年限,那么该职工申请补贴期限可调整为6个月,至2020年5月9日则符合条件。
发放期限怎么判断?
在符合条件的范围内,每人累计领取时间不超过36个月。
例:假设申请人毕业时间为2017年7月1日,申请后从2019年12月开始领取,则最多可以领取至2022年7月1日,至此累计领取31个月,2022年7月1日后则超出了5年的毕业年限,不再符合保障条件。
连续缴纳养老保险6个月怎么计算?
自申请之日倒推,前6个月内均按时足额缴纳养老保险,不曾中断。
例:假设2019年11月1日申请,则需要审查2019年5月、6月、7月、8月、9月、10月这六个月内,是否每个月都按时足额缴纳养老保险,中断后补缴的不符合条件。
补贴发放起始时间如何确定?
答:住房租赁补贴自审核通过申请的当月计发,按月补助、按季发放。住房租赁补贴发放累计不超过36个月。
(举例:补贴发放时间判断:租房发票上面开具的时间段是2019年7月1日-2020年6月30日,如果申请人2019年11月申请并审核通过,那么补贴发放开始时间系统自动设定为2019年11月,到期时间会依据发票判断为2020年6月。
住房租赁补贴申请审核通过的,每次最长签约多长时间?
补贴协议一次最长1年。
协议期满前2个月或就业单位发生变更的,需要重新申请。例如:协议期到2020年11月1日,则应在2020年9月1日后提出新的申请。
补贴续发期间,何种情况需要变更?
在续发期间,申请人就业单位不变,但租房合同或租金支付出现下列变动的,应及时申请变更相关信息,并提交新的房屋租赁合同和租金发票:
(1)租住房地址变更,新签订住房租赁合同、支付租金的;
(2)住房租赁合同或租金支付期满,续签租赁合同或续交租金的。
每季度何时出审核结果?
每季度末由各区住建部门出具审核结果并公示,公示无异议或异议不成立的,于每季度末将前三个月(不含当月)的补贴发放至申请人账户。
相关新闻>>>
