银谷财富被金融办通报涉嫌非法集资,银谷在线能独善其身吗

又是一则令人惊讶的消息!银谷财富竟然被街道办发逐客令,明令禁止银谷财富入驻相应楼宇,原因是涉嫌非法集资。那其旗下P2P平台银谷在线何去何从?说实话,在经“善林金融”、“唐小蹭”等事件之后,这伤害真是一波未平一波又起,感觉已经再也经受不住任何“非法集资”的打击了。

银谷在线2016年7月15日正式上线,是东方银谷(北京)投资管理有限公司(以下简称:东方银谷)旗下网络借贷信息撮合平台。为借款人与出借人提供借贷信息搜集、信息公布、资信评估、信息交互、借贷撮合等专业服务。其法人代表是李希斋,注册资本是1亿元人民币,实缴资本是1000万元人民币,股东是李希斋和孙敏,股比分别是55%和45%。截止到2018年7月4日,累计借款余额是382亿元,注册用户数是91.30万人。可以看得出,银谷在线的规模和名气无论在网贷行业还是相对比较大的。

银谷财富(北京)投资管理有限公司(以下简称:银谷财富),法定代表人是黄振华,注册资本5000万元,股东分别是李希斋和孙敏,股比分别为50%和50%。也就是说,银谷财富与东方银谷均是李希斋和孙敏控制的企业,因此业内人士称银谷在线系银谷财富旗下P2P平台。

银谷财富涉嫌非法集资,被金融办通*禁报**止入驻

最近比较长的一段时间里,很多拥有大量线下门店的网贷平台相继出事,像是一种默契似的连锁反应。据之前的一份《关于深入排查互联网金融领域重大风险隐患的通知》的报道称,互金风险整治小组将对有线上平台但跨区域设立大量线下门店的机构进行重点排查。这不,一排查,银谷财富立马现出原形。

2018年5月18日,广川街道办事处金融办向某小区业主发布的风险提示,文中措辞严厉,直接指出银谷财富涉嫌非法集资,被禁止入内,并且还称,如该企业入驻并发案,相关执法部门将追究业主(产权方)的责任。

银谷财富被金融办通报涉嫌非法集资,银谷在线能独善其身吗

另外,经国家企业信用信息公示系统查询,银谷财富的多家分公司均以被列入企业经营异常名录,其中还有些是被吊销的分公司。

银谷财富被金融办通报涉嫌非法集资,银谷在线能独善其身吗

据近期的招聘网站上显示,截止至今,银谷财富就已在京、沪、津、渝、冀、辽、吉、黑、陕、鲁、闽等地开设了400家直营分公司,员工数量28000多人。数据上来看,银谷财富在线下理财这块也称得上是巨头了。银谷财富有线上平台并且跨区域的设立大量线下门店,这一点估计是被互金风险整治小组作为重点排查对象的主要原因了。

银谷财富被荣成市处非办点名

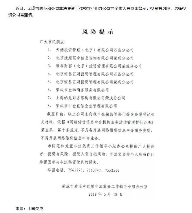
与此同时,山东省威海市荣成市防范和处理非法集资工作领导小组办公室(下称“荣成市处非办”)也发布了风险提示,称银谷财富分公司不具备开展网络借贷信息中介服务资质。近日,记者有了解到,荣成市处非办于2018年5月18日发布风险提示,点名8家网贷机构未向荣成市金融监管部门提交备案登记相关材料。在这被点名的8家网贷机构中出现了银谷财富(北京)投资管理有限公司荣成分公司这一名字。

银谷财富被金融办通报涉嫌非法集资,银谷在线能独善其身吗

此外,经公开信息查询,银谷是有一个相对完整的理财集团体系,也绝对可以算的上是一个家族企业,在这整个集团体系中的主要人物就是孙敏、李希斋。孙敏系李希斋儿媳,李希斋的儿子李峰屹在集团体系中也占据重要地位。工商信息显示,李峰屹是银谷家族旗下的另一P2P平台,云钱袋的法人代表,同时孙敏也是云钱袋经营主体九财科技发展(北京)有限公司的大股东。银谷在线和云钱袋是银谷家族中的两个P2P平台。

银谷在线恐受波及

现在,银谷财富被定性为非法集资,那么银谷在线能独善其身吗?此时此刻,恐怕最担心的就是投资人了。

如果银谷财富被归为非法集资类企业,那么根据《网络借贷信息中介机构业务活动管理暂行办法》第五条、第十条规定,不具备开展网络借贷信息中介服务资质,不得开展网络借贷信息中介业务。作为银谷财富旗下P2P平台,如果银谷在线的经营主体东方银谷也受到波及,也不具备网络借贷信息中介服务资质,也就不得开展网络借贷信息中介的业务了,银谷在线将会面临什么样的局面呢?