在您开始阅读本文之前,我们诚恳地请求您点击下方的“关注”按钮。这样一来,您不仅可以方便地参与讨论和分享,还能获得更多的互动体验。感谢您对我们的支持。
文|a纵横历史观
编辑|a纵横历史观
引言
MSP430便携式检波测试仪是一种先进的电子测量设备,广泛应用于电子工程、通信、自动化控制和电力行业等领域。

MSP430便携式检波测试仪的简介
MSP430便携式检波测试仪是一种先进的电子测量设备,基于MSP430系列微控制器技术开发而成。它具有高精度、便携性和多功能的特点,可广泛应用于电子工程、通信、自动化控制和电力行业等领域。
检波测试仪的定义和功能

检波测试仪是一种用于测量和分析电信号特征的设备。它可以检测和显示信号的幅值、频率、相位、波形等参数,以及识别和分析信号中的噪声、干扰和变化。检波测试仪在电子设计、故障排除、系统调试和性能评估等方面发挥着重要作用。
MSP430便携式检波测试仪的特点和优势
MSP430微控制器具有优异的性能和精确的时钟系统,能够提供高精度的信号测量和分析结果。

MSP430便携式检波测试仪采用小型化设计和便携式外壳,便于携带和使用,适用于现场测试和移动应用。
MSP430微控制器具有丰富的外设接口和强大的处理能力,可以实现多种测量模式和功能,满足不同应用需求。
MSP430微控制器采用低功耗设计,能够延长电池寿命,适用于长时间使用和便携式应用。

MSP430便携式检波测试仪提供直观的用户界面和操作方式,便于用户进行设置和数据分析。
MSP430微控制器具有灵活的编程能力,可以根据用户需求进行定制和扩展,适应不同的测试和测量任务。
MSP430便携式检波测试仪的主要组成部分
MSP430微控制器:作为核心控制单元,负责数据采集、信号处理和结果显示等功能。

信号输入和输出接口:用于连接被测信号源和外部设备,实现信号的输入和输出。
显示屏和用户界面:提供直观的数据显示和操作界面,方便用户进行参数设置和结果分析。
电源系统:包括电池或充电电池,为检波测试仪提供稳定的电源供应。
外部存储器:用于存储测量数据和配置信息,方便后续数据分析和报告生成。

数据接口:提供与计算机或其他外部设备的数据交换和通信接口,便于数据传输和远程控制。
MSP430便携式检波测试仪的设计和制造需要充分考虑信号处理算法、硬件接口设计、电源管理、用户界面设计等多个方面的要求,以满足用户的测量需求和使用体验。
MSP430便携式检波测试仪的由来
MSP430便携式检波测试仪的由来可以追溯到MSP430微控制器技术的发展。

微控制器是一种集成了处理器核心、存储器、外设接口和时钟系统等功能的集成电路。随着集成电路技术的不断进步和微处理器的发展,微控制器的功能不断增强,体积不断减小,功耗也得到了有效控制。微控制器的发展为便携式测试仪器的设计和制造提供了先决条件。
MSP430系列微控制器由德州仪器(Texas Instruments)公司开发,具有低功耗、高性能、高集成度和易用性等特点。

MSP430微控制器采用了先进的CMOS工艺和架构设计,可以实现高效的信号处理和精确的计算。由于其低功耗和强大的性能,MSP430微控制器在电池供电设备、便携式仪器和嵌入式系统等领域得到广泛应用。
基于MSP430微控制器的先进技术和特点,研发人员开始将其应用于便携式检波测试仪的设计中。MSP430微控制器提供了丰富的外设接口和强大的处理能力,可以实现信号的采集、处理和分析。
其低功耗设计和高性能特点使得便携式检波测试仪能够在小型化设计的同时实现高精度的信号测量和分析。

随着便携式测试仪器在工程实践中的需求不断增加,基于MSP430微控制器的便携式检波测试仪开始得到广泛应用。
它 可以应用于电子工程、通信、自动化控制和电力行业等领域,用于信号分析、故障排除、系统调试和性能评估。 其便携性和高性能使得工程师和技术人员能够在现场进行实时的信号测量和分析,提高了工作效率和精确度。

MSP430便携式检波测试仪的工作原理
MSP430便携式检波测试仪基于MSP430微控制器技术,具有高精度和多功能的特点。其工作原理涉及信号采集、信号处理和结果显示等方面。
MSP430便携式检波测试仪通过外部输入接口,连接到待测信号源。待测信号可以是电压、电流、频率等不同类型的信号。
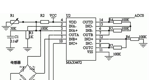
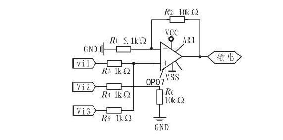
MSP430微控制器内置的模拟输入接口可以对信号进行采样和转换。通过ADC(模数转换器)将模拟信号转换为数字信号,并存储在微控制器的内部存储器中。

MSP430微控制器具有强大的处理能力和丰富的外设接口,可以对采集到的信号进行处理和分析。在信号处理阶段,可以应用不同的算法和技术,如滤波、频谱分析、数据处理和数字信号处理等,对信号进行提取、滤波、变换和计算等操作。
这些操作可以实现对信号的特征提取、噪声滤除、频谱分析和参数计算等功能。
处理完信号后,MSP430便携式检波测试仪将结果显示在设备的显示屏上。显示屏通常具有适合测量结果的界面和格式,以方便用户查看和分析。

还可以通过数据接口将结果传输给计算机或其他外部设备,进行进一步的数据处理、存储和分析。
MSP430便携式检波测试仪通过控制界面与用户进行交互。用户可以通过按键、旋钮或触摸屏等方式进行参数设置、测量模式选择和数据查看等操作。
MSP430微控制器根据用户的输入和设置,控制数据采集、信号处理和结果显示的过程。

MSP430便携式检波测试仪通常使用电池供电,因此需要有效的电源管理机制。MSP430微控制器具有低功耗设计,能够实现节能运行,延长电池寿命。此外,还可以采用睡眠模式和功率管理技术来降低功耗,提高设备的可用时间。
MSP430便携式检波测试仪的应用领域
MSP430便携式检波测试仪是一种功能强大、便携性高的电子测量设备,广泛应用于各个领域。

MSP430便携式检波测试仪在电子工程中起到关键作用。它可以用于测试电路的电压、电流、频率、相位等参数,进行电路故障排除和性能评估。在电路设计和原型验证阶段,MSP430便携式检波测试仪可帮助工程师验证电路的正确性、稳定性和响应性。
在通信领域,MSP430便携式检波测试仪可用于测试和分析无线电频谱。它可以测量无线信号的幅值、频率、带宽和调制方式等,以帮助工程师进行信号调试、频谱分析和无线电信号优化。
它还可以检测和分析通信系统中的干扰源和噪声,提供有关信号质量和性能的重要信息。

MSP430便携式检波测试仪在自动化控制和工业应用中具有广泛的应用。它可以用于监测和分析工业过程中的电压、电流、频率等参数,实时监控设备运行状态和性能。
它还可用于故障诊断、设备维护和质量控制,提高工业自动化系统的可靠性和效率。
在电力行业,MSP430便携式检波测试仪可用于电力系统的检测和分析。它可以测量电网中的电压、电流、功率因数等参数,帮助工程师监测电力系统的稳定性和质量。

它还可以用于能源管理,帮助用户监测和分析能源消耗、优化能源使用和评估能源效率。
MSP430便携式检波测试仪的未来展望
MSP430便携式检波测试仪作为一种先进的电子测量设备,在不断的技术创新和市场需求驱动下,有着广阔的未来展望。
随着电子技术的迅猛发展和新兴技术的涌现,MSP430便携式检波测试仪将继续面临技术创新和发展。

包括更高的测量精度、更快的采样速率、更广泛的信号适配能力和更强大的信号处理能力。同时,更加智能化的算法和算法优化将进一步提高测试仪的性能和功能。
随着电子产品的不断普及和多样化,MSP430便携式检波测试仪将在更多的领域得到应用。例如,物联网、人工智能、智能制造等新兴领域的快速发展将为检波测试仪的应用提供新的机会。
随着工业4.0的推进和能源领域的需求增加,MSP430便携式检波测试仪在自动化控制和能源管理方面的应用也将持续增长。

MSP430系列微控制器作为MSP430便携式检波测试仪的核心控制单元,其不断发展的新一代产品将进一步推动测试仪的发展。
新一代MSP430微控制器将具有更高的性能、更低的功耗和更多的外设接口,为检波测试仪提供更多的功能和灵活性。
集成更多的智能功能和通信接口,实现与云平台和其他设备的连接,进一步扩展了测试仪的应用范围。

随着用户对操作体验的要求越来越高,MSP430便携式检波测试仪将更加注重用户界面的友好性和人机交互的便捷性。
更大、更高分辨率的触摸屏、更智能化的操作系统和更直观的数据可视化界面将提升用户的使用体验,并提供更丰富的数据分析和报告功能。
结论
MSP430便携式检波测试仪作为一种先进的电子测量设备,通过将MSP430微控制器应用于检波测试仪中,实现了高效、精确和便携的信号检测和分析。

它在电子工程、通信、自动化控制和电力行业等领域具有广泛的应用前景。随着技术的不断创新和市场需求的增加,MSP430便携式检波测试仪将进一步发展,并为工程实践提供更多的便利和可靠性。
参考文献
1、李晓慧, 罗成, 陈美华. 模拟信号发生器的选择与应用[J]. 电子测试, 2015(7): 42-44.
2、孙飞, 张楠, 杨子龙. 数字示波器在电路故障排查中的应用[J]. 科教导刊(下旬), 2019(4): 119-120.
3、张鑫, 王涛. 频谱分析仪在无线通信设备测试中的应用[J]. 通信世界, 2015(8): 55-56.
4、王亮, 张剑波. 功率计在无线通信测试中的应用[J]. 电子工艺技术, 2017, 40(1): 36-39.
5、刘义, 李洁, 张春雷. 电子负载在DC/DC变换器测试中的应用[J]. 测控技术, 2015, 34(5): 66-70.