
施工图纸是建筑房屋的依据,是“工程的语言”,它明确规定了要建造一栋什么样的建筑,并且规定了形状、尺寸、做法和技术要求。图纸是建筑的方向,是入行的基础,一定要仔细、认真、全面的看。
一、建筑施工图纸主要内容
图纸目录、总平面图、设计及施工说明(总说明)、做法表(建筑构造、装修);节点详图(节点大详图)、平面图、立面图、剖面图、楼梯大样图、门窗表(门窗大样图)、节能设计专篇。
图纸目录:帮助快速找出想要的图纸页面编号

总平面布置图:工程基本概要、建筑工程综合技术经济指标一览表、建筑面积明细表、工程轮廓图、周边地貌情况、道路情况。控制点坐标信息等
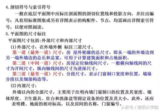
设计及施工说明(总说明):注明该工程的基本概况、设计依据、施工依据、参照标准、选用材料品种规格、施工做法、施工注意事项等


做法表(建筑构造、装修):明确各部位的具体做法,如:防水、地面、墙面、屋面等;外墙装饰做法;室内公共部分做法等;

节点详图:各类细部构造(无法用文字说明表达)做法,如:阳台边梁,腰线,栏杆大样,空调板大样,防水节点,局部造型,二次结构等。明确了构件的具体做法和尺寸、配筋情况。

平面图:直观表示建筑物楼层平面布局、尺寸、建筑面积、各房间功能分区、文字索引标注、门窗位置、楼层标高(局部升降板)等。

识图中要有清醒的认识,对楼层的变化及结构的变化要做到心中有数。
立面图:直观的外立面效果图,标高尺寸:层高、窗台高;局部大样索引标注;外墙标注法;门窗选材柱等。

剖面图:内部构造、楼梯间标高、梯间隔墙、梯间门窗、节点标注、标高变化、升降板、二次构件等。一般住宅都是梯间位置才有剖面图。

楼梯大样图:楼梯放大的详图,由于在平面图中不能细致的标出各种尺寸,要单独放大进行标示:墙厚、扶手厚度、踏步宽高、平台板标高、中间休息平台标高、梯间隔墙、门、及各种洞口尺寸标注、送风井、前室面积等。

门窗表(门窗大样图)统计出的门窗规格型号及数量;门窗选材;门窗详细尺寸;门窗标高等。

节能设计专篇:设计的依据、概况、各种计算参数及分析;保温的范围等。
二、常用建筑施工图纸符号
常用建筑材料图例:

常用建筑构造图类:

给排水工程图例:

常用电气设备文字符号:

建筑常用构件代号大全:

专业图纸代号大全:


三、看图口诀
1、从上往下看,从左往右看
2、由里往外看,由大往小看,由粗往细看
3、图样说明对照看,建施结合看,设备图纸参照看
4、先看全局性基本图,后看局部性详图
建筑图纸一定要仔细、认真的看。图纸出了一点差错将直接影响施工。
四、复杂的线条、图例符号
1、复杂的符号含义


2、尺寸与标高


3、索引和详图符号


4、引出线

5、图纸折断符号

6、对称的符号

7、坡度的符号

8、连接的符号

9、指北针

五、实战看图
建筑施工图是表示房屋总体布局、建筑外形、内部布置以及细节构造、内外装修、施工要求等图样。
1、总平面图

2、平面图和常用图例






3、剖面图


4、详图







六、电子档图纸
现在为了方便,都采用电子档的建筑图纸传输和阅览,其中格式就有DWG、DXF、PDF、DWF、JPG等多种格式;版本更是多,高版本在低版本Auto CAD中打不开,可以采用CAD免费转换器、批量的将Auto CAD图纸转换成指定格式、版本。
